2025 年 12 月
全球市场展望
2026年展望
浮沤危悬?多元布局!
我们预期风险资产在2026年将表现领先,因人工智能蓬勃发展、财政和货币政策放宽以及贸易紧张局势缓和。在市场上升的同时,预计分化将更为明显,因此我们倾向就以下三个关键主题,在更广泛的资产类别中进行分散投资。
主题 #1 – 股票:市场上涨,人工智能争论升温。我们预计由人工智能推动的强劲盈利增长将抵消偏高估值的影响,但现在是时候分散投资了。
主题 #2 – 收益:新兴市场债胜过发达市场债。新兴市场(美元和本币)债提供吸引的收益率,并有助在美联储主导的投资环境下分散风险。
主题 #3 – 分散配置工具:追逐黄金光芒。黄金有望在2026年延续涨势,但另类投资策略以及日圆和离岸人民币等货币是分散投资的关键因素。
风险:基本面或金融因素?人工智能表现不及预期、信用事件的连锁效应、美联储改变政策或日本央行偏鹰,这些都是风险。
美元2026年可能进一步走弱
2026年人工智能继续蓬勃发展
印度获上调至超配,
与中国并列
全球首席投资总监的致辞
近来由人工智能热潮引发股市泡沫的讨论甚嚣尘上。然而,我们认为目前行业内的隐含杠杆,与2008年全球金融危机前的水平并不相似,或许更接近的比较是1990年代末的互联网泡沫。即便如此,这两个时期仍存在关键差异,无论是投资规模(相对于经济规模仍然偏低)还是投资者的盈利能力,都与当时有所不同。我们认为目前市场与泡沫仍有一段距离。
应该如何为2026年做好准备?
泡沫尚未形成,我们踏入2026年将略微超配全球股票。
当前为不同情境预先准备非常重要。我们经常看到客户在经济景气时提高投资组合的风险,只有在遭受重大损失后才意识到其风险承受能力低于投资组合相应水平。这样的“风险漂移”可能是被动,即是随着股票表现领先,投资组合中的股票权重自然上升,但也可能是主动,即投资者在股票表现强劲后对前景变得更加乐观。
因此,我提出以下建议:
如果你已充分投资,可向理财顾问请求模拟不同情境,了解现有投资组合(包括存款)在2000-03年和2007-09年期间的表现。这将让你了解,如果我们的判断错误,市场确实已接近泡沫尾声,你的投资可能承受的损失幅度。如果这些数字让你感到不安,请避免在此时增加投资风险,并探索不同的分散投资方式,使投资组合达到让人“安枕无忧”的水平。
如果你尚处于投资初期,市场波动上升可能导致你停止投资,并维持或增加大量现金存款,这是潜在风险之一。在这种情况下,你需要保持纪律,并继续投资。投资节奏取决于个人的风险承受能力,但应在特定期限内设定目标资产配置(参见第32-33页的一些例子),例如2-3年或许比较合理,并据此安排投资计划,当资产类别价格下跌时便加快投资步伐。
请谨记,投资的关键在于管理情绪。采取上述行动将会帮助你为未来的波动做好准备,并在整个周期中保持投资。

策略
投资策略与关键主题
|
|
||||
|

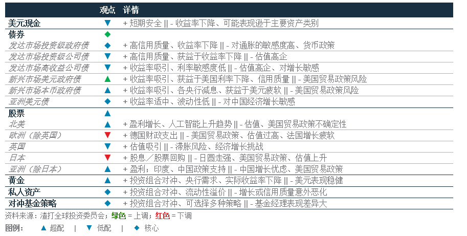
12个月基础投资超配观点:
- 全球股票、黄金
- 美国、亚洲(除日本)股票
- 新兴市场美元债、本币债
机会型投资观点 – 股票:
- 全球金矿股
- 美国科技股、制药股、公用股
- 印度大中型股、中国非金融国企高息股、恒生科技指数
- 欧洲银行股
超配行业:
- 美国:科技、健康护理、公用
- 欧洲:健康护理、工业、科技、金融
- 中国:科技、健康护理、通信
机会型投资观点 – 债券:
- 美国国库抗通胀债券、短期高收益债、AAA级贷款抵押证券*
- 亚洲投资级债
- 欧洲银行或有可转换债^*
*新的机会型投资观点
^在回落时买入 – 参见第12页
2026年展望:浮沤危悬?多元布局!
- 我们预期风险资产在2026年将表现领先,因人工智能蓬勃发展、财政和货币政策放宽以及贸易紧张局势缓和。在市场上升的同时,预计分化将更为明显,因此我们倾向就以下三个关键主题,在更广泛的资产类别中进行分散投资:
- 主题 #1 – 股票:市场上涨,人工智能争论升温。我们预计由人工智能驱动的强劲盈利增长将抵消偏高估值的影响,但现在是时候分散投资了。
- 主题 #2 – 收益:新兴市场债胜过发达市场债。新兴市场(美元和本币)债提供吸引的收益率,有助在美联储主导的投资环境下分散风险。
- 主题 #3 – 分散配置工具:追逐黄金光芒。黄金有望在2026年延续涨势,但另类投资策略以及日圆和离岸人民币等货币是分散投资的关键因素。
- 风险:基本面或金融因素?人工智能表现不及预期、信用事件的连锁效应、美联储改变政策或日本央行偏鹰,这些都是风险。
迎接资产升温的2026年
乐观投资者认为股票仍处于牛市,获益于由人工智能带动的强劲盈利增长、高信用质量以及支持增长的政策。悲观投资者则认为市场从估值来看正处于泡沫之中,居高不下的通胀将使决策者的行动受到限制,且债务挑战将导致债券收益率上升。我们预计在股票引领下,主要资产类别将持续上涨,但尾部风险高于往常,因此需要规划更广泛的市场情境。我们预计2026年金融市场将聚焦三大核心主题。
01 股票:市场上涨,人工智能争论升温
我们在2026年仍对股票持积极观点,预计市场全年将受盈利增长推动而上行,其中以美国和亚洲(除日本)市场领先。
市场是否过于昂贵,或盈利增长能否证明估值合理,仍是2026年的核心争论之一。这场争论依然重点聚焦美国股票,尤其是美国科技行业。我们认为这场争论在2026年将持续下去,当表现未能明显超越高预期时,会导致短期波动。
图. 1 美国科技行业的表现受到市盈率和实际盈利增长的推动

然而,我们认为股票会继续获得支持,因为(i)“人工智能主题”延续,源于美国科技业强劲的盈利增长;(ii)美联储减息,支持经济及盈利增长;以及(iii)美元表现疲软,这在历史上与风险资产的正回报一致。
我们并不忽视高估值带来的风险。投资者面对的挑战在于,如何持续投资于仍具强劲动力的主题,同时又能管理过高估值,以免市场对任何失望情绪过度敏感。我们的首选策略是避免将所有资金集中在科技股,并希望透过两种策略来实现这个目标:
第一种是地区分散投资。我们超配美国股票相对于全球股票,当中回报主要由科技业的持续盈利增长所带动。为了平衡这一策略,我们也超配亚洲(除日本)股票。虽然亚洲(除日本)地区的科技行业也有一些人工智能主题的溢出效应,但也提供了以下途径:(i)执行我们对美元走弱的观点,而历史上这与新兴市场的领先表现一致,(ii)国内的政策刺激,尤其是在中国及印度,以及(iii)相对于美国股票,估值更温和的股票投资机会。
在亚洲,我们现时超配印度股票,已将其新增为机会型投资观点。政策改革和关于美印贸易协议进展的报导,有望成为促成因素。此外,财政及货币刺激政策已提前落实,应推动盈利增长,扭转印度股票年初至今相对亚洲(除日本)市场的大幅落后(约为20%)表现。
我们仍然超配中国股票,偏好离岸市场。我们预期定向的政策刺激,以及与人工智能主题相关的强劲盈利增长,将提供强而有力的支持。
我们避免过度集中于美国科技股的第二种方法是行业筛选。虽然我们仍然超配美国科技行业,但同时也超配美国健康护理和公用行业。由于数据中心的能源需求激增,公用行业与人工智能有一定重迭,但其本质
图. 2 除了美元分散投资需求之外,利率也可能再度成为黄金的正面推动因素

上更具防守性。我们亦预期健康护理行业将获益于监管不确定性下降以及估值便宜。事实上,我们已经在美国、欧洲和中国复制了科技与健康护理双重超配的组合,以平衡科技业的配置并达到分散效果。
综合起来,我们认为这种方法可以让投资者继续投资于美国科技行业和人工智能主题,同时分散投资不同的股市区域及行业,以获得广泛的回报来源。
02 收益:新兴市场债胜过发达市场债
我们超配新兴市场债,包括美元和本币计价债券,预期这些债券将表现优于其他主要债券资产类别。在多资产收益策略中,我们也将新兴市场债视为具吸引力的收益来源(与股票收益资产类别并列)。
虽然全球债券的信用利差愈趋收窄(即相对美国国债估值偏高),但新兴市场债在三方面表现突出:(i)信用质量吸引,最明显是财政基本面改善;(ii)收益率高于发达市场债;以及(iii)透过外汇计价债券分散投资于非美元债。本币债券也可捕捉多数新兴市场减息周期和收益率下降的投资机会。
我们并非对发达市场债本身持负面看法。个别违约事件往往会成为新闻焦点,但整体违约率仍低,使信用利差持续收紧。然而,我们仍然偏好透过股票来投资于发达市场风险资产,因为股票的上行空间相对大于债券。
新兴市场美元债也应获益于美国国债收益率逐步下降 —— 我们预计美国10年期国债收益率在未来6-12个月将逐步降至3.75% – 4.00% —— 以及美国收益率曲线略微陡峭,因为我们预期2026年美联储将减息三次。
03 分散配置工具:追逐黄金光芒
我们超配黄金,并预计在一系列不确定因素的影响下,市场对其他另类资产的需求将持续高企。
我们认为,金价的正面推动因素仍然存在。主要央行和投资者继续寻找美元替代方案,这股分散投资的需求尚有增长空间。此外,近期数据显示,黄金与债券收益率的反向关系正开始重新建立,为黄金增添了另一项有利因素。最后,我们预期美元表现疲软,这也应提供额外支持。
黄金自2022年以来大幅上涨后,市场上经常讨论黄金是否“昂贵”的议题。以下两项数据反映了这场辩论的不同观点:从实际(经通胀调整后)价格来看,金价处于历史新高;然而,相对美国标普500指数,黄金仍然接近数十年来的低位。由于黄金不产生收益,对黄金进行“估值”仍然困难,因此我们倾向聚焦推动需求的关键因素,而这些因素预示黄金有望进一步上涨。
货币市场也可能提供吸引的分散配置效益,因为我们预期未来6-12个月美元会走弱。在这方面,日圆和离岸人民币脱颖而出。日圆继续是全球流动性的来源,因为其利率仍低且近期表现疲软。然而,投资者须注意日圆超低的估值,以及日本利率缓慢但稳定的升势,意味着日圆可能显著走强。我们预期未来6-12个月美元兑日圆将迈向147,使其在风险资产承压下成为具吸引力的分散配置工具。
最后,另类投资策略作为投资组合的分散配置工具,具有令人信服的理由。将另类投资策略纳入投资组合,明显可以带来结构性的长期益处,不仅会降低投资组合的波动性,还能提升预期回报。在目前环境下,将它们纳入投资组合尤其重要,因为股债的相关性仍处于高位,且传统资产类别无法提供正常的分散投资效益。
风险:基本面或金融因素?
2026年,我们将会密切关注可能改变我们投资前景的四项
风险。
第一,若人工智能主题未达高预期而出现负面冲击或失望情绪,将对股市构成风险。即使盈利或策略公告在绝对数值上表现强劲,若市场预期过高,仍可能引发波动。人工智能巨头过度借贷来资助人工智能投资,而不是仅依赖其自由现金流,这也可能令市场感到担忧。
第二,若信用事件导致投资者担忧违约风险属于系统性而非个别性,将对股票和债券市场构成风险,无论是私人或公开市场皆受波及。
第三,任何限制美联储减息行动的数据或事件,均可能令市场失望,并引发对风险资产估值的重新评估。
第四,日本央行意外偏鹰会推动日本债券收益率及日圆大幅上升,可能对股票及公司债构成风险,因为日圆是全球流动性的重要来源。
图. 3 2026年展望:浮沤危悬?多元布局!

基础资产配置模型
若要建立多元化投资组合,可以用基础(Foundation)和基础+(Foundation+)模型作为起点。基础模型展示了一系列配置,聚焦多数投资者都可以选择的传统资产类别,而基础+模型则包括了私人资产配置,可能只适合某些司法管辖区的投资者。
图. 4 风险状况属均衡的基础资产配置

图. 5 风险状况属均衡的基础+资产配置

图. 6 风险状况属中度的多资产收益配置

基础:战术性资产配置

图. 7 我们基础配置的表现*

图. 8 机会型投资观点表现

对客户最关心问题的看法
|
|
||||
|
|
||||
你是否仍然预期2026年美元会疲软?
尽管我们预计美元指数(DXY)将在未来三个月内温和回升,但在未来12个月内可能贬值至96。随着美国劳动市场数据走弱,市场预期美联储2026年或进一步减息,美元自9月以来的回升似乎正在消退。另一方面,外国投资者对冲美元持仓—— 曾在2025年初对美元造成压力 —— 已经放缓。总体而言,这意味着我们预计,美元将在较短的一至三个月内企稳或小幅反弹,主要受避险需求支持。从较长的 6-12 个月来看,随着美联储减息以支持降温的劳动市场,将削弱美元相对其他主要货币的收益率优势,故预计美元仍然会逐步走弱。在主要货币中,我们预计美元兑日圆(美元兑日圆或跌至147)和欧元(欧元兑美元或升至1.20)的贬值幅度最大。
从过往来看,美元走弱通常会提升非美国股票、商品及新兴市场资产的回报,因为美国投资者获益于货币市场的利好
因素。这支持了我们目前强调在美国以外进行多元化投资的
策略。
图. 9 美联储可能比其他发达市场央行更积极减息

人工智能资本支出热潮会否持续?
人工智能相关资本支出的走势将“更持久地走高”。我们看到大量资本投入、长期项目规划及不断扩大的经济影响,不仅在美国,亦涵盖亚洲和欧洲,这一趋势代表科技格局的结构性转变,而非短期的投资周期。
彭博综合预期显示,四大超大型科技企业在2025年的资本支出总额约为3,500亿美元,同比增长64%,2024年的增长率为39%。这些公司的指引显示,短期内资本支出将进一步增加。虽然2026年的增长率可能放缓至约40%,但预计2026年投资总规模仍会显著扩大至约5,000亿美元,2027年进一步增至5,800亿美元,并与“Stargate”等重大项目同步
展开。
人工智能资本支出的投资不仅限于数据中心,也延伸至整个支持生态系统,尤其是在发电及冷却系统相关的能源与公用事业领域。美国政府近期推出的“Genesis Mission”旨在透过人工智能的力量推动科学与创新,进一步扩大人工智能的应用。这一背景凸显了这些承诺具有多年的投入周期。
强劲的需求基本面及充裕的自由现金流,为这些资本支出提供了合理依据。过去几季,超大型科技企业的人工智能相关收入强劲增长,显著超越资本支出增速。预期的未来回报亦具支持作用。虽然终端用户应用的长期投资回报(ROI)仍有待充分验证,但当前环境确保了可用运算能力已被充分利用,在投资与短期财务回报之间建立了清晰的联系。
图. 10 超大型科技企业*的投资预计2026年将大幅扩张至5,000亿美元

你是否仍然预期2026年美元会疲软?
印度股市在2025年跑输区内股市,明晟印度指数仅上升1%,而明晟亚洲(除日本)指数则上涨29%(以美元计)。印度表现逊色主要受三方面影响:盈利表现疲软、2025年初估值偏高,以及外国机构投资者持续从其资本市场撤资。然而,我们预期这种落后表现将在2026年出现逆转,原因如下:
– 印度股市的估值已不再构成阻力:印度的相对估值已有所改善,明晟印度指数相对明晟新兴市场及亚洲(除日本)指数的12个月预测市盈率溢价,较去年高位分别下降近68%及56%,并与过往均值一致。
– 印度盈利在政策调整的推动下正逐步回升:盈利下调周期已见底,且盈利预测越来越稳健(预计明晟印度指数每股盈利在2026至2027年将以每年逾15%的速度增长)。这源于印度央行采取的一系列政策措施(减息125个基点及流动性措施),以及政府今年实施的所得税减免和整理商品及服务税(GST)税率,总额相当于国内生产总值的1%。这些措施有望推动市场明显调高增长预测,未来数月可能会出现盈利预期走高和惊喜。
– 外国投资者在印度股票中的配置偏低:今年外国资金大量流出后,外国投资者的持仓目前接近数十年来的低位。增长与盈利回升,可能会促使外国资金重新流入。
这解释了我们为何将印度股票在亚洲(除日本)市场内上调至超配。我们也认为印度股票存在短期看涨的技术性机会。随着过去的不利因素大多已反映在价格中,若印度与美国的贸易协议有正面进展,预计将带动情绪逆转,推动印度股市在2026年上涨。
图. 11 印度股市相对新兴市场的估值已不再像以往那样昂贵

中国与印度股票能否同时表现出色?
我们将印度股票上调至超配,同时在亚洲(除日本)市场内维持超配中国股票。鉴于两个市场的规模,质疑两者会否同时跑赢亚洲(除日本)市场情有可原。我们认为答案是肯定的。
首先,预期两个市场呈现正相关是合理的。确实,过去明晟中国指数与明晟印度指数在相当长的一段时间内呈负相关。然而,在过去一年,这种相关性已经转为正相关。这也不是最近才出现的现象。事实上,根据每月数据的分析,自2000年以来,印度和中国股市曾有数次(约占市场历史的20%)在六个月期间同时跑赢区内市场。
其次,这两个市场提供的股票投资机会截然不同。印度股票提供较高的增长潜力,而中国股票则具吸引力的估值。印度股票获益于较高的股本回报率。印度仍然是增长最快的新兴市场之一,2025年第三季国内生产总值同比增长8.2%。印度公司12个月每股盈利增长预测更高,达到15.5%。
相比之下,尽管最近经济增速放缓,但中国政府仍可能把2026年的增长目标设定为5%。这意味着12个月预测每股盈利增长仍然处于10.5%的高位。然而,根据12个月预测市盈率计算,中国股票较印度股票折让44%。
结构性改革为两个市场带来了利好因素。印度决策者已采取措施简化全国商品及服务税架构,并放宽合规要求,以吸引外国投资者。与此同时,在人工智能投资和刺激消费等政策措施的推动下,增长股支持了中国股市的表现。
最后,地缘政治因素也非常重要。美国的关税政策对两国市场都构成风险。若与美国达成贸易协议,预计将提振市场情绪,并促使估值升级。
图. 12 印度和中国股票的每股盈利增长稳健

宏观概况
|
我们的观点
核心情境(软着陆,60%几率):我们预计2026年美国经济将软着陆,因为美联储持续减息、贸易紧张局势缓和、德国和中国的财政放宽,以及部分新兴市场的货币宽松政策。我们预计美联储将于2026年3月前再减息25个基点,并于2026年底前进一步减息50个基点至3.0%,以支持就业,因为关税对通胀的影响似乎有限。随着通胀回落至目标水平,且德国的财政刺激措施开始发挥作用,欧洲央行可能会将存款利率维持在目前的2%。同时,中国定向的财政和信贷放宽应该会支持高科技和消费主导的增长。
下行风险(硬着陆,15%几率):我们预计2026年美国经济硬着陆或衰退的几率为15%,尤其是在通胀压力导致美联储延迟减息及/或人工智能投资放缓影响投资者及消费者信心的情况下。其他风险包括美国关税损害公司的利润率,或美国债券和美元因市场忧虑债务上升或美联储独立性而遭到抛售。
上行风险(不着陆,25%几率):若新预算的税收激励措施促使美国加快投资,或将美国关税产生的收入回馈家庭,均有望刺激美国消费者和商业的信心。德国/中国的刺激措施可能推动全球经济更快增长。中美及/或美俄达成和平协议,可能进一步提振经济信心。
关键图表
美国私人企业数据显示,就业市场持续降温,为美联储进一步减息提供理据。新兴市场央行,特别是拉丁美洲的央行,可能在2026年推动减息,帮助经济软着陆
图. 13 美国和个别新兴市场可能在2026年减息,帮助经济软着陆


主要的宏观问题
什么因素推动你认为美国经济会软着陆?
我们的基本预测:我们预计,美国经济增长将维持在1.8%的长期趋势水平以下,但由于贸易紧张缓和、美联储减息、税收激励措施和人工智能发展支持消费和投资,2026年将避免陷入衰退。消费保持韧性,主要因为高收入家庭获益于三年的股市反弹,推动了消费增长。同时,到目前为止,关税对商品通胀的影响有限,而租金下降则令住房和服务业的通胀回落。随着通胀放缓,我们预计美联储将继续支持降温的就业市场,2026年底前可能再减息75个基点。美元走弱应进一步缓和金融状况。政策焦点也可能转向银行及能源等行业的放宽管制,这应该能抵消关税的影响,并提升2026年的消费和企业支出。
贸易紧张缓和;关税相关的法院裁决有待公布:经历波动的一年后,美国企业因政府与主要盟友达成贸易协议,对关税多了一点了解。中美达成贸易休战,涉及半导体芯片和稀土元素,应能减少不确定性。下一个焦点是最高法院对关税合法性的裁决。若法院裁定撤销关税,将提振市场情绪,尽管政府可能会根据其他临时法律权力重新实施关税。
减税与美联储减息:最新预算除了提供个人税项扣减、永久延长特朗普1.0的个人减税措施之外,还为新投资相关的企业提供可观的税收优惠。国会预算办公室(Congressional Budget Office)估计,这些措施对国内生产总值的正面影响将集中在前期,并在2026年达到0.9%的高峰。我们预计美联储将在2026年底前再减息75个基点至3.0%,以支持就业市场,启动放贷上升周期。
人工智能的提振:人工智能变革正对美国增长产生三重影响。在2026年上半年,对数据中心、计算机硬件及软件的投资或为美国增长额外贡献0.5%至1.0%。同时,由人工智能推动的股票飙升已提升家庭财富,尤其是高收入群体,进而带动消费上升。人工智能亦可能在未来几年推动生产力提升。
图. 14 欧元区正等待德国推出刺激措施以推动增长

短期风险:就业市场放缓是一项迫切风险。美国每月新增职位在2025年第三季已放缓至平均62,000个,低于2025年首季的111,000个,且自6月以来的四个月中有两个月的就业人数下降。虽然新增职位率仍高于维持失业率稳定所需的35,000个(因移民限制削减劳动供应),但裁员公告已上升。我们预计美联储将在2026年持续减息,以减低这一风险。中期风险是总统特朗普试图控制美联储七人理事会的多数席位,并最终掌控12人组成的联邦公开市场委员会,以便在通胀仍然远高于美联储2%目标的情况下,仍可大幅减息。特朗普若控制美联储,可能会令债市波动并削弱美元。新任美联储主席(可能在1月公布)的观点将具有重要参考
价值。
德国会否在2026年推动欧元区经济进一步增长?
我们预计德国经济在经历三年停滞后,将于2026年恢复趋势增长,其政策框架转变后的1万亿欧元基建及国防支出计划,预计自2026年上半年开始产生影响。德国的刺激措施预计将促使欧元区的整体增长提高约0.3个百分点。其他欧元区成员国增加国防开支,可能进一步支持经济增长,然而主要欧元区经济体(例如法国、意大利)面对财政压力,令此类开支的规模受到限制。今年欧元走强也使金融状况收紧。然而,我们预计欧洲央行在评估2026年德国刺激措施的影响时,将保持其主要存款利率在目前的2%。
中国在经济再度放缓下会否进一步放宽政策?
我们认为中国在2026年推出更果断但针对性刺激措施的可能性正在上升。经济在2025年下半年放缓,因为前期的财政刺激减弱,且出口在美国加征关税前反弹后已下降。供应链及出口市场的多元化计划,预计2026年将有助减低出口的部分下行风险。然而,由于房地产市场持续低迷导致物价疲软压力延续,国内需求和投资依然疲软。决策者已敲定2026至2030年的下一个五年计划,重点提出加快先进技术的投资,以提升自主能力和生产力。我们也预计会有刺激国内消费的措施。
图. 15 中国的定向刺激措施有望重振经济增长

资产类别
债券 – 一瞥
|
|
||||
|
我们的观点
基础投资观点:我们视全球债券为核心持仓。鉴于政府债的名义收益率仍具吸引力,这在估值偏高的公司债中尤为突出,我们相对偏好政府债多于公司债(即“利率债”而非“信用债”)。我们偏好新兴市场债券多于发达市场债券。我们均超配新兴市场美元政府债和新兴市场本币政府债,主要因新兴市场通胀温和、鸽派货币政策的立场、财政状况改善以及美元疲软的预期所推动。在发达市场债方面,我们均低配投资级和高收益公司债。
在美国,我们预计短期收益率的降幅将超过长期收益率,这主要受美联储可能在2026年底前减息至3.00%所推动,导致收益率曲线更加陡峭(即长期与短期收益率之间的差距扩大)。美国财政负担、通胀以及美联储在新主席上任后的独立性等方面的不确定性,可能会加剧债券波动,然而,我们将利用任何由此带来的收益率反弹来锁定更高的绝对收益率,以对冲现金收益率持续走低的风险。我们认为美国10年期国债收益率处于4.25%以上具有吸引力,因为我们预计未来6-12个月内将回落至3.75%-4.00%的区间。我们认为5-7年期债券能够在更高收益率与应对财政及通胀风险之间提供最具吸引力的平衡。
机会型投资观点:我们看涨 (i) 欧洲银行额外一级资本(AT1)债券(或有可转换债*;对冲外汇风险),(ii) AAA级贷款抵押证券(Collateralised Loan Obligation或CLO),(iii) 美国国库抗通胀债券(TIPS),(iv) 美国短期高收益债以及 (v) 亚洲美元投资级债。
关键图表
我们超配新兴市场美元政府债和本币政府债,获益于稳健的新兴市场经济增长、财政实力、新兴市场央行的减息前景以及美元疲软。
图. 16 在基本面改善的情况下,新兴市场债的收益率吸引


超配新兴市场美元政府债和本币政府债
在债券方面,我们偏好新兴市场债多于发达市场债。新兴市场债的名义收益率约为6%,且风险调整后的收益率调整较发达市场债更吸引。我们上调新兴市场美元政府债至超配,与新兴市场本币政府债一致。近年来,多数新兴市场经济体均改善了财政和经常账户。它们强劲的外部平衡以及我们对美元疲软的预期,应有利于其偿还外债。此外,我们预期美联储将在未来12个月进一步放宽货币政策,使新兴市场央行在通胀温和、新兴市场货币稳定的环境下,拥有更大的灵活性采取更宽松的政策。然而,新兴市场资产容易受到市场波动和地缘政治不确定性的影响。
核心持仓:发达市场投资级政府债
我们视发达市场投资级政府债为核心持仓,并偏好政府债多于公司债。随着美联储减息,美元债券收益率应会下降,其中短期收益率的降幅将超过长期收益率(即收益率曲线趋陡)。这应可带来强劲的总回报,结合收益率与轻微的价格上涨。
利率波动预计将从近期低位反弹,原因是美国财政负担、通胀及美联储在新任主席上任后的独立性等不确定性。然而,我们预计此类波动将是暂时的,因此我们将利用债券收益率的反弹作为锁定收益率的机会,以对冲现金收益率持续走低的风险。我们认为美国10年期国债收益率在4.25%以上将具吸引力,因为我们预计未来12个月收益率将降至3.75%-4.00%的区间。
核心持仓:亚洲美元债
亚洲美元债券仍然提供相当吸引的收益率,中国持续推出针对性的政策刺激措施,仍是市场乐观情绪的来源。 (i) 中国房地产行业违约和 (ii) 南亚/东南亚发行人再融资风险的高峰可能已经过去,尽管仍可能出现一些特殊的“负债管理”事件。然而,地缘政治的不确定性和贸易保护主义仍然是主要风险。我们对亚洲投资级债和高收益债持中性看法。
低配发达市场投资级和高收益公司债
我们低配发达市场投资级债与高收益债的观点,主要基于估值考虑而非信用质量忧虑。这些债券可以成为相当吸引的收益来源。然而,我们注意到,投资级与高收益债较美国国债的收益率溢价仍处于接近历史低点。这令发达市场投资级债的吸引力下降,因其易受美国超大型科技企业为持续进行人工智能相关投资而增加发债的影响。高收益债虽有望获益于风险资产的强劲表现,但我们偏好股票多于高收益债券,因股票的上行空间较大。
债券机会型投资观点
看涨美国国库抗通胀债券(TIPS)
我们相信风险回报吸引。它们能够抵御财政风险、关税和商品价格上涨所带来的通胀升温,也应获益于美联储减息以致收益率下降。低通胀是此观点面临的风险。
看涨美国短期高收益债
我们预计,在经济软着陆的环境下,高收益公司债的盈利和现金流将保持稳健。今年公共和私募市场的再融资活动已将高收益债的“到期高峰”推迟至2027年,改善了短期高收益债的偿付前景。我们预计,随着美联储减息以及公私募信贷市场持续吸引大量资金流入,未来6-12个月的再融资环境将保持宽松,金融状况保持充裕。信用质量下滑是一项风险。
看涨亚洲美元投资级债
我们预期亚洲投资级债的估值将持续高企,获益于有利的供需动态(净发行量呈负数)及强劲的信用基本面,包括稳健的现金流、相对较低的杠杆水平,以及较高的主权或主权挂钩发行人占比。亚洲投资级债的价格也应轻微上涨,因为它们获益于美联储减息。信用质量下滑是一项风险。
开启对欧洲银行额外一级资本债(AT1)(或有可转换债1;对冲外汇风险)的看涨观点
欧洲银行业的基本面依然稳健,这从充足的流动性覆盖、强劲的资本缓冲和仍然稳健的资产质量可反映出来。与更广泛的发达市场债资产类别相似,欧洲银行或有可转换债的估值处于高位。然而,我们认为或有可转换债将获益于当前经济周期的后期阶段,收益率预计将成为主要回报来源。意外延期(未赎回)和本金减记是一项风险。
开启对AAA级贷款抵押证券(CLOs)的看涨观点
我们认为贷款抵押证券的收益率,比同类评级的债券更吸引,同时由于其浮动利率的特性,可以降低债券收益率上升的风险。最近,利用杠杆贷款等另类融资渠道的美国企业数量激增,为贷款抵押证券创造了独特的投资机会。我们看好高质量的AAA级贷款抵押证券,因其在偿付优先级机制中具备优势。提前赎回的风险,以及信贷事件在较低质量贷款或私募信贷中可能引发的连锁效应,都是需要注意的风险。
股票 – 一瞥
|
|
||||
|
|
||||
我们的观点
我们仍然超配全球股票,偏好美国和亚洲(除日本)股票。美国股票的韧性继续推动全球股市的表现,受稳健的基本面所支持,包括盈利增长强劲、地缘政治风险消退以及美联储放宽货币政策,这些因素支持美国经济软着陆的观点。
我们预计,未来12个月亚洲(除日本)股票的盈利增长将位居主要地区之首。我们将印度股票上调至超配,并新增印度大中型股为机会型投资观点,因为这些股票的盈利上升,结构性增长强劲,估值较一年前低,因此吸引了外国投资者的兴趣。我们也预计,中国股票在亚洲(除日本)市场中将表现出色。中国股票有望获益于企业治理的改善,以及针对科技与创新的针对性政策支持。
我们将欧洲(除英国)股票和日本股票下调至低配。尽管德国有望加速推出财政刺激措施,但欧元走强正在损害欧洲出口商。中日的地缘政治紧张局势升温及盈利前景低迷,加上日圆走强的预期,抵消了企业治理改革持续改善带来的积极影响。此外,我们仍然低配英国股票,反映此市场的增长股比重较低。
关键图表
美国和亚洲(除日本)股票有望在2026年表现出色。

图. 17 美国股票盈利修订指数的表现优于全球股票;2026年亚洲(除日本)和美国的企业盈利增长预期领先其他地区


美国股票 – 超配
我们超配美国股票。尽管美国政府停摆持续时间较长,但近期经济数据依然稳健。市场预期美联储将进一步减息,强化了我们的经济软着陆情境,并为增长型行业提供了支持。2025年第三季盈利持续表现强劲,明晟美国指数未来12个月预测每股盈利增长为14%。在近期市场回调后,投资者的持仓似乎已不再过度扩张。在自由现金流充裕的支持下,科技公司在人工智能基建方面的资本支出等促成因素有望加速。地缘政治不确定性的消退,也将支持继续上涨的趋势。主要风险在于市场对人工智能相关股票的情绪变化(例如未来的业绩指引,以及如何为资本支出提供资金)。
图. 18 美国科技股的资本支出占自由现金流的百分比仍处于低位

亚洲(除日本)股票 – 超配
我们超配亚洲(除日本)股票。美元走弱将令此地区获益,因为可以降低投入成本并提振企业盈利。贸易紧张局势的缓和及仍然合理的估值也提供额外支持。
我们将亚洲(除日本)市场的印度股票上调至超配。印度股市在经历2025年的疲软表现后,在持续的财政措施和强劲的国内经济增长的支持下,现正出现逆转迹象。印度股票在整固后,估值已变得吸引,明晟印度指数的12个月预测市盈率相对亚洲(除日本)股票的溢价在2025年已大幅收窄。尽管关税风险犹存,但2025年外资流出已大致恢复正常,同时盈利范围也有所改善。我们看好大盘股,因其在盈利韧性和估值支持方面具有更大的安全边际。
图. 19 印度的资金流入改善,盈利向上修订

我们维持超配中国股票。我们预计,政策支持将在2026年推动中国股市的表现。中国最新的五年规划强调提升服务消费和科技自主能力,为结构性增长奠定了基础。潜在的货币放宽政策和政策刺激将进一步支持企业盈利,有助于抵消物价疲软压力。在中国,我们偏好离岸股票多于在岸股票,因为离岸股票增长股比重较高,且估值比美国同类股票更具吸引力。
韩国和中国台湾股票仍是我们在亚洲(除日本)市场的核心持仓。对人工智能的持续需求,加上韩国的“企业价值提升计划”,有望支持盈利增长,并提升股东回报。然而,估值已基本回升,尤其是韩国股票,明晟韩国指数的12个月预测市盈率已与2007年以来的历史均值持平,限制了进一步重新评级的空间。我们低配东盟股票,因为每股盈利增长的动力疲软,抵消货币放宽政策带来的正面影响。
欧洲(除英国)股票 – 低配
我们下调欧洲(除英国)股票至低配。盈利增长预期依然稳健(2026年为11.6%),德国的财政刺激措施具有支持作用。然而,估值已偏高 —— 欧元区股票的12个月预测市盈率已接近高于历史均值一个标准差。欧元区的经济数据好坏参半及法国的政治不确定性,可能削弱投资者情绪。最后,欧元走强预计会削弱出口商的盈利。
日本股票 – 低配
我们将日本股票下调至低配。尽管我们预计企业改革和少额投资非课税制度(NISA)将推动资金流入,但鉴于日本股票最近数月强劲反弹,上涨空间可能有限。经济数据强劲,也增加了日本央行在2026年首季前加息的风险,这可能阻碍当局推出“安倍经济学2.0”政策,当中包括财政支出和货币宽松政策。中日的紧张关系加剧,也可能削弱旅游收入并扰乱供应链。如果日圆升值,可能会进一步削弱日本出口商的盈利前景。
英国股票 – 低配
我们低配英国股票。英国市场以防守型股票组成,表现可能逊于更侧重增长型行业的市场,例如亚洲(除日本)和美国。能源价格下跌也可能对盈利增长预期构成压力,尤其是周期性行业,进一步限制该区的相对表现前景。
股票机会型投资观点
|
保持杠铃式策略
我们采取机会型投资观点,目标是获得正向的绝对回报。踏入2026 年,我们将继续采取杠铃式策略,配置增长股和防守股。我们以欧洲银行股代替欧洲工业股,并增加一个新的观点:
印度。
图. 20 机会型投资观点

科技股
我们超配美国、欧洲和中国科技股。我们预计,人工智能投资将继续支持科技行业的盈利增长,尤其是半导体行业。由于各大科技公司和各国政府争相在人工智能应用领域抢占先机,先进半导体芯片持续面临供应短缺。我们也看好软件行业,因为人工智能应用加速软件发展并增强产品功能,例如代理式平台。与人工智能基建相关的行业也获益于数据中心、电力供应和专用云端网络的进一步建设。我们偏好的投资途径是配置美国科技股,其中半导体和软件股占此行业的74%,其余为科技硬件股。美国科技行业包括拥有可扩展平台和可观经常性收入的先进芯片制造商和软件巨头。欧洲科技行业的半导体和软件产业的比重很高(占总市值的88%),但我们认为美国科技行业的增长前景更为亮丽。尽管欧美科技行业的估值水平接近且偏高(两者的12个月综合预测市盈率均为29倍左右),受到盈利增长的支持。
中国科技行业的组成截然不同,其中科技硬件股在行业总市值的占比高达71%,半导体和软件股占比则较低。中国科技硬件行业获益于强劲需求,尤其是来自新兴市场,并已在电动汽车制造领域实现多元化发展。
图. 21 我们预计,在半导体行业带动下, 2026 年美国科技行业的盈利增长强劲

为参与中国的人工智能热潮,我们偏好的投资途径是配置恒生科技指数(HSTECH)。恒生科技指数涵盖中国通信服务、非必需消费品和科技行业的科技和互联网巨头。我们预期,在估值重估和盈利增长的推动下,恒生科技指数将表现良好。估值仍然吸引,其12个月综合预测市盈率为20倍,较历史平均水平折让15%,较美国科技行业平均水平折让31%。决策者持续支持人工智能+的采用和技术开发,而各大科技平台也在大力投资以推动增长。
科技行业面临的风险包括人工智能投资放缓和不利的监管变化,尤其是中国市场。
图. 22 恒生科技指数的盈利增长强劲,估值吸引

健康护理股
科技行业提供增长机会,而健康护理行业则是杠铃式策略的另一端,通过稳定的盈利增长提供防守性配置。我们超配美国、欧洲和中国的健康护理行业。欧洲和中国的健康护理行业主要由制药、生物科技和生命科学产业构成(占市值的84-91%),其余部分为健康护理设备和服务。然而,健康护理设备和服务供应商占美国健康护理行业的39%。
鉴于估值和盈利增长吸引,我们偏好通过美国制药股配置健康护理行业。在2025 年的大部分时间里,美国健康护理行业都面临着监管不确定性,使其在 2025 年第三季之前一直是美国表现最逊色的行业。此风险自2025年9月起已减弱,因总统特朗普与主要制药公司就定价和关税优惠达成共识。美国制药股已从底部反弹,但我们预计创新药物将推动股价进一步上涨,同时估值仍将保持合理水平。健康护理行业的风险在于监管不确定性加剧和不利的药物试验结果。
图. 23 监管风险消退或进一步收窄美国制药股相对于美国整体股市的估值折让

金融股
我们将欧洲金融股上调至超配,同时仍是美国和中国配置中的核心持仓。欧洲金融股的估值吸引,12个月综合预测市盈率为10倍,较欧洲整体市场折让29%。德国主导的欧洲财政刺激措施对国内经济有利,金融股受欧元走强的影响较小。美国金融股的估值较高(16倍市盈率),但获益于进一步的放宽管制和美国经济软着陆的情境。然而,美联储进一步减息可能对净息差构成下行压力。在一些备受瞩目的违约事件发生后,信用风险仍然存在。同时,由于受到陷入困境的房地产行业的影响,中国金融股的估值仍然不高(6.4倍市盈率)。
我们偏好的金融股是欧洲银行股。除估值吸引外,我们预计欧洲银行股的盈利将稳步增长,这获益于长期收益率上升和欧洲财政扩张的利好因素。我们认为,欧洲央行的减息周期已结束,缓解了净息差的压力。风险包括信用损失高于预期。
多元化投资
我们仍然倾向于透过全球金矿股来实现多元化配置。我们依然看涨金价,金矿股对金价变动具有“杠杆效应”。金矿企业目前的自由现金流充裕,且成本控制效率高,平均开采成本低于每盎司1,700美元。金价下跌是一项风险。
在美国,我们也对美国公用股持机会型投资观点,认为其盈利增长具防守性。电力公用事业公司占该行业的主要比重(65%),而多元公用事业公司(26%)通常同时供应电力和天然气。纯粹的天然气和水务公用事业公司则占少数。我们预计,数据中心的蓬勃发展将在未来十年支持电力需求的增长,从而加速电力公司的盈利增长。受监管的公用事业公司正与监管机构合作扩大产能,而不受监管的电力生产商则直接与大型科技公司签订购电协议,为其数据中心供电。数据中心的建设速度放缓是一项风险。
在亚洲,我们新增印度大中型股的投资观点,因为其盈利前景持续改善(参见第10页和第16页)。在中国,我们的杠铃式策略将恒生科技指数中的增长股与中国非金融国企高息股进行搭配配置。这些国企相对于整体市场波动性较小,且主要专注于国内市场。非金融国企稳定的股息收入颇为吸引,同时受陷入困境的房地产行业的影响较小。我们偏好集中于更易买入的国企H股,并结束了对国企A股的投资观点(自2024年3月27日以来已上涨18.2%)。
其他行业观点
我们仍然超配欧洲工业股,但也在对之前的机会型投资获利了结(自2025年3月27日以来已上涨11.6%)。我们认为,基建和国防开支仍将是未来几年的利好因素,但随着增长预期略有下调,短期内可能会获利了结。
图. 24 按地区划分的行业观点

另类资产的投资论点
虽然我们认为1990年代末的科技泡沫与如今人工智能驱动的股市上涨存在很大差异,但高估值使得分散投资的必要性愈发凸显。
将另类资产增添至投资组合的理据有两方面。首先,将另类资产纳入投资组合具有结构性和长期性优势,可以提高风险调整后回报。其次,由于周期性原因,如今这样做显得尤为重要。
结构性理据
分散投资于不同资产类别的必要性已广为人知。在金融理论中,分散投资常被称为唯一的“免费午餐”。就纯粹的预期回报而言,这种说法并不准确,因为相较于100%的股票配置,传统资产类别的分散投资通常会降低理论预期回报。然而,分散投资确实能提高同等风险水平下的预期回报。这会对实际回报产生重要影响,因为其有助于投资者在整个市场周期中保持
投 资1。
但是,一旦将分析范围扩大到另类资产,预期回报会随着进一步分散投资而增加,从而显著提高同等风险水平下的预期回报。
机构投资者和主权财富基金都深谙此理,并积极将资金投入另类资产领域。例如,我们看到海湾地区的主权财富基金大量涌入私募市场和人工智能领域,为估值和交易量带来了支持。此类资金流持续支持另类资产的需求和估值。
图. 25 增添另类资产可以提高风险调整后回报

图. 26 股债相关性高企,表明当前开展分散投资的必要性高于正常水平

为何现在投资?
60/40股债投资组合的核心前提是假设股票和债券(尤其是政府债)之间的相关性为负数——尤其是在股票下跌时。这意味着股票下跌时,债券上涨,从而降低投资组合的波动性,但现实情况更为复杂。股债相关性图表(图26)显示相关性会随时间而改变。事实上,目前相关性是正数且偏高。因此,自疫情以来,在投资组合中加入债券的效益已变得有限。
图. 27 美国经济所处的象限似乎每个月都在变动

从加速/减速角度来看的一个简单的增长与通胀二乘二矩阵(图 27),可以帮助说明各类资产在不同的增长与通胀情境下的预期表现。
1 与理论回报同等重要的是投资者的行为动态因素。投资者通常厌恶风险,对损失的情绪反应远大于对收益的反应。这可能导致他们做出次优的投资决策。这意味着投资者的实际回报与理论回报之间存在显著偏差。同时,有强有力的证据表明,配置范围越窄,实际回报与理论回报之间的差距就越大(详见晨星公司发布的《Mind the Gap》报告)。
需要注意的是,现实世界远比这种简单视角呈现的要复杂得多,而且还取决于增长和通胀的初始水平。例如,在第一象限,增长和通胀在1%到2%(健康)和3%到4%(过热)两种情况下存在显著差异,但这主要取决于可能的货币政策应对措施以及向不同象限的潜在过渡。
然而,显而易见的是,在美国通胀水平较高的情况下,股债相关性也更高。在2008年全球金融危机后的十年里,美联储面临的挑战是努力将通胀推高至2%左右,即避免物价疲软。而自新冠疫情爆发以来,面对疫情导致的供应链中断、俄乌冲突、去全球化以及利用贸易关税的激进手段来纠正全球失衡的状况,其挑战已转变为努力控制通胀。
图. 28 股债相关性通常随通胀而上升

这意味着,60/40股债投资组合在管理投资组合波动率方面的效果可能不如过往。这反而促使投资者尽可能增加对非传统资产类别的配置。对我们而言,这意味着在不同的风险偏好下,另类资产的配置百分比最高可达30%(包括黄金)。

从定义角度来看,我们将另类资产领域分为四大类子资产:
1) 私人资产 — 私募股权、私人信贷/债务及私人不动产
2) 对冲基金策略,包括流动性另类资产
3) 黄金
4) 数字资产
图. 29 不同风险状况下的第一层级资产配置图

黄金、原油一瞥
|
|
||||
关键我们的观点
我们维持超配黄金,3个月及12个月目标价分别为每盎司4,350美元及4,800美元。新兴市场央行持续的需求与有利的宏观环境,有望维持黄金涨势。
我们预期在未来3个月及12个月,纽约期油价格将分别维持在每桶约61美元及60美元水平。供应过剩应该会限制由潜在地缘政治风险引发的短暂油价反弹。
关键图表
图. 30 央行黄金购买规模已超过历史水平

图. 32 我们预测经合组织(OECD)石油库存将上升,反映油市相对宽松

图. 31 黄金表现出色,部分原因是美元持续疲软

图. 33 2026年石油市场可能仍然过剩,从而抑制油价

黄金展望:黄金历时数年的涨势仍获益于广泛且稳健的需求,随着新兴市场央行推动储备多元化,其在黄金市场中将扮演更重要的角色。实际收益率下降与美元疲软的宏观背景支持了黄金的前景。尽管美联储减息后,黄金短期内可能出现波动,但回调幅度应较为温和,反映市场是整固而非逆转,为下一轮涨势奠定基础。
石油展望:尽管2026年需求预计将温和增长,但供应充足、闲置产能及库存上升仍持续使纽约期油承压。欧佩克及盟友2026年初的产量指引有望收紧短期供需平衡。地缘政治风险可能引发阶段性波动。然而,除非供应受持续的重大干扰,否则相关影响可能只是暂时的。
外汇 – 一瞥
|
我们的观点
我们预计美元指数(DXY)未来3个月将在100.5附近的高位见顶。在就业稳定和通胀持续放缓的预期下,美联储对经济增长的展望保持乐观,这也使它在短期内对释出更积极的宽松政策信号保持审慎。这支持了美国的短期收益率,并限制了美元的下行压力。此外,亚洲地区的地缘政治风险,可能引发对美元的避险需求。市场持仓状况亦保持温和,使美元在整体走弱趋势恢复之前,能够保持一定的短期上涨势头。
未来12个月,我们预计美元或再度疲软,将美元指数推向96,同时美元的结构性支持逐渐减弱。美联储可能会在2026年放宽政策,而其他主要央行的减息周期正接近尾声。美国与其他主要经济体的收益率差距应会稳步收窄。美国利差优势的削弱以及美国例外主义的消退,令美元面对中期阻力。
政治与制度层面的不确定性亦令美元受压。随着2026年首季新的美联储理事会及主席提名程序展开,市场对美国贸易政策及美联储独立性的忧虑或将重现。我们对美元下行观点的风险包括通胀再度攀升或美联储立场较预期更强硬,这可能会暂时提振对美元的需求。
关键图表
图. 34 美元短期内或整固;12个月内走弱

图. 36 在瑞士央行的干预风险下,美元兑瑞郎在0.75-0.78的区间形成显著的技术支持区域

图. 35 利差预示美元兑日圆或进一步下跌

图. 37 货币预测与驱动因素摘要


量化观点:短期及长期指标均看涨股票
|
|
||||
概述
我们的股债模型仍超配股票(3-6个月)。由于发达市场股票的估值仍偏高,该模型略微减少了对股票的超配配置。基本面对股票有利,因为:(i)盈利预期正面,(ii)市场避险情绪仍然低,以及(iii)根据软硬经济数据均未出现明显的衰退迹象。估值因素对股票持中性态度,因为亚洲股票似乎仍然廉宜。最后,技术面亦看涨股票,因为超过60%的股票市场高于其200日移动平均线。目前模型得分为+3(满分5分),表明未来3-6个月内对股票的偏好明显高于债券。该模型自2023年2月成立以来,绝对回报率为56%,且每年皆跑赢60/40股债基准,期间总超额回报为7.5%。
短期模型看涨标普500指数、明晟所有国家世界指数、欧元兑美元及澳元兑美元(1-3个月)。标普500指数和明晟所有国家世界指数的预估熊市几率分别降至0.9%和3.0%,波动率指标已从11月的高位回落。整体而言,中长期动力指标仍表现相对良好。货币方面,我们的模型仍对欧元兑美元持正面看法,趋势仍属偏软,价值被低估。那些模型也看涨澳元兑美元,因为随着澳大利亚央行减息周期接近尾声,中期动力指标转为正面,而逆转指标则仍然疲软。
从市场多元化的角度来看,表现强劲、短期回调风险较高的资产包括黄金、白银和中国原材料行业。这些资产在过去一年表现强劲,但挤拥的迹象提高了短期回调的几率。
关键图表
我们的股债模型超配股票。模型得分为+3(满分5分),显示对股票的偏好明显高于债券,因为基本面和技术面均利好。
图. 38 我们的股债轮动模型的分数明细

短期技术模型仍然看涨标普500指数。随着波动率指标从11月的高位回落,出现熊市的几率降至0.9%。
图. 39 我们的技术模型看涨标普500指数

图. 40 长期和短期量化模型均看涨风险资产
以下长期模型的一般时间为3–6个月,而短期模型为1–3个月


变局中建立稳健投资组合
|
|
||||
全球经济潮流再度转向。过去一年,我们见证了全球经济展现出显著的韧性 —— 尽管面对数十年来最紧缩的货币政策,经济增长依然保持稳健。通胀不再高企,稳定在略高于疫情前的常态水平,显示我们已进入名义增长较高、价格压力更持久的格局。
这种新的平衡格局,即增长温和、通胀高于目标及实际收益率偏高,对长期资本市场假设(Capital Market Assumptions或CMA)有重要影响,而这些假设是制定策略性资产配置(Strategic Asset Allocation或SAA)的基础。
新的经济秩序:碎片化与创新交织
全球经济正日渐碎片化,地缘政治竞争、产业政策及区域集团正在重塑商品、资本与技术的流动。供应链正在重新布局,各国的策略性优先事项愈加影响投资流向。在一般情况下,这种程度的分化意味着全球增长将放缓,趋势生产力下降。
我们预期未来五年全球实际增长将保持低迷,反映劳动市场更紧张、资本成本更高,以及持续的地缘政治摩擦。同时,通胀已在结构上稳定高于疫情前的水平。虽然波动已消退,但在供给端压力及产业政策的支持下,物价水平偏高,难以回到2010年代的超低水平。
然而,碎片化部分正被科技与人工智能的快速进展所抵消。虽然这些创新不足以完全抵消碎片化带来的影响,但它们有助于缓冲下行风险,提升公司利润率,并在维持长期增长中扮演愈加重要的角色。对投资者而言,这种组合形成了新的平衡格局:实际增长下降、趋势通胀升温,结果更加分散,导致各资产类别的资本市场假设出现变化。
在这种情况下,多元化投资组合的意义重大。历史上,60/40的股票/债券配置在过去25年中,约有76%的时间录得正数的年度回报。展望未来,60/40投资组合的预期回报仍然正面,达6.1%,获益于固定收益较高的利差,以及稳定但减慢的股票盈利增长,依然是长期投资者的良好起点。

图. 41 60/40股票/债券投资组合过去25年中有76%的时间录得正数的年度回报,并为投资者提供稳健基础

国债与利率 —— 更佳的起点
在全球加息周期重塑固定收益的格局后,主要发达市场的收益率仍高于2010至2020年的平均水平。历史上,起始收益率有助解释长期债券回报的主要来源,意味着与低利率时代相比,目前水平显著提升了预期总回报。
虽然股债相关性依然偏高,但债券正逐步恢复其传统的分散投资功能,相关性已从2022年的极端水平回落。从投资组合层面来看,政府债券应可作为投资组合的可靠基石,兼具吸引的收益及温和的资本增值潜力。
图. 42 股票与债券的相关性在2022年达到高峰后已呈下降趋势

信贷市场 —— 收益稳定、利差收窄
信贷市场的基本面依然稳健,获益于公司强劲的盈利及审慎的债务管理。不过,过去一年利差已显著收窄。投资级及高收益债券的利差均远低于其长期平均水平,分别约为100至150基点及450至500基点。
这意味着回报来源的重心正转向套利(即收益率),而非资本增值。好消息是:自2021年以来基准利率上升,意味着即使利差提供的缓冲减少,整体收益率按历史标准来看仍然吸引。投资级信用债获益于发行人稳健的基本面,应能提供以收益为主的稳定回报;高收益债虽然收益率较高,但需谨慎挑选发行人。与去年的假设相比,这次更新的预期回报因估值收紧而略有提高。
股票 —— 估值具挑战性,但回报依然吸引
股票市场预期2026年将带来温和但可持续的回报。发达市场,尤其是美国,持续获益于生产力提升、公司强劲现金流,以及人工智能采用等结构性趋势。部分领域的估值仍然偏高,但预计盈利增长将扩展至超大型领先企业以外的范畴。新兴市场提供更具吸引力的估值切入点,尤其是在货币政策已经放宽的地区。与去年的假设相比,美股的表现轻微
改善,主要获益于盈利动力及人工智能带动生产力提升;同时,宏观环境改善及货币走势有利,进一步提升部分新兴市场地区的前景。
另类资产 —— 多元化的回报来源
另类资产及实物资产成为另一个重要的回报来源。由于流动性溢价及融资环境改善,使私人市场依然具吸引力。实物资产如基建及房地产,获益于长期结构性需求、与通胀挂钩,以及公共及私人资本支出的增加。数字资产逐渐受到重视,尽管其采用程度仍然低于股票或债券等传统资产。它在波动性高的环境下仍然取得强劲回报,意味着即使小幅配置也能显著影响投资组合的风险及回报特性。重要的是,另类资产与股票、债券及黄金的相关性一直很低,可为更广泛的投资组合提供潜在的多元化投资效益。即使在增长放缓的环境下,这些资产仍能创造稳健的风险调整后回报;随着公共市场的回报分化收窄,其多元化投资效益应将更具价值。
投资组合考虑
2026年资本市场假设反映出一个增长温和、通胀更趋稳定且结构性较高收益率的格局。我们认为,由于债券收益率改善且股票回报大致稳定,效率前沿曲线较去年更趋平坦。
虽然前景略有改善,但投资者不应自满。实现更高回报取决于审慎的分散投资,而不仅仅是增加风险。由于风险分布不均和不可预测的事件,严谨的流程、多元化和稳健的风险管理仍然是基本的投资原则。
均衡的投资组合以优质债券为核心,并有选择性地配置创新及人工智能相关股票,并辅以另类资产,仍然是最稳妥的做法。
图. 43 股票与债券的前沿曲线已趋平坦,意味着策略性投资组合的配置仅需作出轻微调整

图. 44 回报假设仅出现轻微变化,预计未来五年仍会有稳健回报
关键资产的五年资本市场假设


表现回顾
基础:资产配置概要

基础+:资产配置概要

市场表现概要*

我们的重要预测和关键事件


未来数十年管理财富的方法今日、明日和未来


注释
1. 第7页的图表仅展示风险状况属中等进取的资产配置 — 不同风险状况可能产生显著不同的资产配置结果。第7页仅作示范与参考之用,并不构成投资建议、要约、推荐或招揽。此等配置并未考虑特定人士或特定类别人士的具体投资目标、需要或风险承受能力,以及并非为任何特定人士或特定类别人士而编制。
2. 或有可转换证券为复杂的金融工具,并非适合或适宜所有投资者的投资。本文件并非要约出售或邀请买入当中任何证券或任何实益权益。或有可转换证券不拟售予及不应售予欧洲经济区(EEA)的零售客户(各自定义见英国金融市场行为监管局于2015年6月刊发的Policy Statement on the Restrictions on the Retail Distribution of Regulatory Capital Instruments (Feedback to CP14/23 and Final Rules)(“政策声明”),并连同Product Intervention (Contingent Convertible Instruments and Mutual Society Shares) Instrument 2015)(“工具”,与政策声明统称为永久营销限制(Permanent Marketing Restrictions))一并阅读),但在不会引致违反永久营销限制的情况下则除外。
披露
本文件内容保密,也仅限指定人士阅览。如果阁下并非本文件的指定收件人,请销毁全部副本并立即通知发件人。本文件仅供一般参考,受渣打网站的监管披露下相关免责声明所约束。本文件并非且不构成针对任何证券或其他金融工具订立任何交易或采纳任何对冲、交易或投资策略的研究材料、独立研究、要约、推荐或招揽行为。本文件仅用作一般评估,并未考虑任何特定人士或特定类别人士的具体投资目标、财务状况或特定需求等,亦非专为任何特定人士或特定类别人士拟备。阁下不应依赖本文件的任何内容作出任何投资决定。在作出任何投资之前,阁下应该仔细阅读相关发行文件并征询独立的法律、税收及监管意见,特别是我们建议阁下务须在承诺购买投资产品之前,考虑本身的具体投资目标、财务状况或特定需求,就投资产品的适合性征询意见。意见、预测和估计仅为渣打发表本文件时的意见、预测和估计,渣打可修改而毋须另行通知。过往表现并非未来绩效的指标,渣打银行并无对未来表现作出任何陈述或保证。投资价值及其收益可升可跌,阁下可能无法收回原始投资的金额。阁下不一定能赚取利润,可能会蒙受损失。本文件对利率、汇率或价格的未来可能变动或者未来可能发生的事件的任何预测仅为参考意见,并不代表利率、汇率或价格的未来实际变动或未来实际发生的事件(视属何情况而定)的指标。未经渣打集团(定义如下)明确的书面同意,本文件不得转发或以其他方式提供予任何其他人士。渣打银行根据《1853年皇家特许令》(参考编号ZC18)在英格兰以有限责任形式注册成立,主要办事处位于英格兰,地址为1 Basinghall Avenue, London, EC2V 5DD。渣打银行获审慎监管局(Prudential Regulation Authority)认可,并受金融市场行为监管局(Financial Conduct Authority)和审慎监管局监管。渣打银行的最终母公司渣打集团有限公司(Standard Chartered PLC)连同其附属公司及关联公司(包括每间分行或代表办事处)组成渣打集团。渣打私人银行乃渣打辖下私人银行部门。渣打集团内各法律实体及关联公司(各为“渣打集团实体”)可根据当地监管要求在全球开展各种私人银行业务。并非全部产品及服务都由渣打集团内的所有分行、附属公司及关联公司提供。部分渣打集团实体仅担任渣打私人银行的代表,不可提供产品和服务或向客户给予意见。
版权所有©2025,Accounting Research & Analytics,LLC d/b/a CFRA(及其附属公司,如适用)。除非事先得到CFRA的书面许可,否则不得以任何形式复制CFRA提供的内容。CFRA的内容不是投资建议,引用或观察CFRA SERVICES提供的证券或投资并不构成购买、出售或持有此等投资或证券或作出任何其他投资决定的建议。CFRA的内容包含CFRA根据其相信可靠的公开信息提出的意见,此意见可随时更改,不另行通知。此分析内容尚未提交给美国证券交易委员会或任何其他监管机构,也未获得其批准。虽然CFRA在编制此分析内容时以应有的谨慎行事,但CFRA、其第三方供应商及所有相关实体明确拒绝并否认所有明示或暗示的保证,包括但不限于在法律允许的范围内,对适销性或适用于特定目的或使用的保证,对此信息的准确性、完整性或有用性的保证,并对依赖此信息进行投资或其他目的的后果不承担责任。未经CFRA事先书面许可,CFRA提供的任何内容(包括评级、与信用相关的分析和数据、估值、模型、软件或其他应用程序或其输出)或其任何部分均不得以任何形式、以任何方式进行修改、反向设计、复制或分发,或储存在数据库或检索系统内,不得将此等内容用于任何非法或未经授权的目的。CFRA和任何第三方供应商及其董事、高级职员、股东、雇员或代理人均不保证此等内容的准确性、完整性、及时性或可用性。在任何情况下,CFRA、其关联公司或其第三方供应商均不对订阅者、订阅者的客户或其他人因使用CFRA内容所产生的任何直接、间接、特殊或相应损害、成本、费用、法律费用或损失(包括收益损失或利润损失和机会成本)承担责任。
市场滥用法规声明
渣打集团内各分行、附属公司及关联公司可根据当地监管要求在全球开展银行业务。意见可能包含直接“买入”、“卖出”、“持有”或其他意见。上述意见的投资期取决于当前市况,而且没有限定更新意见的次数。本意见并非独立于渣打集团本身的交易策略或部署。渣打集团及/或其关联公司或其各自人员、董事、员工福利计划或员工,包括参与拟备或发行本文件的人士,可于任何时候,在适用法律及/或法规许可的范围内,买卖本文件提述的任何证券或金融工具,或在任何该等证券或相关投资中有重大利益。因此,渣打集团可能且阁下应假设渣打银行在本文件所提述的一项或多项金融工具中有重大利益。请参阅渣打网站的监管披露部分,以了解更详细的披露,包括过去12个月的意见/建议、利益冲突及免责声明。相关策略师可能拥有本公司/发行人的债务或股票证券的财务权益。所有相关策略师均获新加坡金融管理局或香港金融管理局发牌提供投资建议。未经渣打集团明确的书面同意,本文件不得转发或以其他方式提供予任何其他人士。
可持续投资
任何使用或提及的ESG数据均由晨星、Sustainalytics、明晟或彭博提供。详情请参阅:1)晨星网站的可持续投资部分;2)Sustainalytics网站的ESG风险评级部分;3)明晟网站的ESG业务参与筛选研究(ESG Business Involvement Screening Research)部分,以及4)彭博的绿色、社会及可持续债券指南。ESG数据以发表当日所提供的数据为基础,仅供参考,并不保证其完整、及时、准确或适合特定目的,并且可能会有更改。可持续投资:这是指晨星归类为“ESG意向投资 – 整体”的基金。可持续投资基金在其发售章程和监管存盘中已明确表示,它们或将ESG因素纳入投资流程,或以环境、性别多元化、低碳、可再生能源、水务或社区发展为主题重点。就股票而言,它是指由Sustainalytics ESG风险评级为低/可忽略的公司所发行的股份/股额。就债券而言,它是指由Sustainalytics ESG风险评级为低/可忽略的发行人所发行的债务工具,以及/或那些经彭博核证的绿色、社会、可持续债券。就结构性产品而言,它是指具有可持续金融框架(符合渣打绿色与可持续产品框架)的发行人所发行的产品,其相关资产属于可持续投资领域的一部分或由渣打可持续金融管治委员会(Sustainable Finance Governance Committee)另行批准。Sustainalytics所显示的ESG风险评级是真实的,并不是该产品在任何特定分类系统或框架下被分类或销售为“绿色”、“可持续”或类似产品的指针。
国家/市场独有的披露
巴林:本文件由渣打银行巴林分行在巴林分发,其地址为巴林王国麦纳麦邮政信箱29号(P.O. 29, Manama, Kingdom of Bahrain),是渣打银行的分行,并获巴林央行发牌为传统零售银行。博茨瓦纳:本文件由渣打银行博茨瓦纳有限公司在博茨瓦纳分发,并归属该单位。该公司是根据《银行法》第46.04章第6条获发牌的金融机构,并在博茨瓦纳股票交易所上市。文莱:本文件由渣打银行(文莱分行)(注册编号RFC/61)及Standard Chartered Securities (B) Sdn Bhd (注册编号RC20001003)在文莱分发,并归属该等单位。渣打银行根据《1853年皇家特许令》(参考编号ZC18)在英格兰以有限责任形式注册成立。Standard Chartered Securities (B) Sdn Bhd是向Registry of Companies注册的有限责任公司(注册编号RC20001003),获文莱央行颁发牌照,成为资本市场服务牌照持有人,牌照号码为BDCB/R/CMU/S3-CL,并获准透过伊斯兰窗口(Islamic window)进行伊斯兰投资业务。中国内地:本文件由渣打银行(中国)有限公司在中国分发,并归属该单位。该公司主要受国家金融监督管理总局、国家外汇管理局和中国人民银行监管。香港:在香港,本文件由渣打集团有限公司的附属公司渣打银行(香港)有限公司(“渣打香港”)分发,但对期货合约交易的建议或促成期货合约交易决定的任何部分除外。渣打香港的注册地址是香港中环德辅道中4-4A号渣打银行大厦32楼,受香港金融管理局监管,向证券及期货事务监察委员会(“证监会”)注册,并根据《证券及期货条例》(第571章)从事第1类(证券交易)、第4类(就证券提供意见)、第6类(就机构融资提供意见)和第9类(提供资产管理)受监管活动(中央编号:AJI614)。本文件的内容未经香港任何监管机构审核,阁下须就本文件所载任何要约谨慎行事。如阁下对本文件的任何内容有疑问,应获取独立专业意见。本文件载有的任何产品不可于任何时候、凭借任何文件在香港提出要约或出售,惟向《证券及期货条例》及根据该条例制订的任何规则所界定的“专业投资者”提出要约或出售除外。此外,无论在香港或其他地方,本文件均不得为发行之目的发行或管有,同时不得向任何人士出售任何权益,除非该名人士是在香港以外,或属于《证券及期货条例》及根据该条例制订的任何规则所界定的“专业投资者”,或该条例准许的其他人士。在香港,渣打私人银行乃渣打香港辖下私人银行部门,而渣打香港则是渣打集团有限公司(Standard Chartered PLC)的附属公司。加纳:渣打银行加纳有限公司(Standard Chartered Bank Ghana Limited)概不负责,亦不会承担阁下因使用这些文件而直接或间接产生的任何损失或损害(包括特殊、附带或相应的损失或损害)。过往表现并非未来绩效的指标,本行并无对未来表现作出任何陈述或保证。阁下应就某项投资是否适合自己向财务顾问征询意见,并在考虑有关因素后才承诺作出投资。如果阁下不欲收取更新信息,请电邮至feedback.ghana@sc.com。请勿回复此电邮。阁下如有任何疑问或欲查询服务事宜,请致电0302610750联络我们的优先理财中心。阁下切勿把任何机密及/或重要资料电邮至渣打,渣打不会对任何透过电邮传递的资料的安全性或准确性作出陈述或保证。对于阁下因决定使用电邮与本行沟通而蒙受的任何损失或损害,渣打概不承担任何责任。印度:渣打以互惠基金分销商及任何其他第三方的金融产品推荐人的身份在印度分发本文件。渣打不会提供《印度证券交易委员会2013年(投资顾问)规则》或其他规则所界定的任何“投资建议”。渣打提供相关证券业务的服务/产品并非针对任何人士,即法律禁止未通过注册要求而在该司法管辖区招揽证券业务及/或禁止使用本文件所载任何资料的任何司法管辖区的居民。印尼:本文件由渣打银行(印尼分行)在印尼分发。该公司是获Otoritas Jasa Keuangan(Financial Service Authority)和印尼银行发牌及监管的金融机构。泽西岛:在泽西岛,渣打私人银行是渣打银行泽西岛分行的注册商业名称。渣打银行泽西岛分行受泽西岛金融服务监察委员会(Jersey Financial Services Commission)监管。渣打银行的最新经审核账目可于其泽西岛主要营业地点索取:PO Box 80, 15 Castle Street, St Helier, Jersey JE4 8PT。渣打银行根据《1853年皇家特许令》(参考编号ZC18)在英格兰以有限责任形式注册成立,公司的主要办事处位于英格兰,地址为1 Basinghall Avenue, London, EC2V 5DD。渣打银行获英国审慎监管局(Prudential Regulation Authority)认可,并受金融市场行为监管局(Financial Conduct Authority)和审慎监管局监管。渣打银行泽西岛分行亦是获南非共和国金融业行为监管局(Financial Sector Conduct Authority of the Republic of South Africa)发牌的认可金融服务提供商,牌照号码为44946。泽西岛并非英国本土一部分,与渣打银行泽西岛分行及英国境外其他渣打集团实体进行的所有业务均不受英国法律下提供的部分或任何投资者保障及补偿计划的保障。肯尼亚:本文件由渣打银行肯尼亚有限公司在肯尼亚分发,并归属该单位。投资产品和服务由渣打投资服务有限公司分发。渣打投资服务有限公司是肯尼亚资本市场管理局发牌作为基金管理人的渣打银行肯尼亚有限公司的全资附属公司。渣打银行肯尼亚有限公司由肯尼亚中央银行(Central Bank of Kenya)监管。马来西亚:本文件由马来西亚渣打银行(Standard Chartered Bank Malaysia Berhad或简称SCBMB)在马来西亚分发。马来西亚的收件人应就本文件所引致或与本文件有关连的任何事宜联络SCBMB。本文件未经马来西亚证券事务监察委员会(Securities Commission Malaysia)审核。马来西亚证券事务监察委员会对产品的登记、注册、提交或批准,并不构成或表示对该产品、服务或促销活动的推荐或认可。投资产品并非存款,也不是SCBMB或任何关联公司或附属公司、马来西亚存款保险机构(Perbadanan Insurans Deposit Malaysia)、任何政府或保险机构的责任,不受其担保和保护。投资产品存在投资风险,包括可能损失投资本金。SCBMB明确表示,对于因市场状况导致投资产品的财务损失而直接或间接产生的任何损失(包括特殊、附带或相应的损失或损害)不会承担任何责任。尼日利亚:本文件由渣打银行尼日利亚有限公司(渣打尼日利亚)分发,此乃获尼日利亚央行妥为发牌及监管的银行。渣打尼日利亚对阁下因使用这些文件而直接或间接产生的任何损失或损害(包括特殊、附带或相应的损失或损害)概不负责。阁下应就某项投资是否适合自己向财务顾问征询意见,并在考虑有关因素后才承诺作出投资。如果阁下不欲收取更新信息,请电邮至clientcare.ng@sc.com要求从我们的电邮发送名单中移除。请勿回复此电邮。阁下如有任何疑问或欲查询服务事宜,请致电02 012772514联络我们的优先理财中心。对于阁下因决定将任何机密及/或重要资料电邮至渣打而蒙受的任何损失或损害,渣打尼日利亚概不承担任何责任。渣打尼日利亚不会对任何透过电邮传递的资料的安全性或准确性作出陈述或保证。巴基斯坦:本文件由渣打银行(巴基斯坦)有限公司在巴基斯坦分发,并归属于该单位,此公司的注册地址为PO Box 5556, I.I Chundrigar Road Karachi,为依据《1962年银行公司法》向巴基斯坦国家银行注册的银行公司,同时还获巴基斯坦证券交易委员会发牌为证券顾问。渣打银行(巴基斯坦)有限公司担任互惠基金的分销商及其他第三方金融产品的推荐人。新加坡:本文件由渣打银行(新加坡)有限公司(注册编号201224747C/ GST Group Registration No. MR-8500053-0, “SCBSL”)在新加坡分发,并归属于该单位。新加坡的收件人应就本文件所引致或与本文件有关连的任何事宜联络渣打银行(新加坡)有限公司。渣打银行(新加坡)有限公司是渣打银行的间接全资附属公司,根据1970年《新加坡银行法》获发牌在新加坡经营银行业务。渣打私人银行是渣打银行(新加坡)有限公司的私人银行部门。有关本文件提及的任何证券或以证券为基础的衍生工具合约,本文件与本发行人文件应被视为资料备忘录(定义见2001年《证券及期货法》第275条)。本文件旨在分发给《证券及期货法》第4A(1)(a)条所界定的认可投资者,或购买该等证券或以证券为基础的衍生工具合约的条件是只能以不低于200,000新加坡元(或等值外币)支付每宗交易。此外,就提及的任何证券或以证券为基础的衍生工具合约而言,本文件及发行人文件未曾根据《证券及期货法》于新加坡金融管理局注册为发售章程。因此,本文件及关于产品的要约或出售、认购或购买邀请的任何其他文件或材料均不得直接或间接传阅或分发,产品亦不得直接或间接向其他人士要约或出售,或成为认购或购买邀请的对象,惟不包括根据《证券及期货法》第275(1)条的相关人士,或(ii)根据《证券及期货法》第275(1A)条并符合《证券及期货法》第275条指明条件的任何人士,或根据《证券及期货法》的任何其他适用条文及符合当中指明条件的其他人士。就本文件所述的任何集体投资计划而言,本文件仅供一般参考,并非要约文件或发售章程(定义见《证券及期货法》)。本文件不是亦不拟是(i)要约或购买或出售任何资本市场产品的招揽要约;或(ii)任何资本市场产品的要约广告或拟作出的要约。存款保险计划:非银行存款人的新加坡元存款由新加坡存款保险公司投保,依据法律每位计划成员每位存款人的投保金额上限为100,000新加坡元。外币存款、双货币投资、结构性存款及其他投资产品均不予投保。此广告未经新加坡金融管理局审核。台湾:渣打集团实体或台湾渣打国际商业银行可能涉及此文件所提及的金融工具或其他相关的金融工具。此文件之作者可能已经与渣打或台湾渣打国际商业银行的其他员工、代理机构讨论过此文件所涉及的信息,作者及上述渣打或台湾渣打国际商业银行的员工可能已经针对涉及信息实行相关动作(包括针对此文件所提及的信息与渣打或台湾渣打国际商业银行之客户作沟通)。此文件所载的意见可能会改变,或者与渣打或台湾渣打国际商业银行的员工的意见不同。渣打或台湾渣打国际商业银行不会就上述意见的任何改变或不同发出任何通知。此文件可能涵盖渣打或台湾渣打国际商业银行欲寻求多次业务往来的公司,以及金融工具发行商。因此,投资者应了解此文件信息可能会因渣打或台湾渣打国际商业银行的利益冲突而反映特定目的。渣打或台湾渣打国际商业银行与其员工(包括已经与作者商讨过的有关员工)或客户可能对此文件所提及的产品或相关金融工具、或相关衍生工具金融商品有利益关系,亦可能透过不同的价格、不同的市场条件获得部分投资部位,亦有可能与其利益不同或是相反。潜在影响包括交易、投资、以代理机构行事等造市者相关活动,或就此文件提述的任何产品从事金融或顾问服务。阿联酋:迪拜国际金融中心–渣打银行根据《1853年皇家特许令》(参考编号ZC18)在英格兰以有限责任形式注册成立,公司的主要办事处位于英格兰,地址为1 Basinghall Avenue, London, EC2V 5DD。渣打银行获英国审慎监管局(Prudential Regulation Authority)认可,并受金融市场行为监管局(Financial Conduct Authority)和审慎监管局监管。渣打银行迪拜国际金融中心分行为渣打银行的分支机构,办事处位于迪拜国际金融中心(地址为Building 1, Gate Precinct, P.O. Box 999, Dubai, UAE),受迪拜金融服务管理局(Dubai Financial Services Authority)监管。本文件仅供迪拜金融服务管理局规则手册(DFSA Rulebook)所界定的专业客户使用,并不以该手册所界定的零售客户为对象。在迪拜国际金融中心,我们获授权仅可向符合专业客户及市场对手方资格的客户而非零售客户提供金融服务。阁下身为专业客户,不会获得零售客户享有的较高程度的保障及补偿权利。如果阁下行使归类为零售客户的权利,我们将未能向阁下提供金融服务与产品,原因是我们没有持有从事这些活动所需的牌照。就伊斯兰交易而言,我们在本行的Shariah Supervisory Committee的监督下行事。本行的Shariah Supervisory Committee的相关资料现已载于渣打银行网站的伊斯兰理财部分。就阿联酋居民而言 – 渣打阿联酋分行获阿联酋央行颁发牌照。该分行获证券与商品局发牌从事推广活动。依据阿联酋证券与商品局2008年第48/r号关乎金融咨询与金融分析决议所述的涵义范围,渣打阿联酋分行不在阿联酋或向阿联酋提供金融分析或咨询服务。乌干达:我们的投资产品与服务由获资本市场管理局发牌为投资顾问的渣打银行乌干达有限公司分发。英国:在英国,渣打银行获审慎监管局认可,并受金融市场行为监管局和审慎监管局监管。此文件已获得渣打银行批准,仅适用于根据英国《2000年金融服务及市场法令》(经2010年和2012年修订)第21 (2) (b)条的规定。渣打银行(以渣打私人银行之名营业)也根据南非的《2002年金融顾问及中介机构服务法》获认可为金融服务提供商(牌照号码45747)。这些材料并未按照旨在促进投资研究独立性的英国法律要求拟备,且在发布投资研究前不受任何禁止交易的约束。越南:本文件由渣打银行(越南)有限公司在越南分发,并归属于该单位。此公司主要受越南国家银行监管。越南的收件人如对本文件的内容有任何疑问,应联络渣打银行(越南)有限公司。赞比亚:本文件由渣打银行赞比亚有限公司分发,该公司在赞比亚注册成立,并根据赞比亚法律《银行与金融服务法》第387章向赞比亚银行注册为商业银行及获颁发牌照。