2026 年 5 月
全球市场展望
不稳定的休战局面
中东冲突进一步降温及油价回落仍是我们的基础预测。然而,在美伊未能达成正式协议的情况下,市场波动可能在所难免。我们维持超配股票和黄金。
我们维持超配美国和亚洲(除日本)股票。预计强劲的企业盈利将支持美国股票进一步上涨,其中科技行业将领先。亚洲股票应获益于美元再度走弱及强劲的盈利表现。
油价走势至关重要。即使霍尔木兹海峡(Strait of Hormuz)全面重开,但受制于物流等现实因素,预计纽约期油价格未来1-3个月将维持于每桶80-90美元区间。冲突再度升级并推高油价,仍是主要风险。
为何油价每桶100美元不致重创经济
在波动市况下管理资产配置
量化模型是否仍然看涨股票?
策略
投资策略与关键主题
|
|
||||
|

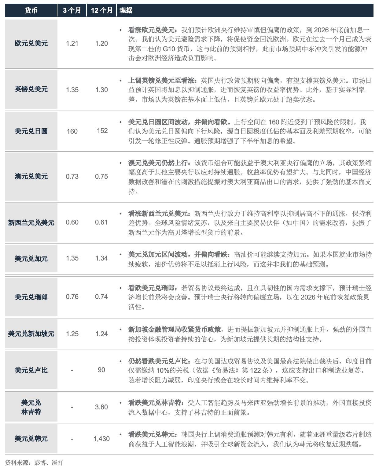
12个月基础投资超配观点:
- 全球股票、黄金
- 美国、亚洲(除日本)股票
- 新兴市场美元债和本币债
机会型投资观点 – 股票:
- 全球:半导体股、回购、金矿股^
- 美国:航天与国防股、公用股
- 中国:恒生科技指数
全球最看好行业:
- 美国:科技、通信服务^、公用、健康护理
- 欧洲(除英国):金融
机会型投资观点 – 债券:
- 美国:美国国库抗通胀债券、短期高收益债、AAA级贷款抵押证券、公用事业混合债券
- 欧洲:银行额外一级资本债券(对冲外汇风险)
- 其他:澳元公司债
^新观点
不稳定的休战局面
- 中东冲突进一步降温及油价回落仍是我们的基础预测。然而,在美伊未能达成正式协议的情况下,市场波动可能在所难免。我们维持超配股票和黄金。
- 我们维持超配美国和亚洲(除日本)股票。预计强劲的企业盈利将支持美国股票进一步上涨,其中科技行业将领先。亚洲股票应获益于美元再度走弱及强劲的盈利表现。
- 油价走势至关重要。即使霍尔木兹海峡全面重开,但受制于物流等现实因素,预计纽约期油价格未来1-3个月将维持于每桶80-90美元附近。冲突再度升级并推高油价,仍是主要风险。
我们保持正面看法,但过程难免起伏波动
中东的对峙局面持续主导新闻焦点和投资者情绪,导致市场高度关注霍尔木兹海峡的航运何时才能恢复,以及其对油价的影响和相关市场走势。在我们的基础情境下,我们预计未来数周冲突将持续降温,惟期间仍可能出现由地缘政治消息引发的波动,而冲突再度意外爆发的尾部风险仍然存在。
金融市场的表现截至目前为止与我们的观点一致。尽管发生冲突,但美国股票在出现轻微回调后创下新高。同时,油价回落至每桶100美元附近,美国债券收益率和美元也都相应回落。我们不会将当前升势推断为直线上涨,但整体而言,若冲突持续降温,我们预计股票和黄金的表现将优于债券和现金。
通胀带来的威胁可能是未来数月的关注焦点。然而,我们预计全球经济将可避免通胀持续上升。在美国,这应容许美联储于2026年底前减息一次,而欧洲央行可能仅需加息一次。尽管如此,市场或许过度高估了央行偏鹰立场的程度,创造了利率市场的投资机会,尤其是美国中短期债券。
图. 1 尽管地缘政治消息风险仍在,但能源价格走弱已推动美国收益率和美元回落

科技行业将引领美国股票
我们维持对美国股票的超配观点。美国股票在冲突期间表现优于其他主要地区,包括在近期反弹中同样领先,主因是美国经济对中东能源的依赖程度相对低于亚洲和欧洲,且企业盈利前景相对更强劲。
若通胀冲击更为明显,将给美国股市带来更大的阻力。然而,我们认为,能源价格回落及长期市场通胀预期仍然受控,加上就业市场疲软,美联储可能维持利率不变,并于年底前恢复减息。这意味着股市可能持续聚焦盈利增长。这方面的数据依然非常强劲,2026年首季盈利进一步强化市场对2026年全年盈利增长达19%的预期。
我们预计科技行业将保持领先优势,特别是在近期估值下调、投资者持仓低,以及在资金承诺与定价能力改善等多项正面推动因素出现之后。我们也上调美国通信服务行业至超配,因数字广告环境改善,且人工智能投资变现的机会增加。
我们也维持超配亚洲(除日本)股票。从经济和企业盈利能力的角度来看,该地区无疑仍然对能源价格敏感,亦容易受紧张局势再次升温的影响。然而,在油价自此持平至走低的情境下,我们预计将有两项推动因素将弥补其影响。其一是科技行业的强劲盈利,这将特别利好北亚股市。其二是美元重新走弱,与亚洲股市进一步领先的趋势一致。
在亚洲,我们维持对区域采取杠铃式策略。我们超配中国内地和中国台湾股票,它们应获益于科技行业的强劲盈利以及人工智能主题重新成为焦点。在另一方面,我们超配印度股票,虽然它与人工智能几乎没有直接关联,但有望获益于极低的投资者持仓、获得良好支持的盈利增长,且油价逐步下跌及美元走弱。
捕捉收益率并锁定债券利润
我们预计长期通胀预期仍然稳定。因此,我们认为债券收益率
图. 2 融资公告和定价能力协助美国科技行业触底。我们预计未来会进一步上涨

反弹属短暂现象,并将其视为在收益率曲线再度变陡下,于短期至中期债券锁定收益的机会,因为央行的紧缩力度将低于市场当前的预期。
我们超配新兴市场债(美元及本币)的观点不变。在中东冲突下利差扩大,但其后已回吐大部分升幅。展望未来,随着冲突逐步降温,新兴市场债应该获益于市场重燃对风险资产类别的偏好及美元走弱。然而,若出现油价再度上涨的下行情境,新兴市场债将仍然表现疲软。
在估值上升后,我们将对发达市场高收益债的观点下调至中性。信贷质量和收益率仍然吸引,但我们认为,对美国短期高收益债的机会型投资观点目前具备更佳的风险/回报。
油价可能在短期内见底
我们多项观点背后的一项关键假设,是在基础情境下,油价将持续逐步下行。
然而,油价不太可能迅速重返冲突前的水平,主要有两个原因。首先,中东油气生产全面恢复需要时间。即使霍尔木兹海峡迅速重新开放,航运也需要时间恢复,受损设施的修复亦非一蹴而就。其次,库存需要重建,这将在未来数月乃至数年成为一个新增的需求来源。因此,我们将纽约期油价格的3个月预测上调至每桶80-90美元,未来12个月的预测上调至每桶70美元。
冲突再度爆发的下行情境,以及能源价格随之急升,仍是一项风险。然而,与1970年代相比,全球经济的能源效益已显著提升,且在经通胀调整后,当前油价仍然低于之前高位。因此,除非油价稳定在每桶150美元以上,否则我们预期风险仍属可控。
基础资产配置模型
若要建立多元化投资组合,可以用“基础”(Foundation)和“基础+”(Foundation+)模型作为起点。基础模型展示了一系列配置,聚焦多数投资者都可以选择的传统资产类别,而基础+模型则包括了私人资产配置,可能只适合某些司法管辖区的投资者。
图. 3 风险状况属均衡的“基础”资产配置

图. 4 风险状况属均衡的“基础+”资产配置

图. 5 风险状况属中等的多资产收益配置

资料来源:渣打
基础:战术性资产配置

图. 6 我们基础配置的表现*

对客户最关心问题的看法
|
在波动市况下管理资产配置
当前全球宏观环境受中东紧张局势、油价波动及通胀压力带来的不确定性影响,对投资者构成严峻挑战。在这类棘手时期,资产配置管理可借鉴来自过往市场事件(包括2008年全球金融危机及2020年疫情)所总结出的八项历史经验。
经验一:投资期限至关重要
熊市往往来得急促,但持续时间通常较短。对1988年至2026年全球股票回报的历史分析显示,随着投资期限拉长,录得持续负回报的概率显著下降。在六个月的期间内,出现负回报的概率为32%,但在10年期间内则降至仅7%。因此,延长投资期限可显著提高获得正回报的概率。
图. 7 随着投资期限延长,回撤风险的概率显著下降


经验二:在波动中保持投资
“前景理论”指出,财务损失带来的痛苦感受约为财务收益带来喜悦的两倍,这往往驱使投资者在市况难看时退出市场。然而,“择时进出市场”多数情况下都是一场输多赢少的游戏。
图. 8 尽管年内波动显著,自1988年之后的38年中,明晟所有国家世界指数有28年在年底仍录得正的总回报

在上图中,浅蓝色柱状代表每年由高位至低位的最大跌幅,而深蓝色柱状则代表该年的全年回报。尽管年内波动显著,自1988年之后的38年中,全球股票指数有28年在年底仍录得正的总回报。因此,历史显示,保持投资并穿越熊市,往往能带来好处。
经验三:分散投资的力量
在艰难时期,投资组合多元化至关重要,因为它可为投资者提供更强的持久力 —— 更佳的风险承受能力及下行保护 —— 以在市场受压时吸收情绪冲击。历史上,多元化配置在重大市场下挫后的表现往往较佳。
经验四:降低风险亦有成本
如果你认为投资组合未能与长期目标一致,或对未来持较悲观
看法,或会考虑(一)降低风险资产配置,或(二)逐步增加适当的保护。
然而,在市场不确定性偏高时进行去风险化操作,本身并非没有风险。将资金转向债券等避险资产,会令投资组合更容易受收益率急升影响(收益率上升时,债券价格下跌,这种情况在2022年就曾出现过)。此外,错过风险资产(例如股票及高收益债)潜在反弹所带来的回报,亦会产生机会成本。
经验五:应对漫长而曲折道路的韧性
在高利率及通胀压力主导的波动经济周期中,我们认为,一个多元化的均衡配置仍是审慎之选。从历史经验来看,若穿越相对短暂的波动期,此类配置往往能展现更佳的风险调整后回报(即每单位回报所承担的风险较低)。
图. 9 多元化配置在长期展现优越的表现

经验六:以长波动策略作为对冲
与其畏惧波动,长波动策略旨在把握波动,提供类似保险的回报。然而,此类策略的配置比例至关重要,因为一旦风险消退,这类策略往往会录得负回报。常见的长波动策略包括:
- 期权:认购期权及认沽期权让投资者有权在预定价格买入或卖出资产
- 勒束式及跨式策略:可让投资者在市场出现大幅波动、但未必需要明确方向性判断的情况下,从价格的升跌中获利
- 波动率指数(VIX)相关工具:VIX恐慌指数衡量市场对未来波动的预期。VIX期货及期权,或与VIX挂钩的交易所买卖基金或票据,均可用作把握或对冲极端市场波动
经验七:以波动率目标稳定投资组合风险
波动率目标是一种新兴的量化策略,用于将投资组合风险维持在相对稳定水平。相关方法包括:
- 投资组合波动率目标:根据市场波动调整高风险资产(例如衍生工具)的配置
- 动态波动率调整:根据个别资产的波动率及长期相关性调整配置
- 波动率切换:运用量化模型识别历史模式,并重新调整投资组合,以把握重大市场错位
- 动力筛选:避免投资于正在下跌的资产,有助于限制进一步下行风险
经验八:控制情绪与偏见
在市场下行时,恐惧与恐慌往往引发大规模抛售。同样地,在市场上行时,亢奋与贪婪则容易推高估值。因此,受焦虑情绪驱动的决策,往往导致不理想的择时结果,甚至令投资者偏离其长期理财计划。为此,投资者应提升对自身偏见的认知,采用结构清晰的投资计划,运用规则为本的策略 —— 例如平均成本法及对冲 —— 或咨询专业人士。
为何100美元油价已不再像以往般成为经济致命冲击?
投资者究竟应该多担心高油价?在中东冲突持续之际,投资者关注能源价格并不意外,因为能源仍是影响全球金融市场的主要传导渠道。然而,不同市场所受影响并不一致,亦令不少人感到意外。例如,美国股票的回调相对温和,其后更创出历史新高。
我们固然不应对下行风险掉以轻心,但同样重要的是,在最坏情境未有出现时,需在下行风险与具吸引力的投资机会之间取得平衡。
为何当前并非1970年代的重演?
1970年代的石油危机涉及两次重大供应冲击 —— 1973年的阿拉伯石油禁运及1979年的伊朗革命 —— 油价几乎上涨四倍,引发全球滞胀(即持续高通胀与经济增长停滞的严峻组合),并造成严重燃料短缺。
鉴于上述历史背景,按理来说,近期布伦特原油价格自2月中以来约75%的升幅,理应令市场全面聚焦于即将到来的通胀冲击、衰退风险及滞胀前景。然而,在同一期间,美国股票下跌7.5%,美国10年期国债收益率仍维持在4.5%以下 —— 这样的市场反应,与油价大幅上升所预期引发的增长或通胀冲击并不相符。
关键在于能源强度 —— 即每单位国内生产总值增长所需的石油或天然气用量。自1970年代以来,能源强度已显著下降。
例如,世界银行估算,用于带动全球国内生产总值增长一个单位所需的石油量,已由1970年的0.12吨油当量,降至2022年的0.05吨,降幅约58%。Harvard Kennedy School的研究人员亦发现,自1984年起,每创造1,000美元全球国内生产总值所需的石油用量,平均每年减少1.5公升。标普全球估计,油价需升至每桶150至200美元区间,才会对宏观经济造成与过去60年历史能源冲击相若的影响。
总体而言,油价徘徊于每桶100美元属偏高水平,但对全球经济的冲击,已不及历史能源价格冲击时期。
相信市场韧性,同时对冲风险
本观点并非鼓励掉以轻心,而是提醒我们,眼前同时存在风险与机会。
我们认为,仍然值得对冲风险。现时每桶100美元的油价,预期至少会带来温和的通胀上升。然而,真正重大的能源冲击,或需油价升至以往曾造成影响的水平(例如150至200美元),或油价长时间维持在100美元以上,推高全年平均
油价。
其中一项偏好的短期对冲工具为通胀保值债券,能直接将收益率与美国通胀指数挂钩。黄金亦是应对更高滞胀风险环境的吸引对冲选择。
在不确定性中寻找价值
尽管存在下行风险,我们的基准观点仍认为,当前的能源供应中断很可能属短暂。在此情境下,首要之举仍是保持投资于多元化的投资组合,这本身已为长期投资者提供具吸引力的入市机会。更具体而言,若高能源价格的威胁消退,我们会寻找最有望出现强劲反弹的资产类别。
我们的首选将是亚洲股票,原因在于其较高的增长潜力,以及对油价及美元的国际收支敏感度。在能源供应紧张局势缓和及油价回落情境下,随着下行风险被重新定价,预计亚洲股票会出现最强劲的复苏。
归根究柢,目标不仅是挺过油价飙升,更是要在其后实现
增长。今年这一轮油价冲击,或正成为一次关键的价值型入市机会。

宏观概况
|
关键主题
核心情境(软着陆,60%几率):鉴于美国与伊朗双方均面临多重制约因素,持续封锁并不符合两者利益,我们预期霍尔木兹海峡在未来数周将恢复通航。这或会支持我们预测今年经济将软着陆的基础情境。虽然高油价可能会在短期内推升通胀,但若冲突提早解决,应有助控制长期通胀预期,使各国央行能够聚焦基本面。随着短期内通胀升温,我们预期美联储将在上半年维持利率不变,但随着焦点转向提振就业市场,最终将在下半年减息25个基点。欧洲央行可能会加息一次,日本央行可能加息两次,以抑制通胀,而中国则会放宽政策,使消费带动增长。
下行风险(硬着陆,30%几率):若中东冲突导致油价维持高企更长时间,进而使美联储延后减息,实质收入和消费受到不利影响,我们将硬着陆的几率从25%上调。股市下跌打击投资者信心,及(或)通胀引发抛售债券,及(或)债务忧虑,均属其他尾部风险。
上行风险(不着陆,10%几率):在中东冲突快速解决的前提下,若美国减税和美联储减息,德国、中国和日本放宽财政政策,以及美国可能下调关税,仍有可能重燃市场活力。若俄乌达成和平协议、中美达成重大协议,或欧盟在全区扩大国防开支,均有助推动全球经济增长。
关键图表
美联储或会透过减息,在下半年聚焦恢复增长及提振就业市场;欧洲央行以控制通胀为目标,或会实施保险式加息,应对通胀压力;中国面临低通胀,或会放宽政策
图. 10 受伊朗危机影响,美国面临增长风险,而欧元区则面临滞胀风险

关注政策利率
美联储预计将在上半年维持利率不变,在12月前减息25个基点至3.5%:中东冲突爆发前,美国经济有望实现软着陆。2月实际消费者支出下降,薪资增长减速,消费者信心低迷,就业市场停滞。汽油价格飙升,对消费者可支配收入的冲击,预计相当于拖累国内生产总值增长降低0.5%,导致第二季增长放缓的风险增大。然而,在我们的基础情境下,假设冲突属短暂性质,预计霍尔木兹海峡将在5月前恢复通航,油价将回落至每桶 80-90美元,原先美国经济软着陆的情境有望重新主导市场,2026年增长预计将略低于2%的趋势增长。在该情境下,企业有望维持利润率,市场可能将能源冲击视为短期的经济放缓加以消化,而非结构性下行。
若冲突属短暂,意味着对通胀的影响仍是暂时的。通胀掉期预测未来12个月通胀率大约为3.3%,但由于就业市场处于脆弱的均衡状态,薪资增长及住房通胀下降,出现类似1970年代薪资与物价飙升的风险较低。关税继续推动核心商品通胀比关税实施前的趋势水平高出3个百分点,导致即使能源压力消退,通胀依然具持续性。
在此背景下,由于对通胀持续高于预期的忧虑及对能源价格压力保持谨慎,美联储可能在上半年按兵不动。尽管如此,在新任主席(一旦沃什(Warsh)得到确认)的领导下,美联储可能会聚焦提振疲软的就业市场以及恢复减息。我们预期12月前减息25个基点,而市场预测减息不到12.5个基点。
欧洲央行将在2026年底前加息25个基点至2.25%:中东冲突爆发时,欧元区经济正在形成复苏势头,德国的财政刺激措施透过国防及基建需求,显现在工厂订单上。若霍尔木兹海峡在5月前恢复通航,正如核心情境目前所显示,欧洲处于温和复苏的有利位置,预计2026年国内生产总值将增长大约 1%。关键的结构性推动因素依然是德国的5,000亿欧元基建和气候支出计划,将显著扩大财政效应。然而,能源冲击带来了较大的尾部风险:在悲观假设下,全年成本或占国内生产总值大约0.7–0.9%。
若冲突属短暂,将限制对通胀的损害。3月通胀率升至同比2.6%,完全由能源通胀推动,后者从2月的同比-3.1%升至同比5.1%, 没有迹象传导至核心商品、食品或服务。至关重要
的是,欧元区的长期通胀预期依然稳定在大约2%,受欧洲央行修正通胀持续超预期的决心所支持。在勉强应对的情境下,整体通胀率依然可控。
欧洲央行放弃最初的鹰派立场,部分决策者暗示不急于加息,将优先评估通胀遭受冲击的规模及持续性。4月会议不大可能有所行动,加息很可能发生在下半年。欧元区的失业率接近历史低位,但需求疲软,且家庭储蓄缓冲下降,限制了欧洲央行收紧政策的程度。我们预期2026年底前将有一次保险式加息25个基点。
中国将放宽货币与财政政策,以支持增长。中东冲突爆发时,中国经济在结构上相对具有韧性。2026年首季国内生产总值超预期上行,同比增长5.0%,高于2025年第四季的4.5%,受强劲的出口及基建投资复苏所推动。若冲突属短暂,将全面有利于中国的增长前景。与大多数大型能源进口国不同,中国对中东地区的总能源敞口,按石油和天然气数量计算,占总能源消费的6.5%,属于可控水平,同时还有进一步的缓冲 —— 大约12亿桶战略原油储备(相当于大约108天的进口量)及使用俄罗斯原油作为替代。至关重要的是,若冲突属短暂,甚至是一项净利好因素:中国是全球领先的绿色科技大国,能源冲击已导致全球对中国的电动车、太阳能板、风力发电机及储能系统的订单飙升。目前绿色科技占中国国内生产总值的11%。有鉴于此,我们预期2026年国内生产总值增长将达到4.5–5.0%的目标,进一步受到基建投资的支持。
中国央行可能会在2026年坚持宽松政策,包括将利率下调10个基点,再次下调存款准备金率。财政方面,偏阔的赤字可能在今年轻微扩大,另外还会聚焦有效支出及提振投资。
日本央行将在12月前加息50个基点至1.25%:中东冲突爆发时,日本经济的国内动力强劲。薪资增长显著加快,契约现金收支录得数十年来最大增速,而短观(Tankan)商业景气状况依然稳健。然而,日本作为全球最大的净能源进口国,受油价冲击影响很大。若霍尔木兹海峡在5月前恢复通航,能源对经济的拖累将消退,日本国内增长有望恢复重新加速。我们预期国内生产总值增长将受到薪资加速增长及日圆结构性估值偏低的支持。
日本的通胀发展处于关键转折点。通胀预期面临从2%上行的风险。能源冲击带来滞胀影响,可能推升整体通胀率,同时令企业利润和消费受压。
因此,中东冲突令日本央行的正常化路径变得更加复杂:日本央行在3月会议后释放鹰派立场信号,但在4月又转向更加谨慎的立场,行长植田和男(Ueda)强调面临增长与通胀的双向风险。我们预期日本央行在上半年将维持利率不变,下一次加息在第三季,之后在12月加息至 1.25%。财政方面,高市政府暗示将与日本央行紧密合作,预计财政支持将大致抵消油价冲击对收入的负面影响,以协助经济度过短期的温和放缓阶段。
图. 11 美联储将在下半年减息,以提振疲软的就业市场

图. 12 下半年各国央行的利率前景呈现分化

资产类别
固定收益 – 一瞥
|
|
||||
|
|
||||
我们的观点
基础投资观点:我们将固定收益视为核心持仓。在这个资产类别中,我们继续超配新兴市场美元债及本币债,同时维持低配发达市场政府债的立场。美伊可能达成停火协议,已吸引资金回流至新兴市场资产,加上基本面改善及估值较发达市场更吸引,应能继续支持新兴市场政府债的表现。我们已将发达市场高收益债从超配调整回核心持仓,因为4月的强劲表现已使信用利差收窄至近期低位。尽管我们仍然认为绝对收益率具吸引力,但我们预计仅靠收益率本身,不足以推动进一步的出色表现。企业基本面依然稳健,杠杆指标基本稳定,且利息覆盖比率强劲,进一步巩固了我们偏好信用债多于利率债。
机会型投资观点:我们看涨 (i) 欧洲银行额外一级资本(AT1)债券(或有可转换债1 ;对冲外汇风险),(ii) 美国国库抗通胀债券(TIPS),(iii) 美国短期高收益债, (iv) AAA级贷款抵押证券(Collateralised Loan Obligation或CLO),(v) 美国公用行业公司混合债,以及(vi) 澳元公司债。
关键图表
图. 13 利率预测摘要

发达市场利率债 – 低配
我们低配发达市场投资级政府债。在美国,我们预期随着再通胀预期升温、财政负担加重以及对美联储独立性的忧虑,期限溢价(持有长期债券的补偿)将随之上升。我们目前预期,假设霍尔木兹海峡(Strait of Hormuz)航运恢复正常,且美联储将关注焦点转向劳动市场日趋疲软的迹象,美联储将在
2026年底前减息一次,将利率降至3.5%。随着市场开始反映美联储将再度减息,我们预期美国收益率曲线将呈现牛市陡峭化。我们仍偏好配置收益率曲线的中段(5-7年期)的债券,并维持低配长期债券。我们认为能源价格上涨将对欧元区和日本造成较大的冲击。我们预期欧洲央行与日本央行均将调高政策利率,欧洲央行将于2026年底前加息一次,日本央行则将加息两次,使其政府债券在对冲外汇后的表现逊于美国国债。
图. 14 发达市场投资级公司债利差自极度收紧水平扩大

图. 15 发达市场高收益公司债的估值变得更加吸引

发达市场公司债 – 核心持仓
我们将发达市场高收益公司债调整至中性。自和平谈判重启以来,发达市场高收益债的利差已回吐了先前扩大的大部分幅度。我们预计仅靠收益率,不足以支持其进一步的出色表现。我们继续维持对发达市场投资级公司债的中性配置。尽管发达市场投资级债券的利差也已从近期高位回落,但其回落幅度不及发达市场高收益债。我们认为,人工智能相关的资本支出供应压力,长期可能仍对发达市场投资级债的市场情绪构成下行压力。尽管如此,在稳健的盈利能力与稳定的信用指标支持下,投资级与高收益公司债的基本面仍具韧性。
新兴市场债 – 超配
我们偏好新兴市场债而非发达市场债,因为新兴市场债的收益
率吸引。我们超配新兴市场美元主权债及新兴市场本币政府债。尽管部分新兴市场资产易受地缘政治不确定性的影响,但多数新兴市场经济体近年已强化其财政与经常账户状况。它们强劲的外部收支状况,加上我们预期美元将再度走弱,应有助它们偿还外债。此外,主要的新兴市场美元债发行人均为石油净出口国,我们认为这些国家具备韧性,尤其是在中东冲突结束、石油出口恢复后。
我们维持对亚洲美元债的中性配置,这些债券持续提供相当吸引的名义收益率,供需结构有利,且在现金流较高、杠杆水平相对较低,以及主权或与主权相关发行人占比较高的支持下,信用基本面强劲。
图. 16 新兴市场美元债收益率相对发达市场看似偏紧,但仍有逾2%的利差优势

图. 17 新兴市场本币债的收益率仍然吸引


股票 – 一瞥
|
|
||||
|
|
||||
我们的观点
我们维持超配全球股票。虽然中东冲突依然变化无常,但截至目前为止我们仍然相信,2026年約15%的盈利增长预期,将推动全球股票上涨。我们维持超配美国股票,其中的重磅科技行业继续获益于人工智能投资。随着美国2026年首季业绩期展开,我们关注企业前瞻指引,以验证基本面具备韧性。我们亦超配亚洲(除日本)股票,其中科技股是最大的行业,也获益于人工智能资本支出。
在亚洲(除日本)市场,我们偏好多元化配置。我们超配中国台湾股市的立场,反映我们对半导体推动盈利增长的正面看法,而我们超配中国股市的立场,反映在稳健增长及政策支持下,估值重估潜力吸引。此外,我们超配印度股市,反映国内增长强劲,且与人工智能主题的相关性低。
我们视日本为核心配置,该国的扩张性财政计划有望抵消对能源进口的敏感度。我们维持低配欧洲(除英国)及英国股票,因两者的盈利增长相对温和。
关键图表
2026年美国和亚洲(除日本)股票的表现领先其他地区

图. 18 全球所有行业均录得正盈利增长,其中科技行业领先;亚洲(除日本)及美国股票的企业盈利增长预测领先其他地区

保持正面看法
全球股票自2026年初以来的涨势,于2月底因中东爆发冲突而打断。虽然迈向和平之路崎岖不平,但近期的停火谈判显示局势朝着降温发展。在评估冲突对全球增长前景的影响后,我们仍然认为盈利会继续稳健增长,从而支持股票上行。
在地缘政治风险下,人工智能发展继续取得进展,支持科技行业盈利保持稳健增长。这支持我们超配美国及亚洲(除日本)股票的观点,当中科技股是最大的行业。此外,我们预期2026年下半年美联储会减息,将为美国资产提供流动性支持。亚洲(除日本)地区最容易受油价飙升影响,因此冲突降温应有利于该地区的增长。此外,我们预期未来12个月美元走弱会利好亚洲(除日本)地区。
在亚洲(除日本)市场,我们超配台湾,这与人工智能投资主题推动半导体行业强劲增长的趋势相一致。然而, 我们也透过超配中国与印度股市,寻求其他推动因素。中国股市的估值折让仍然吸引,受稳健的增长所支持。中国亦透过第十五个五年规划,积极推动科技创新。此外,印度企业的盈利增长约15%的水平,这与人工智能主题的相关性较低,主要受到国内因素所推动。印度作为石油进口国,很容易受中东冲突的影响。然而,印度的市盈率估值目前亦低于五年平均值,我们认为市场已反映大部分风险。
日本股票年初至今表现优于全球股票,因市场对高市政府的财政计划持乐观态度。我们认为货币政策正常化亦利好盈利增长。然而,日本股市继年初至今表现强劲后,我们预期未来6-12个月的表现将与全球股票相若。
股票机会型投资观点
|
|
||||
|
|
||||
新增全球金矿股投资观点
- 我们开启全球金矿股机会型投资观点。我们看好金价,预期投资者将暂时不理会短期内由流动性推动的疲软表现。结构性利好因素依然存在,包括稳健的央行需求及美联储2026年下半年减息的预期。这些因素应会增加黄金的吸引力,并支持金矿营运商的盈利增长。
- 我们对欧洲银行股获利了结,锁定6.8%的回报(2025年12月11日至2026年4月23日)。该行业自4月初以来强劲反弹,因为2025年第四季业绩强劲,且欧洲央行鸽派程度下降,支持净利息收入。我们在急剧反弹后锁定利润,以降低宏观风险。
- 我们对中国非金融国企高息股(H股)获利了结,锁定56.3%的回报(2024年3月27日至2026年4月23日)。该主题获益于政府刺激措施及投资者对稳定股息收入的需求。我们在亚洲(除日本)市场维持超配中国股票,且我们偏好风险的立场,支持资金轮动至更侧重增长的行业。
图. 19 机会型投资观点

仍然有效的投资观点
全球(除美国)回购:此观点过去一个月表现良好,因为在市场波动加剧下,那些具备严谨资本配置及非常重视股东回报的公司表现出色。配置集中于金融股和能源股,受强劲的资产负债表及稳健的现金生成能力所支持。油价急剧下跌是一项风险。
全球半导体:我们看好科技板块的半导体股,受人工智能相关资本支出加快及内存芯片需求持续扩大所支持。由于近期估值重估,该行业提供了吸引的入市机会。地缘政治紧张局势导致供应链中断是一项风险。
美国公用:该行业获益于资本支出加快,以及由人工智能相关数据中心扩张所带动的电力需求上升。该行业也可为投资组合带来防守性配置,有助分散风险,但电价下行构成风险。
美国航天与国防:除对航空旅行的结构性需求外,预测美国国防支出预算会上调,或会支持盈利增长。国防支出低于预期是一项风险。
恒生科技:科技创新仍是中国第十五个五年规划下的核心重点。强劲的人工智能相关首次公开招股活动提振了投资者情绪,而目前估值亦属合理。不利的监管变化构成风险。
行业观点:维持杠铃式策略
我们将美国通信服务上调至超配,因为数字广告环境改善及人工智能投资商业化的机会增加。加上超配美国科技行业,这提供了杠铃式策略下的增长型配置,与美国健康护理及美国公用行业的防守性配置取得平衡。后两个行业提供稳定的盈利,受到经济周期稳健的需求所推动,增强了投资组合的韧性。虽然我们维持超配欧洲(除英国)金融股,但因股东回报吸引而结束了短期欧洲银行股的机会型投资观点。
我们对中国行业的配置保持不变。我们预期科技和通信服务将继续获益于科技创新及政府政策支持。此外,我们看到健康护理行业表现强劲,反映在中国药物研发与创新领域的质量及长期潜力的改善。
图. 20 我们的行业观点

黄金、原油一瞥
|
关键我们的观点
- 我们仍然超配黄金,但将3个月和12个月目标价分别下调至每盎司5,200美元和每盎司5,500美元。
- 我们将纽约期油(WTI)价格3个月预期上调至每桶80-90美元,因预期生产全面恢复正常需要时间。
关键图表
图. 21 央行的结构性买入继续支持金价上涨,惟仍有少数净卖出

图. 23 霍尔木兹海峡的流量凸显亚洲依赖波斯湾原油

图. 22 金银比率已重返历史平均水平附近

图.24 纽约期油价格显示短期供应趋紧,但随着冲突缓和,预期下半年油价将下降

黄金展望:黄金近期的强势表现反映了结构性牛市基础仍然完好,获益于避险需求、地缘政治风险,以及对美元资产的持续分散配置趋势。我们预计央行卖出黄金的情况仍会偶尔发生,但整体官方需求仍保持净买入,为金价提供稳固支持。
石油展望:我们的基础预测是假设石油分两个阶段恢复正常。在航运路线重新开放的情境下,运输流量应迅速恢复,但
实物供应预计会滞后,因为上游和出口基础设施受损,延迟了重返冲突前产量水平的时间。此外,较低的全球库存亦削弱市场的缓冲能力。我们仍预期石油在2026年底会重回供应过剩状态,但复苏分两个阶段进行且需要重建库存,意味着油价目前可能维持在每桶80-90美元区间,而重返每桶70美元水平则恐需较长约12个月的时间。
外汇 – 一瞥
|
|
||||
美元观点
我们已将美元指数(DXY)的三个月预测由100下调至96,12个月预测则维持在96不变。中东冲突引发近期油价急升,凸显美国作为主要能源生产国及出口国的地位,投资者已反映纽约期油价格上升带来的贸易价格比率改善。假设未来三个月冲突大致降温、能源价格回落,前景显示美元将进一步跑输,而我们的12个月目标亦反映,大部分调整预期将在前期完成。然而,敌对行动突然再起的风险仍然存在,令投资者保持审慎,短期内多数货币组合将以区间波动为主。因此,尽管市场预期美联储减息或延后,一旦中东紧张局势缓和,这应有助美元转弱。
我们认为,主要央行的重要政策行动,至年底的市场预期中已大致反映,除非出现新的催化因素,否则美元指数将在96附近企稳。不过,这一前景仍面临多项风险,包括通胀再度升温、美联储立场转鹰,或新一轮的地缘政治冲击。任何上述情况,均可能重新点燃对美元的需求。
关键图表
图. 25 利差收窄预计在未来12个月内推动美元下行风险

图. 26 新西兰央行加息幅度显著领先多数央行,支持新西兰元

图. 27 在新西兰央行偏鹰及利差优势下,新西兰元上行空间可期

图. 28 美元兑瑞郎仍存下行风险,应分散过度集中于以瑞郎为利差交易货币的曝险

图. 29 货币预测与驱动因素摘要

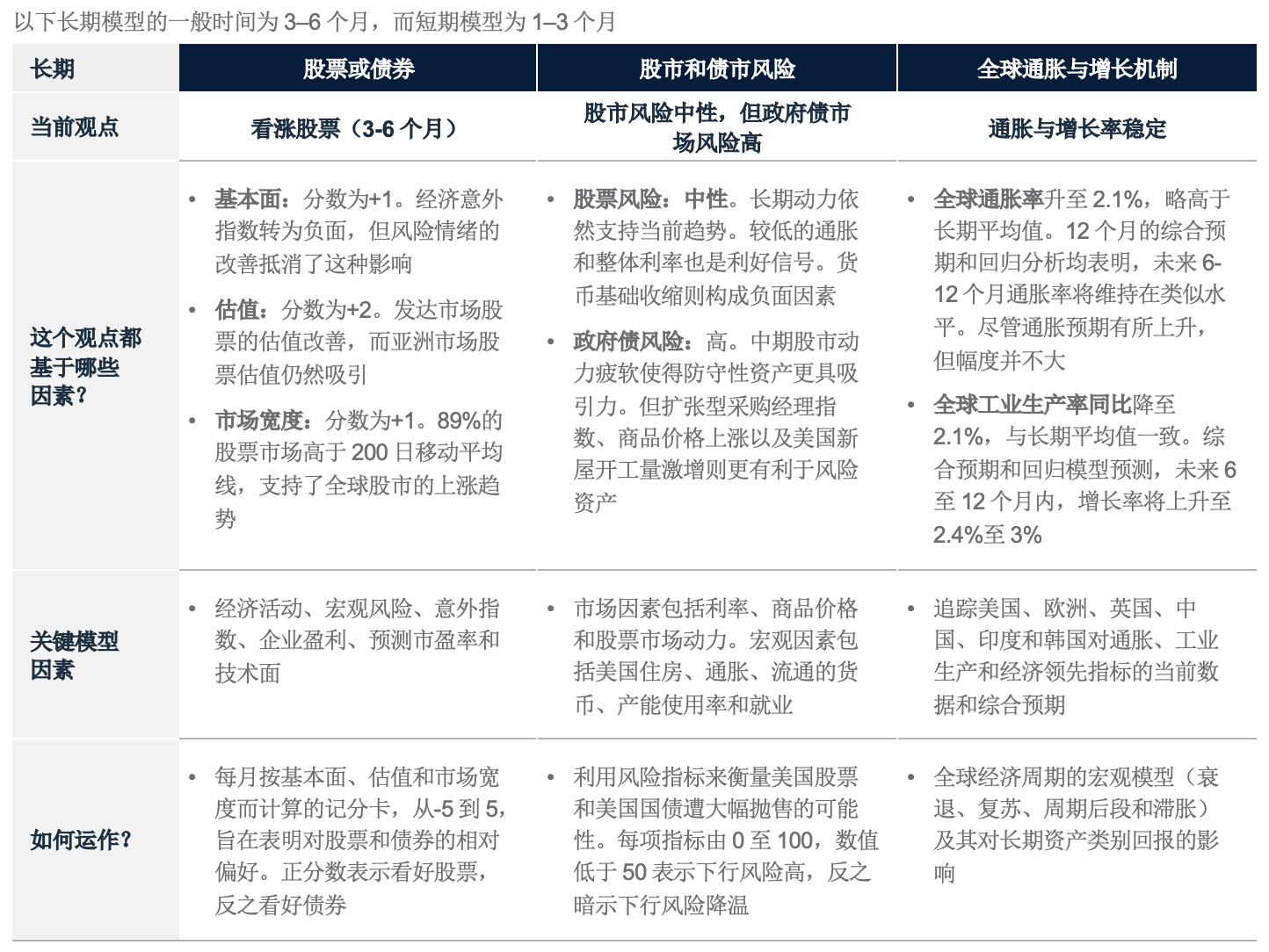
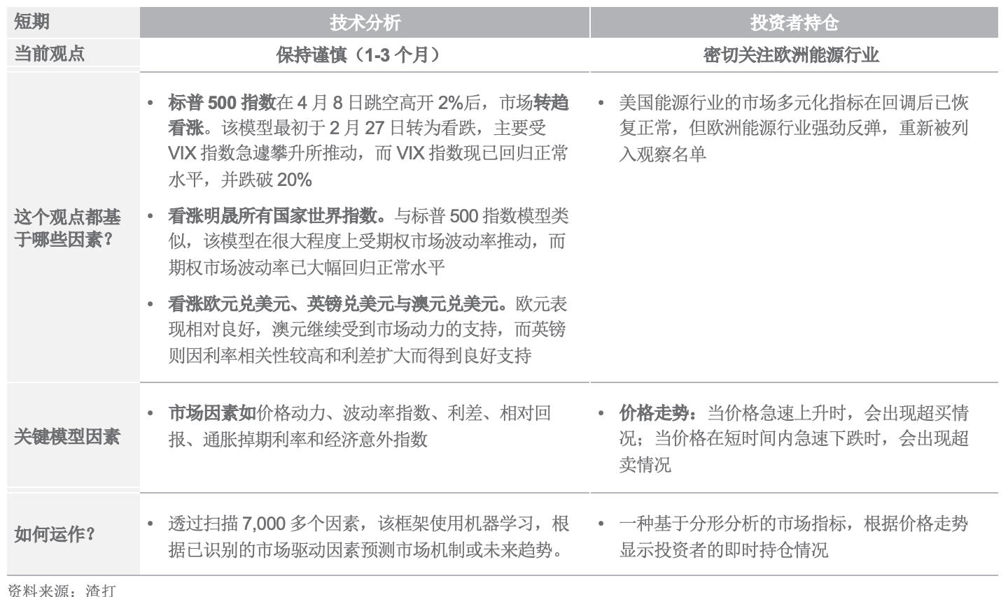
量化观点:保持看涨股票
|
|
||||
概述
我们的股债模型(3-6个月观点)维持在5分中的+4分,反映出对全球股票的显著超配。受中东冲突引发的市场疲软影响,我们在3月增加了对全球股票的配置。维持此配置的理由仍不变:(i)发达市场股票估值更具吸引力;(ii)基本面依然有利;以及(iii)市场宽度稳健,超过89%的股票市场交易高于其200日移动平均线。尽管近期部分经济数据弱于预期,但随着全球股市强劲反弹,投资者情绪已有所改善。因此,该模型年初至今已实现5.9%的收益,目前比传统的60/40股债基准高出1.67%,这主要归功于及时增加股票配置。
我们针对标普500指数和明晟所有国家世界指数的短期股票模型(1-3个月观点),在4月初也转为看涨。这两个模型均主要受期权市场隐含波动率指标(包括VIX指数)的推动,VIX指数已大幅恢复正常,从3月下旬31%的高位降至20%以下。随着美伊和平谈判陷入僵局,VIX指数出现了上行压力重燃的早期迹象,市场似乎比2月冲突初期更具韧性,反应也更为温和。即便如此,由于交易区间扩大以及全球对通胀相关冲击的敏感度增强,明晟所有国家世界指数的模型信号相对更为谨慎。
我们的市场多元化指标将欧洲能源行业列入观察名单,以防出现潜在逆转。投资者持仓状况日益挤拥,但尚未达到触发逆转信号的水平。美国的市场多元化指标在近期回调后已趋于正常。
关键图表
由于股票估值改善、基本面依然有利以及市场宽度稳健,我们的股债模型在3月增加了对股票的超配配置
图. 30 股债轮动模型的分数明细

随着期权市场隐含波动率急剧下降,我们的短期模型转为看涨股票
图. 31 我们的技术模型转为看涨标普500指数

图. 32 长期和短期量化模型仍看涨风险资产


表现回顾
基础:资产配置概要

基础+:资产配置概要

市场表现概要*

我们的重要预测和关键事件


未来数十年管理财富的方法今日、明日和未来


注释
1. 第5页的图表仅展示风险状况属中等进取的资产配置 — 不同风险状况可能产生显著不同的资产配置结果。第5页仅作示范与参考之用,并不构成投资建议、要约、推荐或招揽。此等配置并未考虑特定人士或特定类别人士的具体投资目标、需要或风险承受能力,以及并非为任何特定人士或特定类别人士而编制。
2. 或有可转换证券为复杂的金融工具,并非适合或适宜所有投资者的投资。本文件并非要约出售或邀请买入当中任何证券或任何实益权益。或有可转换证券不拟售予及不应售予欧洲经济区(EEA)的零售客户(各自定义见英国金融市场行为监管局于2015年6月刊发的Policy Statement on the Restrictions on the Retail Distribution of Regulatory Capital Instruments (Feedback to CP14/23 and Final Rules)(“政策声明”),并连同Product Intervention (Contingent Convertible Instruments and Mutual Society Shares) Instrument 2015)(“工具”,与政策声明统称为永久营销限制(Permanent Marketing Restrictions))一并阅读),但在不会引致违反永久营销限制的情况下则除外。
披露
本文件内容保密,也仅限指定人士阅览。如果阁下并非本文件的指定收件人,请销毁全部副本并立即通知发件人。本文件仅供一般参考,受渣打网站的监管披露下相关免责声明所约束。本文件并非且不构成针对任何证券或其他金融工具订立任何交易或采纳任何对冲、交易或投资策略的研究材料、独立研究、要约、推荐或招揽行为。本文件仅用作一般评估,并未考虑任何特定人士或特定类别人士的具体投资目标、财务状况或特定需求等,亦非专为任何特定人士或特定类别人士拟备。阁下不应依赖本文件的任何内容作出任何投资决定。在作出任何投资之前,阁下应该仔细阅读相关发行文件并征询独立的法律、税收及监管意见,特别是我们建议阁下务须在承诺购买投资产品之前,考虑本身的具体投资目标、财务状况或特定需求,就投资产品的适合性征询意见。意见、预测和估计仅为渣打发表本文件时的意见、预测和估计,渣打可修改而毋须另行通知。过往表现并非未来绩效的指标,渣打银行并无对未来表现作出任何陈述或保证。投资价值及其收益可升可跌,阁下可能无法收回原始投资的金额。阁下不一定能赚取利润,可能会蒙受损失。本文件对利率、汇率或价格的未来可能变动或者未来可能发生的事件的任何预测仅为参考意见,并不代表利率、汇率或价格的未来实际变动或未来实际发生的事件(视属何情况而定)的指标。未经渣打集团(定义如下)明确的书面同意,本文件不得转发或以其他方式提供予任何其他人士。渣打银行根据《1853年皇家特许令》(参考编号ZC18)在英格兰以有限责任形式注册成立,主要办事处位于英格兰,地址为1 Basinghall Avenue, London, EC2V 5DD。渣打银行获审慎监管局(Prudential Regulation Authority)认可,并受金融市场行为监管局(Financial Conduct Authority)和审慎监管局监管。渣打银行的最终母公司渣打集团有限公司(Standard Chartered PLC)连同其附属公司及关联公司(包括每间分行或代表办事处)组成渣打集团。渣打私人银行乃渣打辖下私人银行部门。渣打集团内各法律实体及关联公司(各为“渣打集团实体”)可根据当地监管要求在全球开展各种私人银行业务。并非全部产品及服务都由渣打集团内的所有分行、附属公司及关联公司提供。部分渣打集团实体仅担任渣打私人银行的代表,不可提供产品和服务或向客户给予意见。
版权所有©2025,Accounting Research & Analytics,LLC d/b/a CFRA(及其附属公司,如适用)。除非事先得到CFRA的书面许可,否则不得以任何形式复制CFRA提供的内容。CFRA的内容不是投资建议,引用或观察CFRA SERVICES提供的证券或投资并不构成购买、出售或持有此等投资或证券或作出任何其他投资决定的建议。CFRA的内容包含CFRA根据其相信可靠的公开信息提出的意见,此意见可随时更改,不另行通知。此分析内容尚未提交给美国证券交易委员会或任何其他监管机构,也未获得其批准。虽然CFRA在编制此分析内容时以应有的谨慎行事,但CFRA、其第三方供应商及所有相关实体明确拒绝并否认所有明示或暗示的保证,包括但不限于在法律允许的范围内,对适销性或适用于特定目的或使用的保证,对此信息的准确性、完整性或有用性的保证,并对依赖此信息进行投资或其他目的的后果不承担责任。未经CFRA事先书面许可,CFRA提供的任何内容(包括评级、与信用相关的分析和数据、估值、模型、软件或其他应用程序或其输出)或其任何部分均不得以任何形式、以任何方式进行修改、反向设计、复制或分发,或储存在数据库或检索系统内,不得将此等内容用于任何非法或未经授权的目的。CFRA和任何第三方供应商及其董事、高级职员、股东、雇员或代理人均不保证此等内容的准确性、完整性、及时性或可用性。在任何情况下,CFRA、其关联公司或其第三方供应商均不对订阅者、订阅者的客户或其他人因使用CFRA内容所产生的任何直接、间接、特殊或相应损害、成本、费用、法律费用或损失(包括收益损失或利润损失和机会成本)承担责任。
市场滥用法规声明
渣打集团内各分行、附属公司及关联公司可根据当地监管要求在全球开展银行业务。意见可能包含直接“买入”、“卖出”、“持有”或其他意见。上述意见的投资期取决于当前市况,而且没有限定更新意见的次数。本意见并非独立于渣打集团本身的交易策略或部署。渣打集团及/或其关联公司或其各自人员、董事、员工福利计划或员工,包括参与拟备或发行本文件的人士,可于任何时候,在适用法律及/或法规许可的范围内,买卖本文件提述的任何证券或金融工具,或在任何该等证券或相关投资中有重大利益。因此,渣打集团可能且阁下应假设渣打银行在本文件所提述的一项或多项金融工具中有重大利益。请参阅渣打网站的监管披露部分,以了解更详细的披露,包括过去12个月的意见/建议、利益冲突及免责声明。相关策略师可能拥有本公司/发行人的债务或股票证券的财务权益。所有相关策略师均获新加坡金融管理局或香港金融管理局发牌提供投资建议。未经渣打集团明确的书面同意,本文件不得转发或以其他方式提供予任何其他人士。
可持续投资
任何使用或提及的ESG数据均由晨星、Sustainalytics、明晟或彭博提供。详情请参阅:1)晨星网站的可持续投资部分;2)Sustainalytics网站的ESG风险评级部分;3)明晟网站的ESG业务参与筛选研究(ESG Business Involvement Screening Research)部分,以及4)彭博的绿色、社会及可持续债券指南。ESG数据以发表当日所提供的数据为基础,仅供参考,并不保证其完整、及时、准确或适合特定目的,并且可能会有更改。可持续投资:这是指晨星归类为“ESG意向投资 – 整体”的基金。可持续投资基金在其发售章程和监管存盘中已明确表示,它们或将ESG因素纳入投资流程,或以环境、性别多元化、低碳、可再生能源、水务或社区发展为主题重点。就股票而言,它是指由Sustainalytics ESG风险评级为低/可忽略的公司所发行的股份/股额。就债券而言,它是指由Sustainalytics ESG风险评级为低/可忽略的发行人所发行的债务工具,以及/或那些经彭博核证的绿色、社会、可持续债券。就结构性产品而言,它是指具有可持续金融框架(符合渣打绿色与可持续产品框架)的发行人所发行的产品,其相关资产属于可持续投资领域的一部分或由渣打可持续金融管治委员会(Sustainable Finance Governance Committee)另行批准。Sustainalytics所显示的ESG风险评级是真实的,并不是该产品在任何特定分类系统或框架下被分类或销售为“绿色”、“可持续”或类似产品的指针。
国家/市场独有的披露
巴林:本文件由渣打银行巴林分行在巴林分发,其地址为巴林王国麦纳麦邮政信箱29号(P.O. 29, Manama, Kingdom of Bahrain),是渣打银行的分行,并获巴林央行发牌为传统零售银行。博茨瓦纳:本文件由渣打银行博茨瓦纳有限公司在博茨瓦纳分发,并归属该单位。该公司是根据《银行法》第46.04章第6条获发牌的金融机构,并在博茨瓦纳股票交易所上市。文莱:本文件由渣打银行(文莱分行)(注册编号RFC/61)及Standard Chartered Securities (B) Sdn Bhd (注册编号RC20001003)在文莱分发,并归属该等单位。渣打银行根据《1853年皇家特许令》(参考编号ZC18)在英格兰以有限责任形式注册成立。Standard Chartered Securities (B) Sdn Bhd是向Registry of Companies注册的有限责任公司(注册编号RC20001003),获文莱央行颁发牌照,成为资本市场服务牌照持有人,牌照号码为BDCB/R/CMU/S3-CL,并获准透过伊斯兰窗口(Islamic window)进行伊斯兰投资业务。中国内地:本文件由渣打银行(中国)有限公司在中国分发,并归属该单位。该公司主要受国家金融监督管理总局、国家外汇管理局和中国人民银行监管。香港:在香港,本文件由渣打集团有限公司的附属公司渣打银行(香港)有限公司(“渣打香港”)分发,但对期货合约交易的建议或促成期货合约交易决定的任何部分除外。渣打香港的注册地址是香港中环德辅道中4-4A号渣打银行大厦32楼,受香港金融管理局监管,向证券及期货事务监察委员会(“证监会”)注册,并根据《证券及期货条例》(第571章)从事第1类(证券交易)、第4类(就证券提供意见)、第6类(就机构融资提供意见)和第9类(提供资产管理)受监管活动(中央编号:AJI614)。本文件的内容未经香港任何监管机构审核,阁下须就本文件所载任何要约谨慎行事。如阁下对本文件的任何内容有疑问,应获取独立专业意见。本文件载有的任何产品不可于任何时候、凭借任何文件在香港提出要约或出售,惟向《证券及期货条例》及根据该条例制订的任何规则所界定的“专业投资者”提出要约或出售除外。此外,无论在香港或其他地方,本文件均不得为发行之目的发行或管有,同时不得向任何人士出售任何权益,除非该名人士是在香港以外,或属于《证券及期货条例》及根据该条例制订的任何规则所界定的“专业投资者”,或该条例准许的其他人士。在香港,渣打私人银行乃渣打香港辖下私人银行部门,而渣打香港则是渣打集团有限公司(Standard Chartered PLC)的附属公司。加纳:渣打银行加纳有限公司(Standard Chartered Bank Ghana Limited)概不负责,亦不会承担阁下因使用这些文件而直接或间接产生的任何损失或损害(包括特殊、附带或相应的损失或损害)。过往表现并非未来绩效的指标,本行并无对未来表现作出任何陈述或保证。阁下应就某项投资是否适合自己向财务顾问征询意见,并在考虑有关因素后才承诺作出投资。如果阁下不欲收取更新信息,请电邮至feedback.ghana@sc.com。请勿回复此电邮。阁下如有任何疑问或欲查询服务事宜,请致电0302610750联络我们的优先理财中心。阁下切勿把任何机密及/或重要资料电邮至渣打,渣打不会对任何透过电邮传递的资料的安全性或准确性作出陈述或保证。对于阁下因决定使用电邮与本行沟通而蒙受的任何损失或损害,渣打概不承担任何责任。印度:渣打以互惠基金分销商及任何其他第三方的金融产品推荐人的身份在印度分发本文件。渣打不会提供《印度证券交易委员会2013年(投资顾问)规则》或其他规则所界定的任何“投资建议”。渣打提供相关证券业务的服务/产品并非针对任何人士,即法律禁止未通过注册要求而在该司法管辖区招揽证券业务及/或禁止使用本文件所载任何资料的任何司法管辖区的居民。印尼:本文件由渣打银行(印尼分行)在印尼分发。该公司是获Otoritas Jasa Keuangan(Financial Service Authority)和印尼银行发牌及监管的金融机构。泽西岛:在泽西岛,渣打私人银行是渣打银行泽西岛分行的注册商业名称。渣打银行泽西岛分行受泽西岛金融服务监察委员会(Jersey Financial Services Commission)监管。渣打银行的最新经审核账目可于其泽西岛主要营业地点索取:PO Box 80, 15 Castle Street, St Helier, Jersey JE4 8PT。渣打银行根据《1853年皇家特许令》(参考编号ZC18)在英格兰以有限责任形式注册成立,公司的主要办事处位于英格兰,地址为1 Basinghall Avenue, London, EC2V 5DD。渣打银行获英国审慎监管局(Prudential Regulation Authority)认可,并受金融市场行为监管局(Financial Conduct Authority)和审慎监管局监管。渣打银行泽西岛分行亦是获南非共和国金融业行为监管局(Financial Sector Conduct Authority of the Republic of South Africa)发牌的认可金融服务提供商,牌照号码为44946。泽西岛并非英国本土一部分,与渣打银行泽西岛分行及英国境外其他渣打集团实体进行的所有业务均不受英国法律下提供的部分或任何投资者保障及补偿计划的保障。肯尼亚:本文件由渣打银行肯尼亚有限公司在肯尼亚分发,并归属该单位。投资产品和服务由渣打投资服务有限公司分发。渣打投资服务有限公司是肯尼亚资本市场管理局发牌作为基金管理人的渣打银行肯尼亚有限公司的全资附属公司。渣打银行肯尼亚有限公司由肯尼亚中央银行(Central Bank of Kenya)监管。马来西亚:本文件由马来西亚渣打银行(Standard Chartered Bank Malaysia Berhad或简称SCBMB)在马来西亚分发。马来西亚的收件人应就本文件所引致或与本文件有关连的任何事宜联络SCBMB。本文件未经马来西亚证券事务监察委员会(Securities Commission Malaysia)审核。马来西亚证券事务监察委员会对产品的登记、注册、提交或批准,并不构成或表示对该产品、服务或促销活动的推荐或认可。投资产品并非存款,也不是SCBMB或任何关联公司或附属公司、马来西亚存款保险机构(Perbadanan Insurans Deposit Malaysia)、任何政府或保险机构的责任,不受其担保和保护。投资产品存在投资风险,包括可能损失投资本金。SCBMB明确表示,对于因市场状况导致投资产品的财务损失而直接或间接产生的任何损失(包括特殊、附带或相应的损失或损害)不会承担任何责任。尼日利亚:本文件由渣打银行尼日利亚有限公司(渣打尼日利亚)分发,此乃获尼日利亚央行妥为发牌及监管的银行。渣打尼日利亚对阁下因使用这些文件而直接或间接产生的任何损失或损害(包括特殊、附带或相应的损失或损害)概不负责。阁下应就某项投资是否适合自己向财务顾问征询意见,并在考虑有关因素后才承诺作出投资。如果阁下不欲收取更新信息,请电邮至clientcare.ng@sc.com要求从我们的电邮发送名单中移除。请勿回复此电邮。阁下如有任何疑问或欲查询服务事宜,请致电02 012772514联络我们的优先理财中心。对于阁下因决定将任何机密及/或重要资料电邮至渣打而蒙受的任何损失或损害,渣打尼日利亚概不承担任何责任。渣打尼日利亚不会对任何透过电邮传递的资料的安全性或准确性作出陈述或保证。巴基斯坦:本文件由渣打银行(巴基斯坦)有限公司在巴基斯坦分发,并归属于该单位,此公司的注册地址为PO Box 5556, I.I Chundrigar Road Karachi,为依据《1962年银行公司法》向巴基斯坦国家银行注册的银行公司,同时还获巴基斯坦证券交易委员会发牌为证券顾问。渣打银行(巴基斯坦)有限公司担任互惠基金的分销商及其他第三方金融产品的推荐人。新加坡:本文件由渣打银行(新加坡)有限公司(注册编号201224747C/ GST Group Registration No. MR-8500053-0, “SCBSL”)在新加坡分发,并归属于该单位。新加坡的收件人应就本文件所引致或与本文件有关连的任何事宜联络渣打银行(新加坡)有限公司。渣打银行(新加坡)有限公司是渣打银行的间接全资附属公司,根据1970年《新加坡银行法》获发牌在新加坡经营银行业务。渣打私人银行是渣打银行(新加坡)有限公司的私人银行部门。有关本文件提及的任何证券或以证券为基础的衍生工具合约,本文件与本发行人文件应被视为资料备忘录(定义见2001年《证券及期货法》第275条)。本文件旨在分发给《证券及期货法》第4A(1)(a)条所界定的认可投资者,或购买该等证券或以证券为基础的衍生工具合约的条件是只能以不低于200,000新加坡元(或等值外币)支付每宗交易。此外,就提及的任何证券或以证券为基础的衍生工具合约而言,本文件及发行人文件未曾根据《证券及期货法》于新加坡金融管理局注册为发售章程。因此,本文件及关于产品的要约或出售、认购或购买邀请的任何其他文件或材料均不得直接或间接传阅或分发,产品亦不得直接或间接向其他人士要约或出售,或成为认购或购买邀请的对象,惟不包括根据《证券及期货法》第275(1)条的相关人士,或(ii)根据《证券及期货法》第275(1A)条并符合《证券及期货法》第275条指明条件的任何人士,或根据《证券及期货法》的任何其他适用条文及符合当中指明条件的其他人士。就本文件所述的任何集体投资计划而言,本文件仅供一般参考,并非要约文件或发售章程(定义见《证券及期货法》)。本文件不是亦不拟是(i)要约或购买或出售任何资本市场产品的招揽要约;或(ii)任何资本市场产品的要约广告或拟作出的要约。存款保险计划:非银行存款人的新加坡元存款由新加坡存款保险公司投保,依据法律每位计划成员每位存款人的投保金额上限为100,000新加坡元。外币存款、双货币投资、结构性存款及其他投资产品均不予投保。此广告未经新加坡金融管理局审核。台湾:渣打集团实体或台湾渣打国际商业银行可能涉及此文件所提及的金融工具或其他相关的金融工具。此文件之作者可能已经与渣打或台湾渣打国际商业银行的其他员工、代理机构讨论过此文件所涉及的信息,作者及上述渣打或台湾渣打国际商业银行的员工可能已经针对涉及信息实行相关动作(包括针对此文件所提及的信息与渣打或台湾渣打国际商业银行之客户作沟通)。此文件所载的意见可能会改变,或者与渣打或台湾渣打国际商业银行的员工的意见不同。渣打或台湾渣打国际商业银行不会就上述意见的任何改变或不同发出任何通知。此文件可能涵盖渣打或台湾渣打国际商业银行欲寻求多次业务往来的公司,以及金融工具发行商。因此,投资者应了解此文件信息可能会因渣打或台湾渣打国际商业银行的利益冲突而反映特定目的。渣打或台湾渣打国际商业银行与其员工(包括已经与作者商讨过的有关员工)或客户可能对此文件所提及的产品或相关金融工具、或相关衍生工具金融商品有利益关系,亦可能透过不同的价格、不同的市场条件获得部分投资部位,亦有可能与其利益不同或是相反。潜在影响包括交易、投资、以代理机构行事等造市者相关活动,或就此文件提述的任何产品从事金融或顾问服务。阿联酋:迪拜国际金融中心–渣打银行根据《1853年皇家特许令》(参考编号ZC18)在英格兰以有限责任形式注册成立,公司的主要办事处位于英格兰,地址为1 Basinghall Avenue, London, EC2V 5DD。渣打银行获英国审慎监管局(Prudential Regulation Authority)认可,并受金融市场行为监管局(Financial Conduct Authority)和审慎监管局监管。渣打银行迪拜国际金融中心分行为渣打银行的分支机构,办事处位于迪拜国际金融中心(地址为Building 1, Gate Precinct, P.O. Box 999, Dubai, UAE),受迪拜金融服务管理局(Dubai Financial Services Authority)监管。本文件仅供迪拜金融服务管理局规则手册(DFSA Rulebook)所界定的专业客户使用,并不以该手册所界定的零售客户为对象。在迪拜国际金融中心,我们获授权仅可向符合专业客户及市场对手方资格的客户而非零售客户提供金融服务。阁下身为专业客户,不会获得零售客户享有的较高程度的保障及补偿权利。如果阁下行使归类为零售客户的权利,我们将未能向阁下提供金融服务与产品,原因是我们没有持有从事这些活动所需的牌照。就伊斯兰交易而言,我们在本行的Shariah Supervisory Committee的监督下行事。本行的Shariah Supervisory Committee的相关资料现已载于渣打银行网站的伊斯兰理财部分。就阿联酋居民而言 – 渣打阿联酋分行获阿联酋央行颁发牌照。该分行获证券与商品局发牌从事推广活动。依据阿联酋证券与商品局2008年第48/r号关乎金融咨询与金融分析决议所述的涵义范围,渣打阿联酋分行不在阿联酋或向阿联酋提供金融分析或咨询服务。乌干达:我们的投资产品与服务由获资本市场管理局发牌为投资顾问的渣打银行乌干达有限公司分发。英国:在英国,渣打银行获审慎监管局认可,并受金融市场行为监管局和审慎监管局监管。此文件已获得渣打银行批准,仅适用于根据英国《2000年金融服务及市场法令》(经2010年和2012年修订)第21 (2) (b)条的规定。渣打银行(以渣打私人银行之名营业)也根据南非的《2002年金融顾问及中介机构服务法》获认可为金融服务提供商(牌照号码45747)。这些材料并未按照旨在促进投资研究独立性的英国法律要求拟备,且在发布投资研究前不受任何禁止交易的约束。越南:本文件由渣打银行(越南)有限公司在越南分发,并归属于该单位。此公司主要受越南国家银行监管。越南的收件人如对本文件的内容有任何疑问,应联络渣打银行(越南)有限公司。赞比亚:本文件由渣打银行赞比亚有限公司分发,该公司在赞比亚注册成立,并根据赞比亚法律《银行与金融服务法》第387章向赞比亚银行注册为商业银行及获颁发牌照。