2025 年 9 月 26 日
全球市场展望
全球市场展望
股市融涨
我们预计美联储减息将支持美国经济软着陆。再者,多数主要经济体放宽政策,这些均支持盈利增长前景向好。我们看好全球股票和黄金多于债券和现金。
我们将美国股票上调至超配,并维持超配亚洲(除日本)股票。我们预计美国股票将受到强劲盈利增长和美联储减息的支持,而亚洲(除日本)股票应获益于盈利增长和美元偏弱。
超配新兴市场本币债。增持黄金。我们认为增持非美元债具有价值,尤其是在新兴市场,因为减息提供了额外支持。随着多元化需求增长,我们增加了黄金配置。
是否出现类似1996年或2000年的非理性炽热现象?
你的软着陆观点有哪些推动因素?
你的量化模型是否仍然看好风险资产?
策略
投资策略与关键主题
|
|
||||
|

12个月基础投资超配观点:
- 全球股票、黄金
- 美国、亚洲(除日本)股票
- 新兴市场本币债
机会型投资观点 – 股票:
- 全球黄金矿业^
- 美国科技行业^
- 中国非金融国企高息股和恒生科技指数
- 欧洲工业
超配行业:
- 美国:科技、通信服务、健康护理
- 欧洲:工业、金融、科技
- 中国:通信、科技、非必需消费品
机会型投资观点 – 债券:
- 英国国债(未对冲外汇风险)
- 美国国库抗通胀债券
- 美国短期高收益债
^在回落时买入 – 参见第15页
股市融涨
- 我们预计美联储减息将支持美国经济软着陆。再者,多数主要经济体放宽政策,这些均支持盈利增长前景向好。我们看好全球股票和黄金多于债券和现金。
- 我们将美国股票上调至超配,并维持超配亚洲(除日本)股票。我们预计美国股票将受到强劲盈利增长和美联储减息的支持,而亚洲(除日本)股票应获益于盈利增长和美元偏弱。
- 超配新兴市场本币债。增持黄金。我们认为增持非美元债具有价值,尤其是在新兴市场,因为减息提供了额外支持。随着多元化需求增长,我们增加了黄金配置。
美联储减息将支持经济软着陆
第三季至今,主要资产类别的表现呈现审慎乐观的氛围。全球股票仍上涨超过6%,但全球债券难以取得正回报。然而,黄金却录得两位数的回报。整体上,我们的均衡配置上涨超过5%,亚洲(除日本)股票再次开始跑赢。
截至目前为止,宏观经济和市场的实际表现大体上符合我们在下半年展望报告中的预期。美国经济增长放缓,尤其是就业市场,但美联储已经开始减息。政策支持,加上放缓但并未衰退的数据,加强了我们的经济软着陆基础情境。经济衰退仍是我们的主要风险情境,但就业市场未来数月必须进一步显著走弱,这才会成为更值得忧虑的问题。我们预计美联储2025年还将减息两次(每次政策会议减息25个基点),2026年再减息两次,使政策利率更接近美联储预期的更中性水平(3%)。美国利率持续下调,可能继续对美元造成下行压力。
政策支持在美国以外的主要市场仍是一个共同趋势。在印度,决策者简化(并实质性下调)商品及服务税(goods and services tax,简称GST)的税率,使财政政策更具刺激性。在中国,有针对性的支持措施仍在稳步推进。
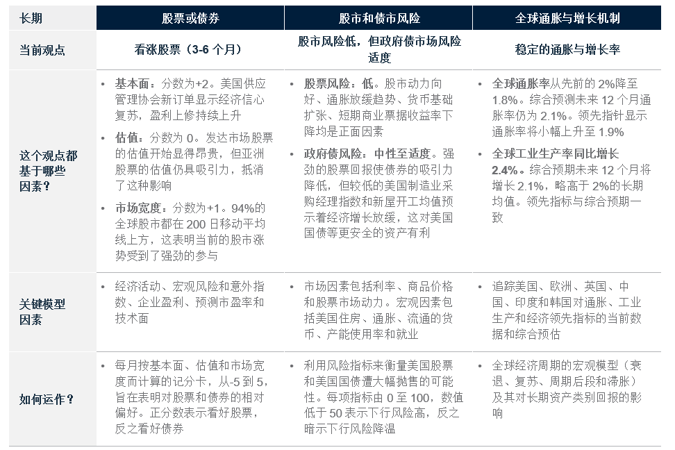
图. 1 我们的长期量化模型仍看好股票胜过债券,但面临短期挑战
我们的量化股债模型;目前超配股票

基本面支持股市融涨
我们认为,近期宏观经济数据和政策措施,支持继续超配全球股票多于债券和现金。
美国经济软着陆,以及美国以外地区的重大政策支持,仍是我们预期企业盈利持续增长背后的关键假设。悲观主义者认为,美国政府可能停摆所带来的事件风险、股市估值过高、季节性因素疲软(以往在9月-10月)及投资者仓位愈趋挤拥,都是风险因素。然而,尽管无法排除一些短期波动或整固的可能性,但我们的量化股债模型仍看好股票胜过债券,依然强劲的基本面指标抵消了负面情况。
我们认为,在这种环境下,增长股的表现将优于高息股。
在地区之间权衡
在全球股票中,亚洲(除日本)仍是看好的地区。我们超配该地区,因为我们预期美元疲软及持续的政策支持,尤其是中国和印度这两个大型经济体。在亚洲,我们超配中国股票(其中看好中国离岸股票),因为政策支持增长。我们将印度股票视为核心持仓,并预计近期政策刺激将帮助企业盈利增长触底回升。
我们将美国股票上调至超配。在人工智能相关行业的引领下,市场在上次季度业绩后呈现强劲的盈利势头。再者,尽管我们预期美元偏弱,但美联储减息支持我们的经济软着陆观点,是我们预计美国未来6至12个月表现优于全球股票的原因。
我们透过低配英国和欧元区股票来平衡这些配置。这绝不是负面看法,事实上,我们预计这两个地区的绝对回报仍然可观,但要超越亚洲(除日本)或美国市场的门坎似乎更加艰难。实际上,情况自4月2日以来就是这样:欧洲股票上涨超过10%,但落后于美国和亚洲股票。
图. 2 在央行/储备多元化需求和疲软美元的推动下,预计黄金将延续涨势
金价与美元指数(DXY,反向)

增加黄金配置
我们正在增加黄金配置。黄金自9月份突破窄幅的交易区间以来,金价继续录得强劲涨幅。我们预计,在央行储备的多元化需求恢复和美元疲软的带动下,金价将继续上涨。我们预计未来6-12个月金价将升至每盎司4,100美元。
在短期内,黄金也是吸引的工具,可对冲通胀忧虑反弹、短期股票波动或意外政策事件等风险。
看好非美元债券
我们预测美元继续走弱,意味着我们维持超配新兴市场本币债。在美元持续面临下行压力下,我们继续认为持有非美元债券具备价值。除了获益货币配置外,减息也带来支持。如最近在几个新兴市场所见,对支持增长的政策措施需求上升、通胀相对温和以及在美元疲软环境下货币的下行压力减弱,意味着各国央行可能继续减息。
我们透过低配美国/欧洲高收益债来取得平衡。虽然我们承认在软着陆情境下这类资产仍会获得良好支持,但由于其相较政府债的收益率溢价进一步压缩的空间有限,使它们在市场偏好风险资产的情境下,吸引力不及股票。
在我们的多资产收益投资组合中,仍然看好美国按揭抵押证券(Mortgage-Backed Securities,简称MBS)和次级金融债。MBS债券的信用质量与政府债相似,且收益率高于政府债券,因此表现出色。与此同时,次级金融债的估值仍然高于历史水平和其他主要债券。然而,鉴于大部分公司债的估值整体偏高,所以我们仍将次级金融债视为相对具价值的资产。
基础资产配置模型
若要建立多元化投资组合,可以用基础(Foundation)和基础+(Foundation+)模型作为起点。基础模型展示了一系列配置,聚焦多数投资者都可以选择的传统资产类别,而基础+模型则包括了私人资产配置,可能只适合某些司法管辖区的投资者。
图. 3 风险状况属均衡的基础资产配置

图. 4 风险状况属均衡的基础+资产配置

图. 5 风险状况属中度的多资产收益配置

基础:战术性资产配置

图. 6 我们基础配置的表现*

图. 7 机会型投资观点表现

对客户最关心问题的看法
|
|
||||
是否出现类似1996年或2000年的非理性炽热现象?
近日,市场是否处于“非理性炽热”的疑问再次浮现。这个词语最早由1996年时任美联储主席格林斯潘使用,被视为对互联网泡沫的警示。当时,正是互联网的力量及其对企业的革命性影响,将估值推至惊人水平,使人们对追逐涨势变得谨慎。今天,人工智能成为市场热点,推动标普500指数自4月低位以来大幅反弹37%。
然而,根据历史经验,在格林斯潘发表演说后,美国股市升了一倍多,并于2000年见顶,随后经历了大幅调整。这个教训很明显:市场持续上涨的时间可能比预期更长,而试图抓住高位与低位的行为往往代价高昂。
为何市场涨得太高,随后又跌得太重
要理解市场为何会偏离基本面支点,可以从“重尾”(fat tails)的角度来分析。传统金融假设回报呈正态分布,即整齐的钟形曲线,回报率集中且对称地分布在平均值周围。然而,实际上市场回报更为偏斜,两个方向出现极端波动的几率更高。例如,自1900年以来,曾有四次单月跌幅超过15%。理论上,这种情况发生的机会应该接近零。然而,市场偶尔会出现重大跌幅,这凸显了市场常常会与理论背道而驰。同样地,延续的涨势,如1990年代末的情况,可能会超出估值所显示的范围,因为回报在规模和持续时间上偏离了预期。
政策、地缘政治及人工智能令“重尾”现象更为显著
我们认为当前的环境进一步强化了这种重尾动态,原因是多方面的。
首先,政策不确定性是一个关键因素。在美国,决策过程似乎愈来愈集中,且缺乏公开讨论,导致政策突如其来的风险增加。新决策的影响亦难以量化,部分原因是缺乏先例。例如,我们预计进口关税会在美国引发通胀,而在世界其他地区则会令

图. 8 美国股市目前的估值水平仅次于互联网时期的高位
标普综合指数经周期调整市盈率*

图. 9 然而,估值往往不是未来股票回报的可靠指标
当前估值水平下的未来回报表现

*衡量标普综合指数股票估值的一个指针,定义为价格除以经通胀调整后的10年平均盈利。资料来源:Shiller dataset、彭博、渣打
通胀放缓,但影响的幅度和持续时间尚不明确。这正值西方世界多区政府财政紧绌之际,进一步增加了复杂性。
图. 10 重尾分布显示市场大幅波动的频率往往高于预期
用以说明重尾分布的例子

同时,全球地缘政治格局正在重新调整。美国的强硬立场可能导致其影响力逐渐削弱,而各国在伙伴关系上趋向多元化,最近中国与印度的互动正好反映这种局势的变化。
图. 11 自1900年以来,美国股市曾四度出现单月跌幅超过15%的情况
观察到的与理论上的超大月度市场损失

最后,人工智能既是乐观的来源,也是潜在的颠覆力量。目前的主流观点着重于生产力提升、增长更快及通胀放缓的好处。然而,从长远来看,人工智能可能取代工作岗位的风险依然存在。我们认为,只要公司盈利保持强劲,人工智能对就业状况的影响预计不会过于严重。然而,若经济衰退发生,人工智能可能会加速失业情况,并加剧经济下行的严重程度。
保持投资比市场时机更重要
在此背景下,投资者应避免做出撤出市场的冲动决定。历史先例显示,即使在估值偏高的时期,市场仍然可以持续上升一段时间。若投资者袖手旁观,可能会错过这些涨幅,尤其是如果市场从当前水平大幅上涨的话。
相反,我们建议保持投资,同时透过跨资产类别和地区的多元化配置作为第一道防线。此外,也可以考虑选择性地运用期权策略来提供下行保护。
图. 12 随着投资期的延长,最佳与最差滚动期回报之间的差距逐渐缩小
各类投资组合的风险调整后回报*

平衡保障与参与
然而,下行保护的成本不菲。引伸波幅相对于实现波幅的溢价,加上偏斜程度上升,显示看跌期权的保护成本高昂,若时机不当,可能会拖累表现。降低成本及减少时间风险的一种方法是采用固定波幅策略(collar strategy),透过卖出认购期权来为购买认沽期权提供资金。此策略可在大幅下跌时为投资组合提供缓冲,同时降低直接买入认沽期权的成本,但这会限制上行潜力。我们认为,采用20-30%的部分固定波幅策略能在成本、保障和股票参与之间取得良好的平衡。
图. 13 标普500投资组合加上固定波幅策略可提供保障,同时减低对冲成本
标普500指数固定波幅策略及标普500指数跌幅*

宏观概况 – 一瞥
|
我们的观点
核心情境(软着陆,55%几率):美联储重启减息、美国、德国及中国的财政宽松政策,以及新兴市场的货币宽松措施,均支持未来6至12个月经济软着陆的可能性。我们预计美联储将于2025年再减息50个基点,并在未来12个月内合共减息100个基点,以支持就业市场,因为关税对通胀的影响似乎有限。美国与主要贸易伙伴达成初步协议后,贸易紧张局势已显著缓和。
下行风险(硬着陆,30%几率):我们认为,如果政策不确定性进一步削弱消费者和商业信心,导致失业情况加剧,未来12个月内美国经济出现硬着陆或衰退的几率为30%。美国政府可能短暂停摆属短期内的风险,而由于对财政赤字或美联储独立性的忧虑,导致美国债券及美元抛售则属于中期风险。
上行风险(不着陆,15%几率):鉴于贸易及政策风险仍然存在,我们将不着陆情境的可能性从20%下调,转而倾向经济硬着陆。随着贸易紧张局势缓和,全球政策刺激措施有望提振消费者和商业信心,从而促进全球经济更趋平衡。中美达成重大协议可能带来进一步的上行空间。
关键图表
随着全球贸易紧张局势缓和,我们预计美国及主要新兴市场的央行将减息,而美国、德国及中国将实施财政宽松政策,这将有助于全球经济实现软着陆。
图. 14 货币及财政政策放宽可能促成经济软着陆


主要的宏观问题
是什么因素推动你对美国经济持软着陆观点?
我们的基本预测:我们预计,美国经济增长在来年将放缓至低于同比1.8%的长期趋势,因为近一世纪以来最高的进口关税及政策不确定性损害了消费者和商业信心、就业机会及实际工资。然而,由于税收减免及公司投资激励措施(来自“大而美法案”)的影响,以及美联储于2025年底恢复减息,经济有望避免陷入衰退。随着贸易紧张局势大致得到控制,市场焦点将转向银行、能源及其他行业的放宽监管措施,加上财政刺激、美元疲软及借贷成本下降,应能提升消费者及企业支出。
贸易紧张局势缓和:在上半年经历波动后,全球(除中国、印度及巴西外)正逐渐适应美国更激进的贸易政策。在美国与主要盟友达成初步协议后,贸易紧张局势显著缓解,欧盟、日本及韩国面临15%关税,英国则为10%,而主要东盟伙伴则面临19-20%关税。
减税及减息:在十月开始的财政年度预算中,为商业投资提供重大的税收激励措施,并扩大个人所得税的扣减项目(除了永久延长特朗普1.0个人税收减免外),以及提高遗产和馈赠税的免税额。我们预计,随着企业对关税有更清晰的了解,这些因素将于明年重振私人投资。我们亦预计美联储在未来12个月内再减息100个基点至3.25%(略高于美联储的中性利率3%)。降低借贷成本也会重振企业及消费者信心。
生产力提升:亚特兰大联储的GDPNow模型显示,尽管就业增长已明显放缓,但美国第三季的经济增长率仍加速至超过3%的年化率。这种二元现象可以解释为生产力增长加速,或是就业市场即将追上增长加速的步伐。前者将是利好消息,因为这将缓解通胀忧虑,使美联储能够继续减息。后者的解释是在移民限制的背景下,可能会引发通胀,从而放缓减息步伐。
短期风险: 即时风险包括政府出现短暂停摆及关税对增长和通胀的影响。美国就业增长已放缓至接近停滞的速度,非健康护理行业的职位出现萎缩。美联储主席鲍威尔表示,由于移民限制减少了劳动力供应,故维持整体失业率稳定所需的就业创造可能低于5万个(而非先前估计的7.5万至10万个)。尽管如此,随着医疗保健领域即将削减开支,健康护理行业预计将裁减职位,这可能会令前景进一步恶化。中期风险之一是美联储的独立性。特朗普总统正寻求控制美联储七人理事会的多数席位,并最终掌控十二人联邦公开市场委员会,目标是在通胀远高于美联储2%目标的情况下,仍然会大幅减息。特朗普若掌控美联储,可能会颠覆债券市场并削弱美元。
欧洲央行会否进一步减息?
我们预计欧洲央行将于年底前把存款利率下调25个基点至1.75%。欧元区增长正在放缓,随着美国关税的影响开始浮现,具前瞻性的增长与投资者信心调查(ZEW和Sentix)显示上半年的升势已经逆转。虽然德国的财政支出计划可能会将欧元区的增长提升0.3-0.5个百分点,但这些计划主要会在明年开始生效。其他欧元区成员国增加国防开支,可能进一步支持经济增长,然而主要欧元区经济体(例如法国、意大利)面对财政压力,令此类开支的规模受到限制。有鉴于此,我们预计欧洲央行将再度减息一次,然后维持利率不变,以评估明年德国财政刺激措施的影响。
中国经济增长再度放缓,当局会否进一步放宽政策?
中国经济在上半年获益于财政刺激(相当于国内生产总值近2%)、提前实施消费品以旧换新计划,以及美国关税于第三季生效前的出口增长,但现已再次放缓。尽管美国加征关税,但由于供应链和出口市场的多元化计划,出口表现可能比最初预期更具韧性。楼市持续低迷,加剧物价疲软压力。与往年不同,我们预计中国当局将全面实施今年已计划的刺激措施。中共十月的全会将讨论下一个五年计划,市场密切关注会否有进一步的刺激措施。
图. 15 美国就业市场在第三季显著放缓

图. 16 美国及英国的通胀率高于目标,仍然是主要风险

资产类别
债券 – 一瞥
|
|
||||
|
我们的观点
全球债券仍是我们基础投资组合内的核心配置。我们预期短期收益率的跌幅将超过长期收益率:我们对联邦基金利率的12个月目标价为3.25%,并预计美国10年期国债收益率将在3.75%至4%的区间。对美国财政政策、关税和美联储独立性的担忧将使利率波动性居高不下。然而,我们认为长期收益率的任何上涨都是暂时的,也是锁定仍然处于高位的绝对收益率的机会。在具吸引的收益率、财政与通胀风险之间,5-7年期债券提供了最佳的平衡。
我们保持超配新兴市场本币政府债,原因是当地温和的通胀和减息前景、财政状况改善以及我们预期美元会疲软。我们将发达市场投资级公司债上调至中性,同时将发达市场高收益债下调至低配。在我们的基本情境中,短期收益率的跌幅超过长期收益率(即“牛市式陡峭化”情境),较长期投资级债券的表现应优于高收益债券。
机会型投资观点:我们仍然看涨英国国债(未对冲外汇风险)、美国国库抗通胀债券(TIPS)和美国短期高收益债。
关键图表
美联储对2026年12月减息预期中位数可能过于保守。我们预计美联储将进一步减息。
图. 17 当收益率曲线牛市式陡峭化时,投资级债券的表现通常优于高收益债


收益率曲线更陡峭对发达市场投资级债有利
我们预计美联储将在2025年底前进一步减息50个基点,并在未来12个月内总共减息100个基点,使联邦基金利率在2026年9月前降至3.25%。在此背景下,我们预期美国10年期国债在未来3个月内将在4-4.25%的区间内交易,未来12个月内将在3.75-4%的区间内交易。
总体而言,我们预期收益率曲线将更加陡峭,利率持续波动。市场预期美联储2026年将减息近三次,与美联储仅减息一次的预测形成鲜明对比,但我们认为,就业数据将使美联储最终更贴近市场预期。投资级债对利率的敏感度高于高收益债。随着利率下调,投资级债的表现应该会优于高收益债。这促使我们上调发达市场投资级债至中性,并下调发达市场高收益债至低配。我们对发达市场高收益债的低配,也符合我们透过股票而非高收益债承担更多风险敞口的偏好,因为在当前估值水平下,股票在看涨情境下比债券具有更大的潜在上涨空间。
我们继续看好5-7年期债券,并相信该期限债券能够在吸引收益率与收益率下降的潜在价格上升之间,带来最佳平衡,同时避免过度承受与非常长期限相关的通胀或财政风险。
超配新兴市场本币政府债
我们保持超配新兴市场本币政府债。除了提供实际(扣除通胀后)收益率高外,该资产类别非常适合仍在风险偏好的债券环境。美联储重启减息周期,为新兴市场央行放宽货币政策提供了更大的灵活性。我们对美元疲软的预期也利好这类债券。新兴市场本币政府债具有多元化优势,与主要发达市场债券具有低至中等的相关性。然而,我们承认新兴市场仍然容易受到市场波动和地缘政治不确定性的影响,美国需求疲软和关税上调给这些经济体带来了风险。
新兴市场美元政府债为核心持仓
尽管近期债券价格下降,但收益率溢价仍然偏低。这类资产类别对市场波动和地缘政治不确定性较为敏感。然而,美元疲软和美国利率下调,应会降低新兴市场经济体的偿债成本。此外,主要新兴市场国家的财政和经常账状况改善,亦减轻了发行离岸债券的需求。
发达市场投资级政府债为核心持仓
主要发达国家的央行预计将进一步减息(美国减息次数较多,欧洲次数较少,但预计日本将加息)。这将支持子资产类别,并帮助降低短期收益率,而受财政和通胀担忧影响,长期收益率可能维持高位。政府债对利率波动仍非常敏感。
发达市场投资级公司债为核心持仓
我们将发达市场投资级公司债从低配上调至中性(核心持仓)。流入投资级债券的资金一直很强劲,尤其是5-7年期债券,因为美联储重启减息,投资者热衷于锁定相对较高的收益率。对债券收益率下降相对敏感,预计将对回报产生正面影响,但与历史平均水平相比,收益率溢价偏低将限制其表现。这导致我们对该子资产类别持中性配置。
亚洲美元债为核心持仓
亚洲新兴市场仍容易受到美国关税风险的影响。与其他市场一样,亚洲债券的估值目前很高。然而,我们认为,强劲的外部平衡、灵活的货币政策和强劲的再融资能力支持了较高的估值。亚洲美元债的国内需求依然强劲,这可以从亚洲地区对新发行债券的高配置中看出。
低配发达市场高收益公司债
我们低配发达市场高收益公司债。收益率溢价较低,各行业板块之间的差异较大,使得该子资产类别难以超越其他主要债券资产类别。
机会型看涨观点:美国短期高收益债
我们偏好透过对美国短期高收益债的机会型看涨观点来布局高收益债券。这些债券的绝对收益率吸引,且由于期限较短,预期违约率相对较低。历史表现也表明,其风险调整后回报率将比更广泛的资产类别更具吸引力。
机会型看涨观点:美国国库抗通胀债券
由于市场通胀预期仍在区间波动,我们认为增持抗通胀债券(TIPS)颇具吸引力。在财政忧虑、关税驱动的通胀以及地缘政治风险加剧导致的商品通胀等因素的影响下,抗通胀债券能够抵御长期通胀的上行风险。
机会型看涨观点:英国国债(金边债券,未对冲外汇风险)
与其他发达市场政府债相比,我们看好英国国债名义收益率调整带来的机遇。英国劳动市场数据持续走弱,可能导致薪资增长放缓,并加剧通胀放缓的压力。
尽管短期内通胀预期可能仍维持高位,但收紧的金融环境应会抑制经济增长和通胀。这些因素可能促使英国央行在未来6-12个月内进一步减息,尤其是如果即将公布的预算法案导致财政政策收紧的情况下。
股票 – 一瞥
|
|
||||
|
|
||||
我们的观点
我们维持超配全球股票。我们将美国股票上调至超配,因为人工智能相关投资和宽松货币政策带来持续的盈利势头,有助于美国经济实现软着陆。在高估值和季节性的推动下,短期内任何整固均带来有吸引力的机会。
由于美国关税风险已反映在价格中,我们维持超配亚洲(除日本)股票的配置。在该地区,我们超配中国股票,财政支持和国内人工智能发展成为关键促成因素。印度股票是核心持仓,最近当局简化监管(实际为削减商品及服务税)为增长提供了助力。
我们对日本股票持中性配置,获益于公司管治持续改善,不过即将举行的自民党党魁选举带来不确定性,构成短期风险。 由于政治和财政状况更加不明朗,我们将欧洲(除英国)下调至低配。由于英国市场的增长型行业比重较低,对英国股票的配置也维持低配。
关键图表
由人工智能驱动的盈利提振了美国和亚洲(除日本)股票

图. 18 美国和亚洲(除日本)股票的12个月预测盈利增长领先其他地区;美国股票在减息周期中保持韧性


美国股票 – 超配
我们将美国股票上调至超配。尽管过高估值和季节性可能引发短期回调,但增长型行业股票的强劲盈利前景可能支持未来6-12个月股价延续上行趋势。我们的软着陆情境预期及可控的通胀风险表明,美联储仍有进一步减息以支持经济增长的空间。尽管估值持续重新评级,但我们认为美联储减息将为美国股票上涨提供新的动力。过去40年,美联储有12次在股市距离历史高位不到1%的时候减息。在所有的情况下,美国股票在随后的12个月内均出现上涨。
图. 19 美联储在股市接近历史高位时减息,以往曾带动股票进一步上涨

超配亚洲(除日本)股票
我们超配亚洲(除日本)股票。亚洲货币兑美元走强将推动该地区股市上涨,预计这将降低投入成本并提高国内企业盈利。贸易紧张局势缓和以及估值仍然合理是主要利好因素。
在亚洲,我们维持超配中国股票。尽管8月经济数据乏善可陈,但下个月政治局会议可能出台的财政刺激可能支持盈利增长预期。未来12个月每股盈利增长预测为11%,也优于主要发达市场。在中国市场,相较在岸股票,我们超配离岸股票。增长型行业在中国离岸股票中的权重更高,我们认为,由于其估值比美国股票低,因此具备上行潜力。此外,中国政府有可能对在岸市场采取降温措施,不过我们注意到经市值调整后的保证金融资仍未达到令人警惕的水平。
我们将韩国股票下调至核心持仓。尽管企业改革举措仍是利好因素,但KOSPI年初至今上涨超过40%。估值不再有吸引力,明晟韩国指数12个月预测市盈率为11倍,与历史平均水平一致。我们认为,中国台湾股票应为核心配置。尽管人工智能基建持续发展,但整体盈利预期为负面。
图. 20 按市值调整后,保证金融资交易余额仍未到令人忧虑的水平

印度为我们的核心配置。强劲的结构性因素不变,削减所得税和GST等财政措施可能有利于企业利润。经过2025年的整固之后,市场不再那么昂贵;以美元计算,印度市场下跌1%,相较之下,亚洲(除日本)股票的年初至今回报率超过25%。尽管如此,美国对印度出口产品征收50%的关税,远高于亚洲其他地区,表明关税风险仍然存在。我们看好中型股,因为它们在更合理的估值下拥有强劲的增长潜力。
我们低配东盟股票,因为每股盈利势头和货币前景疲软。市盈增长率为2.6倍,也明显高于整体亚洲(除日本)地区的1.2倍。
日本股票 – 核心持仓
日本股票仍为核心持仓。公司治理改革仍是促成因素,而经济弹性和再通胀环境应继续支持国内周期性行业的增长。日本领导人选举是短期风险。鉴于日本股票的海外盈利规模,日本央行进一步加息导致日圆走强也可能抑制盈利预测。
欧洲(除英国)股票 – 低配
我们将欧洲(除英国)股票下调至低配。我们认为该地区的市场难以超越亚洲(除日本)和美国。经济增长预测依然疲软,因为贸易关税和地缘政治紧张局势的风险继续若隐若现。估值偏高,明晟欧洲(除英国)指数的12个月预测市盈率较长期均值高了1个标准差左右。
英国股票 – 低配
我们低配英国股票。其防守性的股票构成可能表现逊于更加增长导向的地区,如亚洲(除日本)和美国。资金流入放缓和充满挑战的宏观环境可能在未来6-12个月抑制投资者情绪。
股票机会型投资观点
|
在回调时增持美国科技股、黄金矿业股
- 在市场回落5%*之后,我们将开启对美国科技业的机会型投资观点。一些股市持仓的指标看似过高,这可能带来整固和买入机会。我们看好该行业,因为人工智能支出刺激盈利增长。大型项目支持半导体行业和云端服务供应商。
- 同样地,在市场回落5%*之后,我们将开启对黄金矿业股的机会型投资观点。基于结构性的央行购买和交易所买卖基金的资金流入,我们看涨金价。与此同时,黄金矿业股享有更高的利润率和激增的自由现金流,这些现金流目前用来支持具吸引力的股票回购。
- 由于美联储开始减息周期,可能影响银行的利息收益,故在市场出现波动之前,我们对美国主要银行股获利了结,该领域自2024年8月1日以来上涨了61.9%。
图. 21 机会型投资观点

现时看涨观点
欧洲工业股:随着欧洲弥补多年来的投资不足,我们继续看到基建和国防支出促成因素将带来增长。德国起到带头作用,而其他国家可能面临更多的预算限制。然而,我们认为地缘政治压力将维持这一持续多年的财政助力,这将支持航天和国防、电气设备、机械和建筑行业,这些行业构成了工业部门的主体。欧洲经济急剧放缓是一项风险。
中国非金融国企高息股:其业务主要以本土为主,较少受到贸易争端影响,且更多获益于政府刺激措施。我们认为,股息收益的稳定性对投资者有吸引力,而非金融国企较少受到低迷房地产行业的影响。刺激力度弱于预期是一项风险。
恒生科技指数:由于盈利前景和运营环境在明年会有所改善,我们预计估值的重新评级将会持续。决策者将继续推动人工智能的采用和科技发展,而主要的科技平台正在大力投资,并在盈利化和效率提升方面取得了一定成果。不利的监管变化是一项风险。
行业观点:仍然乐观
我们继续看好增长股,在人工智能投资和软件开发的支持下,在美国、欧洲和中国超配科技股。在美国,我们将金融股下调至中性,同时将健康护理股上调至超配。健康护理是今年美国表现最差的行业,但由于估值折让看似吸引,我们预计该行业将出现企稳迹象。我们将房地产股上调至中性,因为较低的利率是利好因素;同时,我们将必需消费品下调至低配,因为我们预计更高的成本和关税将拖累利润率。在欧洲,我们维持超配金融股,将其视为价值型投资,我们也将能源股上调至中性,因其价值正在随着股息收益率上升而显现。在中国,我们继续投资于改善的消费和人工智能采用,并看好科技、通信和非必需消费品行业。这些行业的公司拥有雄厚的资产负债表,产生强劲的现金流,并在需求强劲的情况下大力投资于人工智能基建。
图. 22 我们按地区划分的行业观点

外汇 – 一瞥
|
我们的观点
由于越来越多的证据显示劳动力市场疲软,我们预计美元在未来3个月或偏弱,将美元指数(DXY)推至96.5。我们预计美联储将在年底前减息50个基点,可能会先于其他各主要央行减息,对比其他主要经济体缩小利差对美元不利。加权利差自年初以来迅速下降,目前低于5年平均水平。我们还预计美元将对差过预期的美国经济数据特别敏感。
我们预计美元将持续走弱,美元指数在未来6-12个月内可能跌至95。美国进口价格(不含关税)仍小幅下降,这表明美国进口商承担了大部分额外的关税成本。我们预计美联储未来12个月将累计减息100个基点,这支持了美国软着陆。与此同时,过去几年推动美元走强的结构性因素(包括美国例外论、高实际利率和避险资金流动)正在消退。我们认为,风险包括通胀再次飙升、联储局鹰派政策或地缘政治冲击可能重新点燃美元需求。
关键图表
图. 23 美元指数(DXY)跟随利差下跌;我们预计此趋势将持续

图. 25 货币波动率大致低于5年平均水平

图. 24 美联储的减息幅度可能超过其他央行

图. 26 利差预示美元兑日圆或进一步下跌

图. 27 货币预测与驱动因素概述

黄金、原油一瞥
|
|
||||
关键我们的观点
我们将3个月及12个月的黄金目标价分别上调至每盎司3,850美元及4,100美元。
我们预计纽约期油价格将维持在每桶65美元左右的区间。我们仍然预计供应过剩将成为主导因素。这应会限制因潜在地缘政治风险而引发的价格短期反弹。
关键图表
图. 28 经通胀调整后的金价现已达到现代历史最高水平

图. 30 美联储减息将与印度和中国珠宝需求的季节性增长同步

图. 29 美联储开始宽松周期往往会支持金价上升

图. 31 今年石油市场可能仍然过剩,从而抑制油价

黄金展望:我们对黄金持乐观态度,预计金价将维持“更高更长”的走势。支持因素包括:1)美联储重启减息,2)印度及中国的季节性珠宝需求,以及3)美国政策与地缘政治忧虑的背景。仓位过度扩张增加了短期风险,但我们预计回调将引发“逢低买入”的需求,价格最终在未来12个月内超过每盎司4,000美元。
石油展望:我们预计,纽约期油价格在未来6至12个月内将维持在每桶65美元左右的区间波动。供应过剩意味着短期内的波动(例如由地缘政治引发)可能会迅速受到抑制。市场情绪略显看跌,越来越多的预测低于60美元。
量化观点:长期及短期指标均支持股票
|
|
||||
概述
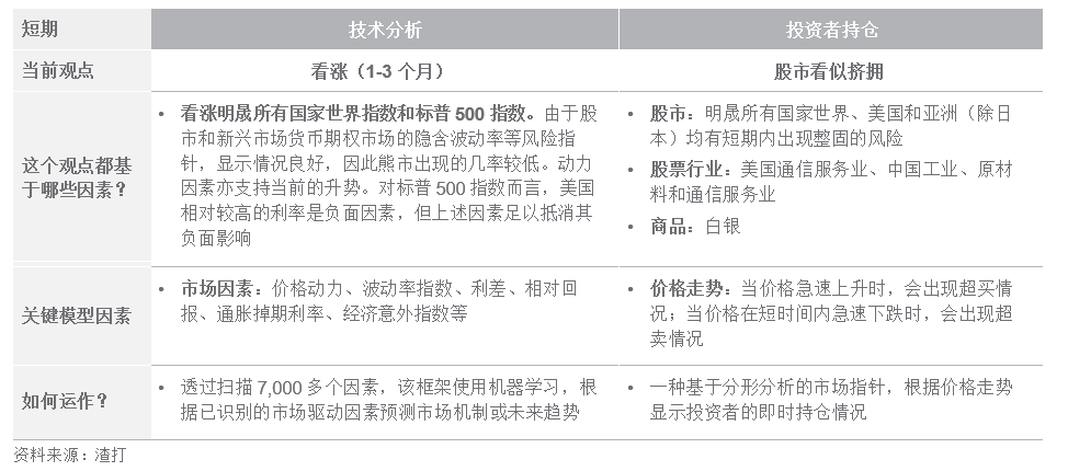
长期及短期指标均看涨风险资产。
长期:我们的股债模型继续看好股票而非债券。自我们在7月展望中对股票持超配观点以来,该模型已产生6.4%的绝对回报率,表现较60/40股票高出1.4%。在我们最新的更新中,该模型已调整,将股票的超配配置降低,因为发达市场的估值开始显得昂贵。基本面仍然强劲支持股市,最新的供应管理协会新订单数据预示着经济信心的复苏。市场广度因素亦表现稳健,因为全球市场在当前股市涨势中参与度较高。
短期:我们的新市场模型看涨标普500指数和明晟所有国家世界指数,因为动力信号看涨,股票和新兴市场货币期权隐含波动率等风险指标仍处于低位。8月推出的模型,扫描了7,000多个因素,以确定股市机制的长期驱动因素,并通过机器学习算法预测这些机制。自我们8月发布该模型以来,标普500指数的看涨观点上升了3.7%,而熊市的最新预估几率仍然很低,只有1.1%。明晟所有国家世界指数模型与之相似,熊市的预估几率仅为0.8%。
但在近期强劲上涨之后,股市可能面临短期整固的风险。我们的市场多元化指针显示,投资者在全球股市的持仓看似愈发挤拥。然而,鉴于我们短期和长期量化模型都发出了支持信号,深度回调的可能性不大。美国通信服务业以及中国原材料和通信服务业目前已被标示。
关键图表
我们的股债模型超配股票,因为模型得分为3分(满分5分)。基本面和技术面均看涨股票。
图. 32 股债轮动模型自2023年2月成立以来的分数明细

我们的新市场模型对标普500指数是看涨的,因为股市和新兴市场货币的波动性较低,而动力动态是正面的。
图. 33 我们的技术模型转为看涨标普500指数

图. 34 长期和短期量化模型均看涨风险资产
以下长期模型的一般时间为3–6个月,而短期模型为1–3个月


表现回顾
基础:资产配置概要

基础+:资产配置概要

市场表现概要*

我们的重要预测和关键事件


未来数十年管理财富的方法今日、明日和未来


注释
1. 第5页的图表仅展示均衡风险的资产配置 — 不同风险状况可能产生显著不同的资产配置结果。第5页仅作示范与参考之用,并不构成投资建议、要约、推荐或招揽。此等配置并未考虑特定人士或特定类别人士的具体投资目标、需要或风险承受能力,以及并非为任何特定人士或特定类别人士而编制。
2. 或有可转换证券为复杂的金融工具,并非适合或适宜所有投资者的投资。本文件并非要约出售或邀请买入当中任何证券或任何实益权益。或有可转换证券不拟售予及不应售予欧洲经济区(EEA)的零售客户(各自定义见英国金融市场行为监管局于2015年6月刊发的Policy Statement on the Restrictions on the Retail Distribution of Regulatory Capital Instruments (Feedback to CP14/23 and Final Rules)(“政策声明”),并连同Product Intervention (Contingent Convertible Instruments and Mutual Society Shares) Instrument 2015)(“工具”,与政策声明统称为永久营销限制(Permanent Marketing Restrictions))一并阅读),但在不会引致违反永久营销限制的情况下则除外。
披露
本文件内容保密,也仅限指定人士阅览。如果阁下并非本文件的指定收件人,请销毁全部副本并立即通知发件人。本文件仅供一般参考,受渣打网站的监管披露下相关免责声明所约束。本文件并非且不构成针对任何证券或其他金融工具订立任何交易或采纳任何对冲、交易或投资策略的研究材料、独立研究、要约、推荐或招揽行为。本文件仅用作一般评估,并未考虑任何特定人士或特定类别人士的具体投资目标、财务状况或特定需求等,亦非专为任何特定人士或特定类别人士拟备。阁下不应依赖本文件的任何内容作出任何投资决定。在作出任何投资之前,阁下应该仔细阅读相关发行文件并征询独立的法律、税收及监管意见,特别是我们建议阁下务须在承诺购买投资产品之前,考虑本身的具体投资目标、财务状况或特定需求,就投资产品的适合性征询意见。意见、预测和估计仅为渣打发表本文件时的意见、预测和估计,渣打可修改而毋须另行通知。过往表现并非未来绩效的指标,渣打银行并无对未来表现作出任何陈述或保证。投资价值及其收益可升可跌,阁下可能无法收回原始投资的金额。阁下不一定能赚取利润,可能会蒙受损失。本文件对利率、汇率或价格的未来可能变动或者未来可能发生的事件的任何预测仅为参考意见,并不代表利率、汇率或价格的未来实际变动或未来实际发生的事件(视属何情况而定)的指标。未经渣打集团(定义如下)明确的书面同意,本文件不得转发或以其他方式提供予任何其他人士。渣打银行根据《1853年皇家特许令》(参考编号ZC18)在英格兰以有限责任形式注册成立,主要办事处位于英格兰,地址为1 Basinghall Avenue, London, EC2V 5DD。渣打银行获审慎监管局(Prudential Regulation Authority)认可,并受金融市场行为监管局(Financial Conduct Authority)和审慎监管局监管。渣打银行的最终母公司渣打集团有限公司(Standard Chartered PLC)连同其附属公司及关联公司(包括每间分行或代表办事处)组成渣打集团。渣打私人银行乃渣打辖下私人银行部门。渣打集团内各法律实体及关联公司(各为“渣打集团实体”)可根据当地监管要求在全球开展各种私人银行业务。并非全部产品及服务都由渣打集团内的所有分行、附属公司及关联公司提供。部分渣打集团实体仅担任渣打私人银行的代表,不可提供产品和服务或向客户给予意见。
版权所有©2025,Accounting Research & Analytics,LLC d/b/a CFRA(及其附属公司,如适用)。除非事先得到CFRA的书面许可,否则不得以任何形式复制CFRA提供的内容。CFRA的内容不是投资建议,引用或观察CFRA SERVICES提供的证券或投资并不构成购买、出售或持有此等投资或证券或作出任何其他投资决定的建议。CFRA的内容包含CFRA根据其相信可靠的公开信息提出的意见,此意见可随时更改,不另行通知。此分析内容尚未提交给美国证券交易委员会或任何其他监管机构,也未获得其批准。虽然CFRA在编制此分析内容时以应有的谨慎行事,但CFRA、其第三方供应商及所有相关实体明确拒绝并否认所有明示或暗示的保证,包括但不限于在法律允许的范围内,对适销性或适用于特定目的或使用的保证,对此信息的准确性、完整性或有用性的保证,并对依赖此信息进行投资或其他目的的后果不承担责任。未经CFRA事先书面许可,CFRA提供的任何内容(包括评级、与信用相关的分析和数据、估值、模型、软件或其他应用程序或其输出)或其任何部分均不得以任何形式、以任何方式进行修改、反向设计、复制或分发,或储存在数据库或检索系统内,不得将此等内容用于任何非法或未经授权的目的。CFRA和任何第三方供应商及其董事、高级职员、股东、雇员或代理人均不保证此等内容的准确性、完整性、及时性或可用性。在任何情况下,CFRA、其关联公司或其第三方供应商均不对订阅者、订阅者的客户或其他人因使用CFRA内容所产生的任何直接、间接、特殊或相应损害、成本、费用、法律费用或损失(包括收益损失或利润损失和机会成本)承担责任。
市场滥用法规声明
渣打集团内各分行、附属公司及关联公司可根据当地监管要求在全球开展银行业务。意见可能包含直接“买入”、“卖出”、“持有”或其他意见。上述意见的投资期取决于当前市况,而且没有限定更新意见的次数。本意见并非独立于渣打集团本身的交易策略或部署。渣打集团及/或其关联公司或其各自人员、董事、员工福利计划或员工,包括参与拟备或发行本文件的人士,可于任何时候,在适用法律及/或法规许可的范围内,买卖本文件提述的任何证券或金融工具,或在任何该等证券或相关投资中有重大利益。因此,渣打集团可能且阁下应假设渣打银行在本文件所提述的一项或多项金融工具中有重大利益。请参阅渣打网站的监管披露部分,以了解更详细的披露,包括过去12个月的意见/建议、利益冲突及免责声明。相关策略师可能拥有本公司/发行人的债务或股票证券的财务权益。所有相关策略师均获新加坡金融管理局或香港金融管理局发牌提供投资建议。未经渣打集团明确的书面同意,本文件不得转发或以其他方式提供予任何其他人士。
可持续投资
任何使用或提及的ESG数据均由晨星、Sustainalytics、明晟或彭博提供。详情请参阅:1)晨星网站的可持续投资部分;2)Sustainalytics网站的ESG风险评级部分;3)明晟网站的ESG业务参与筛选研究(ESG Business Involvement Screening Research)部分,以及4)彭博的绿色、社会及可持续债券指南。ESG数据以发表当日所提供的数据为基础,仅供参考,并不保证其完整、及时、准确或适合特定目的,并且可能会有更改。可持续投资:这是指晨星归类为“ESG意向投资 – 整体”的基金。可持续投资基金在其发售章程和监管存盘中已明确表示,它们或将ESG因素纳入投资流程,或以环境、性别多元化、低碳、可再生能源、水务或社区发展为主题重点。就股票而言,它是指由Sustainalytics ESG风险评级为低/可忽略的公司所发行的股份/股额。就债券而言,它是指由Sustainalytics ESG风险评级为低/可忽略的发行人所发行的债务工具,以及/或那些经彭博核证的绿色、社会、可持续债券。就结构性产品而言,它是指具有可持续金融框架(符合渣打绿色与可持续产品框架)的发行人所发行的产品,其相关资产属于可持续投资领域的一部分或由渣打可持续金融管治委员会(Sustainable Finance Governance Committee)另行批准。Sustainalytics所显示的ESG风险评级是真实的,并不是该产品在任何特定分类系统或框架下被分类或销售为“绿色”、“可持续”或类似产品的指针。
国家/市场独有的披露
巴林:本文件由渣打银行巴林分行在巴林分发,其地址为巴林王国麦纳麦邮政信箱29号(P.O. 29, Manama, Kingdom of Bahrain),是渣打银行的分行,并获巴林央行发牌为传统零售银行。博茨瓦纳:本文件由渣打银行博茨瓦纳有限公司在博茨瓦纳分发,并归属该单位。该公司是根据《银行法》第46.04章第6条获发牌的金融机构,并在博茨瓦纳股票交易所上市。文莱:本文件由渣打银行(文莱分行)(注册编号RFC/61)及Standard Chartered Securities (B) Sdn Bhd (注册编号RC20001003)在文莱分发,并归属该等单位。渣打银行根据《1853年皇家特许令》(参考编号ZC18)在英格兰以有限责任形式注册成立。Standard Chartered Securities (B) Sdn Bhd是向Registry of Companies注册的有限责任公司(注册编号RC20001003),获文莱央行颁发牌照,成为资本市场服务牌照持有人,牌照号码为BDCB/R/CMU/S3-CL,并获准透过伊斯兰窗口(Islamic window)进行伊斯兰投资业务。中国内地:本文件由渣打银行(中国)有限公司在中国分发,并归属该单位。该公司主要受国家金融监督管理总局、国家外汇管理局和中国人民银行监管。香港:在香港,本文件由渣打集团有限公司的附属公司渣打银行(香港)有限公司(“渣打香港”)分发,但对期货合约交易的建议或促成期货合约交易决定的任何部分除外。渣打香港的注册地址是香港中环德辅道中4-4A号渣打银行大厦32楼,受香港金融管理局监管,向证券及期货事务监察委员会(“证监会”)注册,并根据《证券及期货条例》(第571章)从事第1类(证券交易)、第4类(就证券提供意见)、第6类(就机构融资提供意见)和第9类(提供资产管理)受监管活动(中央编号:AJI614)。本文件的内容未经香港任何监管机构审核,阁下须就本文件所载任何要约谨慎行事。如阁下对本文件的任何内容有疑问,应获取独立专业意见。本文件载有的任何产品不可于任何时候、凭借任何文件在香港提出要约或出售,惟向《证券及期货条例》及根据该条例制订的任何规则所界定的“专业投资者”提出要约或出售除外。此外,无论在香港或其他地方,本文件均不得为发行之目的发行或管有,同时不得向任何人士出售任何权益,除非该名人士是在香港以外,或属于《证券及期货条例》及根据该条例制订的任何规则所界定的“专业投资者”,或该条例准许的其他人士。在香港,渣打私人银行乃渣打香港辖下私人银行部门,而渣打香港则是渣打集团有限公司(Standard Chartered PLC)的附属公司。加纳:渣打银行加纳有限公司(Standard Chartered Bank Ghana Limited)概不负责,亦不会承担阁下因使用这些文件而直接或间接产生的任何损失或损害(包括特殊、附带或相应的损失或损害)。过往表现并非未来绩效的指标,本行并无对未来表现作出任何陈述或保证。阁下应就某项投资是否适合自己向财务顾问征询意见,并在考虑有关因素后才承诺作出投资。如果阁下不欲收取更新信息,请电邮至feedback.ghana@sc.com。请勿回复此电邮。阁下如有任何疑问或欲查询服务事宜,请致电0302610750联络我们的优先理财中心。阁下切勿把任何机密及/或重要资料电邮至渣打,渣打不会对任何透过电邮传递的资料的安全性或准确性作出陈述或保证。对于阁下因决定使用电邮与本行沟通而蒙受的任何损失或损害,渣打概不承担任何责任。印度:渣打以互惠基金分销商及任何其他第三方的金融产品推荐人的身份在印度分发本文件。渣打不会提供《印度证券交易委员会2013年(投资顾问)规则》或其他规则所界定的任何“投资建议”。渣打提供相关证券业务的服务/产品并非针对任何人士,即法律禁止未通过注册要求而在该司法管辖区招揽证券业务及/或禁止使用本文件所载任何资料的任何司法管辖区的居民。印尼:本文件由渣打银行(印尼分行)在印尼分发。该公司是获Otoritas Jasa Keuangan(Financial Service Authority)和印尼银行发牌及监管的金融机构。泽西岛:在泽西岛,渣打私人银行是渣打银行泽西岛分行的注册商业名称。渣打银行泽西岛分行受泽西岛金融服务监察委员会(Jersey Financial Services Commission)监管。渣打银行的最新经审核账目可于其泽西岛主要营业地点索取:PO Box 80, 15 Castle Street, St Helier, Jersey JE4 8PT。渣打银行根据《1853年皇家特许令》(参考编号ZC18)在英格兰以有限责任形式注册成立,公司的主要办事处位于英格兰,地址为1 Basinghall Avenue, London, EC2V 5DD。渣打银行获英国审慎监管局(Prudential Regulation Authority)认可,并受金融市场行为监管局(Financial Conduct Authority)和审慎监管局监管。渣打银行泽西岛分行亦是获南非共和国金融业行为监管局(Financial Sector Conduct Authority of the Republic of South Africa)发牌的认可金融服务提供商,牌照号码为44946。泽西岛并非英国本土一部分,与渣打银行泽西岛分行及英国境外其他渣打集团实体进行的所有业务均不受英国法律下提供的部分或任何投资者保障及补偿计划的保障。肯尼亚:本文件由渣打银行肯尼亚有限公司在肯尼亚分发,并归属该单位。投资产品和服务由渣打投资服务有限公司分发。渣打投资服务有限公司是肯尼亚资本市场管理局发牌作为基金管理人的渣打银行肯尼亚有限公司的全资附属公司。渣打银行肯尼亚有限公司由肯尼亚中央银行(Central Bank of Kenya)监管。马来西亚:本文件由马来西亚渣打银行(Standard Chartered Bank Malaysia Berhad或简称SCBMB)在马来西亚分发。马来西亚的收件人应就本文件所引致或与本文件有关连的任何事宜联络SCBMB。本文件未经马来西亚证券事务监察委员会(Securities Commission Malaysia)审核。马来西亚证券事务监察委员会对产品的登记、注册、提交或批准,并不构成或表示对该产品、服务或促销活动的推荐或认可。投资产品并非存款,也不是SCBMB或任何关联公司或附属公司、马来西亚存款保险机构(Perbadanan Insurans Deposit Malaysia)、任何政府或保险机构的责任,不受其担保和保护。投资产品存在投资风险,包括可能损失投资本金。SCBMB明确表示,对于因市场状况导致投资产品的财务损失而直接或间接产生的任何损失(包括特殊、附带或相应的损失或损害)不会承担任何责任。尼日利亚:本文件由渣打银行尼日利亚有限公司(渣打尼日利亚)分发,此乃获尼日利亚央行妥为发牌及监管的银行。渣打尼日利亚对阁下因使用这些文件而直接或间接产生的任何损失或损害(包括特殊、附带或相应的损失或损害)概不负责。阁下应就某项投资是否适合自己向财务顾问征询意见,并在考虑有关因素后才承诺作出投资。如果阁下不欲收取更新信息,请电邮至clientcare.ng@sc.com要求从我们的电邮发送名单中移除。请勿回复此电邮。阁下如有任何疑问或欲查询服务事宜,请致电02 012772514联络我们的优先理财中心。对于阁下因决定将任何机密及/或重要资料电邮至渣打而蒙受的任何损失或损害,渣打尼日利亚概不承担任何责任。渣打尼日利亚不会对任何透过电邮传递的资料的安全性或准确性作出陈述或保证。巴基斯坦:本文件由渣打银行(巴基斯坦)有限公司在巴基斯坦分发,并归属于该单位,此公司的注册地址为PO Box 5556, I.I Chundrigar Road Karachi,为依据《1962年银行公司法》向巴基斯坦国家银行注册的银行公司,同时还获巴基斯坦证券交易委员会发牌为证券顾问。渣打银行(巴基斯坦)有限公司担任互惠基金的分销商及其他第三方金融产品的推荐人。新加坡:本文件由渣打银行(新加坡)有限公司(注册编号201224747C/ GST Group Registration No. MR-8500053-0, “SCBSL”)在新加坡分发,并归属于该单位。新加坡的收件人应就本文件所引致或与本文件有关连的任何事宜联络渣打银行(新加坡)有限公司。渣打银行(新加坡)有限公司是渣打银行的间接全资附属公司,根据1970年《新加坡银行法》获发牌在新加坡经营银行业务。渣打私人银行是渣打银行(新加坡)有限公司的私人银行部门。有关本文件提及的任何证券或以证券为基础的衍生工具合约,本文件与本发行人文件应被视为资料备忘录(定义见2001年《证券及期货法》第275条)。本文件旨在分发给《证券及期货法》第4A(1)(a)条所界定的认可投资者,或购买该等证券或以证券为基础的衍生工具合约的条件是只能以不低于200,000新加坡元(或等值外币)支付每宗交易。此外,就提及的任何证券或以证券为基础的衍生工具合约而言,本文件及发行人文件未曾根据《证券及期货法》于新加坡金融管理局注册为发售章程。因此,本文件及关于产品的要约或出售、认购或购买邀请的任何其他文件或材料均不得直接或间接传阅或分发,产品亦不得直接或间接向其他人士要约或出售,或成为认购或购买邀请的对象,惟不包括根据《证券及期货法》第275(1)条的相关人士,或(ii)根据《证券及期货法》第275(1A)条并符合《证券及期货法》第275条指明条件的任何人士,或根据《证券及期货法》的任何其他适用条文及符合当中指明条件的其他人士。就本文件所述的任何集体投资计划而言,本文件仅供一般参考,并非要约文件或发售章程(定义见《证券及期货法》)。本文件不是亦不拟是(i)要约或购买或出售任何资本市场产品的招揽要约;或(ii)任何资本市场产品的要约广告或拟作出的要约。存款保险计划:非银行存款人的新加坡元存款由新加坡存款保险公司投保,依据法律每位计划成员每位存款人的投保金额上限为100,000新加坡元。外币存款、双货币投资、结构性存款及其他投资产品均不予投保。此广告未经新加坡金融管理局审核。台湾:渣打集团实体或台湾渣打国际商业银行可能涉及此文件所提及的金融工具或其他相关的金融工具。此文件之作者可能已经与渣打或台湾渣打国际商业银行的其他员工、代理机构讨论过此文件所涉及的信息,作者及上述渣打或台湾渣打国际商业银行的员工可能已经针对涉及信息实行相关动作(包括针对此文件所提及的信息与渣打或台湾渣打国际商业银行之客户作沟通)。此文件所载的意见可能会改变,或者与渣打或台湾渣打国际商业银行的员工的意见不同。渣打或台湾渣打国际商业银行不会就上述意见的任何改变或不同发出任何通知。此文件可能涵盖渣打或台湾渣打国际商业银行欲寻求多次业务往来的公司,以及金融工具发行商。因此,投资者应了解此文件信息可能会因渣打或台湾渣打国际商业银行的利益冲突而反映特定目的。渣打或台湾渣打国际商业银行与其员工(包括已经与作者商讨过的有关员工)或客户可能对此文件所提及的产品或相关金融工具、或相关衍生工具金融商品有利益关系,亦可能透过不同的价格、不同的市场条件获得部分投资部位,亦有可能与其利益不同或是相反。潜在影响包括交易、投资、以代理机构行事等造市者相关活动,或就此文件提述的任何产品从事金融或顾问服务。阿联酋:迪拜国际金融中心–渣打银行根据《1853年皇家特许令》(参考编号ZC18)在英格兰以有限责任形式注册成立,公司的主要办事处位于英格兰,地址为1 Basinghall Avenue, London, EC2V 5DD。渣打银行获英国审慎监管局(Prudential Regulation Authority)认可,并受金融市场行为监管局(Financial Conduct Authority)和审慎监管局监管。渣打银行迪拜国际金融中心分行为渣打银行的分支机构,办事处位于迪拜国际金融中心(地址为Building 1, Gate Precinct, P.O. Box 999, Dubai, UAE),受迪拜金融服务管理局(Dubai Financial Services Authority)监管。本文件仅供迪拜金融服务管理局规则手册(DFSA Rulebook)所界定的专业客户使用,并不以该手册所界定的零售客户为对象。在迪拜国际金融中心,我们获授权仅可向符合专业客户及市场对手方资格的客户而非零售客户提供金融服务。阁下身为专业客户,不会获得零售客户享有的较高程度的保障及补偿权利。如果阁下行使归类为零售客户的权利,我们将未能向阁下提供金融服务与产品,原因是我们没有持有从事这些活动所需的牌照。就伊斯兰交易而言,我们在本行的Shariah Supervisory Committee的监督下行事。本行的Shariah Supervisory Committee的相关资料现已载于渣打银行网站的伊斯兰理财部分。就阿联酋居民而言 – 渣打阿联酋分行获阿联酋央行颁发牌照。该分行获证券与商品局发牌从事推广活动。依据阿联酋证券与商品局2008年第48/r号关乎金融咨询与金融分析决议所述的涵义范围,渣打阿联酋分行不在阿联酋或向阿联酋提供金融分析或咨询服务。乌干达:我们的投资产品与服务由获资本市场管理局发牌为投资顾问的渣打银行乌干达有限公司分发。英国:在英国,渣打银行获审慎监管局认可,并受金融市场行为监管局和审慎监管局监管。此文件已获得渣打银行批准,仅适用于根据英国《2000年金融服务及市场法令》(经2010年和2012年修订)第21 (2) (b)条的规定。渣打银行(以渣打私人银行之名营业)也根据南非的《2002年金融顾问及中介机构服务法》获认可为金融服务提供商(牌照号码45747)。这些材料并未按照旨在促进投资研究独立性的英国法律要求拟备,且在发布投资研究前不受任何禁止交易的约束。越南:本文件由渣打银行(越南)有限公司在越南分发,并归属于该单位。此公司主要受越南国家银行监管。越南的收件人如对本文件的内容有任何疑问,应联络渣打银行(越南)有限公司。赞比亚:本文件由渣打银行赞比亚有限公司分发,该公司在赞比亚注册成立,并根据赞比亚法律《银行与金融服务法》第387章向赞比亚银行注册为商业银行及获颁发牌照。