2026 年 2 月 20 日
金融市场周报
美股有望追落后?
受科技行业拖累,今年美股表现落后于亚洲和欧洲。虽然软件等部分科技子行业可能继续因人工智能发展受压,但半导体和人工智能基建供应商等其他子行业仍是主要受惠者。
此外,美国经济活动扩张,企业盈利保持强劲,且通胀亦持续回落,均为周期性行业的升势提供支持。上述因素应有助美股追回相对全球市场的落后表现。
然而,除了美国最高法院可能对关税作出的裁决以及美伊紧张局势加剧等即将发生的事件风险之外,股市与行业的分化扩大,意味着多元化配置仍是关键。
此外,美元兑瑞郎跌穿关键支持位,使仅以瑞郎为融资货币的套利交易受压。我们认为,瑞郎进一步升值可能拖累此类策略的表现。
偏好亚洲(除日本)股票多于欧洲 – 盈利增长预测更加强劲
5-7年期英镑债券 – 收益率和通胀/财政风险之间的良好平衡
偏好多元化的外汇套利策略 – 美元兑瑞郎面临进一步下跌风险
本周图示:经济惊喜与强劲盈利
美国经济数据胜预期且企业盈利预期强劲,应有助缩小美股与全球其他股市的差距


资料来源:彭博、FactSet、渣打
主笔评论
策略概述:受科技行业拖累,今年美股表现落后于亚洲和欧洲。虽然软件等部分科技子行业可能继续因人工智能发展受压,但半导体和人工智能基建供应商等其他子行业仍是主要大型受惠者。此外,美国经济活动扩张,企业盈利保持强劲,且通胀亦持续回落,均为周期性行业的升势提供支持。上述因素应有助美股追回相对全球市场的落后表现。然而,除了美国最高法院可能对关税作出的裁决以及美伊紧张局势加剧等即将发生的风险事件外,股市与行业表现分化扩大,意味着多元化配置仍是关键。
此外,美元兑瑞郎跌穿关键支持位,使仅以瑞郎为融资货币的套利交易受压。我们认为,瑞郎进一步升值可能拖累此类策略的表现。
人工智能忧虑导致美股表现落后:今年美股基准指数几乎没有变化,明显落后于全球其他市场。日本和新兴市场,包括我们偏好的亚洲(除日本)市场,延续了去年的领先表现。欧洲亦紧随其后。美股表现落后,主要因为投资者从部分科技子行业,例如被视为最受人工智能发展冲击的软件服务,轮动至更具周期性的行业,例如工业、物料和能源。相对于欧洲、日本或新兴市场,科技相关行业在美股的权重较高,因此表现落后。
然而,受惠于人工智能革命的美国科技子行业,如半导体和人工智能基建供应商,仍录得强劲回报。最后一个因素亦解释了为何南韩与台湾这两个半导体领导市场,得以成为今年表现最佳的主要股市。
美国基本因素改善:尽管美股表现落后,但美国经济数据相对欧洲和亚洲持续带来更多惊喜。本周公布的数据显示,工业生产和核心资本货物订单均高于预期,新屋动工与建筑批则数据
回升。之前公布的1月新增职位数据亦高于预期。同时,除亚洲(除日本)市场外,美国企业盈利增长前景仍比其他主要股市强劲。事实上,在强劲企业指引的带动下,美国2026年盈利预测过去数周已获上调。
美国通胀继续降温:在经济增长扩张的同时,美国1月通胀继续放缓,整体通胀由12月的按年2.7%大幅下降至按年2.4%,核心通胀则放缓至按年2.5%,为2021年4月以来最低。除非中东冲突导致油价持续飙升,否则我们预计,随着关税影响消退及房屋通胀继续降温,通胀可望持续放缓。在11月中期选举前,负担能力仍是选民最关注的议题。如果最高法院推翻现有关税,总统特朗普可能会通过其他法规恢复部分关税,但我们预期,当局今年将推出更多措施以减低关税的影响,并降低商品价格。房屋及薪资通胀继续降温,或会带动服务业的通胀回落。
通胀放缓将支持联储局减息:联储局的最新议息纪要(在最新通胀数据公布前发布)显示,在通胀偏高的情况下,决策者对是否需要进一步减息意见分歧。然而,通胀持续放缓或令获提名为下任联储局主席的沃什(Warsh)在5月上任后,能够说服其他决策者年底前减息75个基点(货币市场目前预期今年减息57个基点,预计下次减息在6月或7月)。
美股追落后在即?我们预计经济活动范围扩张、通胀继续放缓以及联储局进一步减息,将提振美国公司的盈利前景,使美股今年能够追上全球市场表现。尽管科技行业依然是推动美国企业盈利的主要动力,但随着经济改善,其他行业有望收窄与科技业的差距。然而,在股市与行业表现分化加剧之际,多元化配置和聚焦于质素仍是关键。因此,在美国以外的地区,我们继续偏好亚洲(除日本)市场。
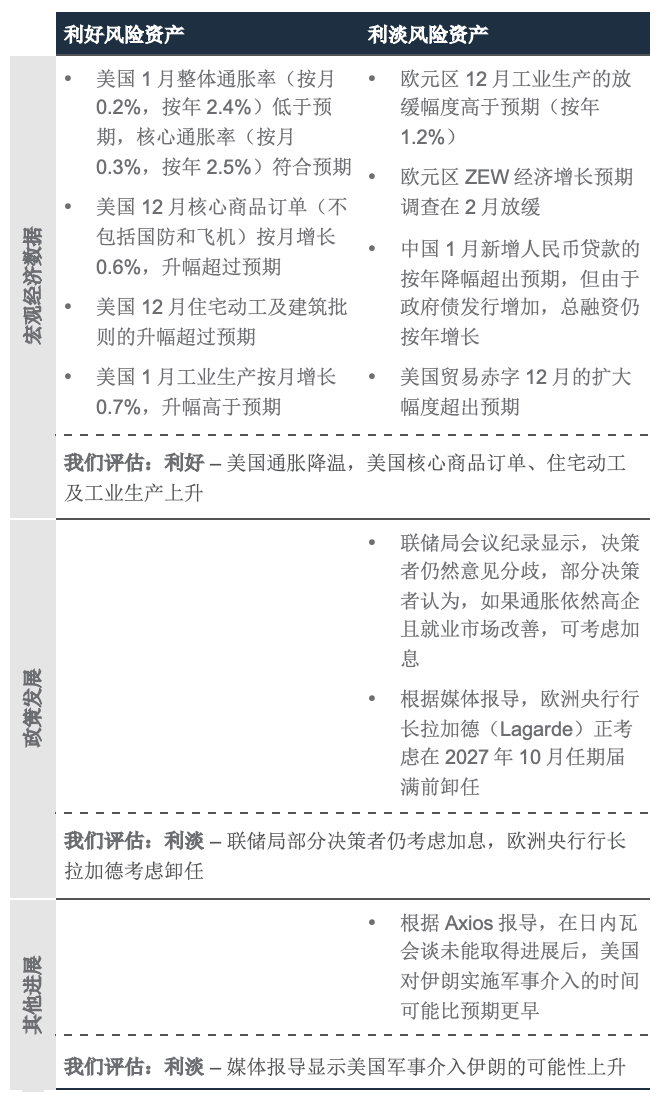
每周宏观因素平衡表
每週淨評估: 总体而言,我们认为过去一周的数据和政策对于风险资产的短期影响是中性的。
(+)利多因素: 美国通胀降温,美国商业活动改善
(-)利空因素: 欧元区及中国数据疲软;联储局内部意见分歧;伊朗局势欠明朗

美国1月通胀继续放缓,核心通胀率降至2021年以来的最低水平

美国经济活动继续扩张,其中资本品订单加速增长,工业生产超出预期

欧元区的经济前景依然低迷

客户最关心的问题
美国企业最近的业绩有哪些重点?
我们的观点:2026年美国企业的盈利预测仍然强劲,当中以科技行业最为突出。我们超配科技行业,但也偏好健康护理和公用行业的多元化配置。
理据:截至目前为止,标普500指数中已有超过70%的企业公布了2025年第四季业绩,其中大约四分之三的企业超越了盈利预期。2025年全年盈利增长预测已由2026年初的13.3%上调至14.3%,而由于2025年的基数较高,2026年盈利增长预测已由15.6%下调至14.7%。
预计科技行业将领跑盈利增长,2025年和2026年的增长预测均上调。然而,科技行业内部的表现出现了分化,因市场对人工智能颠覆的忧虑拖累了软件行业。虽然软件领域的部分价值机会开始浮现,但我们仍然偏好目前处于科技周期的半导体和互联网公司。此外,在人工智能颠覆和地缘政治风险的影响下,我们偏好分散配置其他美国行业。我们认为,美国健康护理行业受创新药物带动,提供了具防守性的盈利增长,同时,由于数据中心的快速建设促进了电力需求,公用事业也具备防守性的盈利增长潜力。
— 甘皓昕,CFA,投资策略师
美国科技行业的盈利预测仍然高于其他行业

鉴于欧洲和日本股票近期的优异表现,你对它们的前景有何看法?
我们的观点:我们预期未来6-12个月欧洲和日本股票将落后于全球股票。然而,我们认为在欧洲超配的健康护理、工业、金融和科技行业蕴藏着投资机会。亚洲(除日本)市场仍然是我们偏好的美国以外市场。
理据:近期美国以外股票表现优异,与美元走弱同时发生,符合历史趋势:美元疲弱通常有利于美国以外资产。我们预计美元将持续疲软,但进一步下行的空间可能有限。我们认为在未来6-12个月,盈利增长将取而代之,成为推动股市表现的主要动力。因此,我们偏好亚洲(除日本)和美国市场,预计2026年盈利增长分别为32%和15%;而日本和欧洲(除英国)盈利增长相对疲弱,仅为10%及12%,将逊于全球股市。
然而,我们认为可以透过杠铃式策略在欧洲市场寻找投资机会,一方面配置健康护理行业等防守型行业,另一方面结合工业、金融业与科技业的增长风格配置。工业行业可能将受惠于增加的基建和国防开支。金融行业的估值具吸引力,长期利率走高推动其盈利稳定增长。科技行业半导体设备领域的增长亮眼。
—叶福恒,高级投资策略师
美国以外股票年初以来表现优秀,但从较长的三年期间来看,美国股市仍然表现强劲

客户最关心的问题 (续)
英国最新的数据对英伦银行即将做出的利率决定及英镑有何影响?
我们的观点:我们预期英伦银行将在3月减息。5-7年期英镑债券提供理想的平衡。英镑兑美元小幅走低至1.34。
理据:最近数据显示英国劳动市场降温的速度快于预期,使英伦银行进一步放宽货币政策的可能性上升。1月失业率升至5.2%,接近疫情后高位。私人企业工资增长放缓,显示通胀压力正在消退。英国1月消费物价通胀降至按年3%,是2021年3月以来最低水平,但服务业通胀仅降至4.4%。
尽管英伦银行很可能在3月减息,但鉴于服务业的通胀偏高,进一步放宽政策的幅度和时机尚未确定。再者,地方选举前的政治不确定性,可能使英国国债的波动性维持在较高水平。我们偏好5-7年期国债,这类债券在吸引收益率、减息敏感度,以及通胀与财政风险之间取得了平衡。
英镑仍受英国短期债券收益率可能走低与美元疲弱的双重影响。总的来说,我们预期未来三个月英镑兑美元或小幅走低至1.34。
— Anthony Naab,CFA,投资策略师
英镑兑美元可能走低至1.34

瑞郎会否进一步走强?
我们的观点:我们预期美元兑瑞郎在未来3个月及12个月将分别下跌至0.75及0.74。更广泛而言,仅集中于瑞郎的套利交易,预计会持续跑输多元化的套利策略。
理据:瑞郎最近几周走强,跌穿关键的0.78水平,主要受美元走弱、瑞士实质利率依然高企及避险需求的影响。虽然避险需求可能会波动,但我们预期美元将进一步走弱,而瑞士实际利率仍将受到良好支持。我们预计2026年联储局会再减息三次,而瑞士政策利率则大致维持不变,意味着美元的利率优势将持续被削弱。美国与瑞士的利差正在收窄,可能成为推动美元走弱、瑞郎走强的主要因素。
技术上,美元兑瑞郎跌穿0.78后已打开进一步下行的空间。短期内若出现反弹,预期将受限于0.78附近,这是最近数月曾多次守住的水平,显示可能会进一步下行。瑞士央行若直接干预外汇市场或转向负利率,仍然会对我们的观点构成风险。 我们预期多元化的套利策略将跑赢集中型策略。如图表所示,仅聚焦于美元兑瑞郎的套利策略,其表现已明显逊于多元化、以一篮子货币为基础的策略。
— Manpreet Gill, 非洲、中东及欧洲区首席投资总监
聚焦瑞郎的套利策略,其表现明显逊于多元化的一篮子套利策略

美元兑瑞郎跌穿0.78,为其后进一步走弱打开空间

市场表现概要*

*除非另外说明,否则所有表现均以美元计价。“2026年初至今”指2025年12月31日到2026年1月29日的表现,“过去一周” 指2026年1月22日至2026年1月29日的表现
未来12个月资产观点一览

经济和市场日历

标普500指数下一个临时阻力位为6,984

欧洲投资者多样性已跌破关键门槛


披露
本文件内容保密,也仅限指定人士阅览。如果阁下并非本文件的指定收件人,请销毁全部副本并立即通知发件人。本文件仅供一般参考,受渣打网站的监管披露下相关免责声明所约束。本文件并非且不构成针对任何证券或其他金融工具订立任何交易或采纳任何对冲、交易或投资策略的研究材料、独立研究、要约、推荐或招揽行为。本文件仅用作一般评估,并未考虑任何特定人士或特定类别人士的具体投资目标、财务状况或特定需求等,亦非专为任何特定人士或特定类别人士拟备。阁下不应依赖本文件的任何内容作出任何投资决定。在作出任何投资之前,阁下应该仔细阅读相关发行文件并征询独立的法律、税收及监管意见,特别是我们建议阁下务须在承诺购买投资产品之前,考虑本身的具体投资目标、财务状况或特定需求,就投资产品的适合性征询意见。意见、预测和估计仅为渣打发表本文件时的意见、预测和估计,渣打可修改而毋须另行通知。过往表现并非未来绩效的指标,渣打银行并无对未来表现作出任何陈述或保证。投资价值及其收益可升可跌,阁下可能无法收回原始投资的金额。阁下不一定能赚取利润,可能会蒙受损失。本文件对利率、汇率或价格的未来可能变动或者未来可能发生的事件的任何预测仅为参考意见,并不代表利率、汇率或价格的未来实际变动或未来实际发生的事件(视属何情况而定)的指标。未经渣打集团(定义如下)明确的书面同意,本文件不得转发或以其他方式提供予任何其他人士。渣打银行根据《1853年皇家特许令》(参考编号ZC18)在英格兰以有限责任形式注册成立,主要办事处位于英格兰,地址为1 Basinghall Avenue, London, EC2V 5DD。渣打银行获审慎监管局(Prudential Regulation Authority)认可,并受金融市场行为监管局(Financial Conduct Authority)和审慎监管局监管。渣打银行的最终母公司渣打集团有限公司(Standard Chartered PLC)连同其附属公司及关联公司(包括每间分行或代表办事处)组成渣打集团。渣打私人银行乃渣打辖下私人银行部门。渣打集团内各法律实体及关联公司(各为“渣打集团实体”)可根据当地监管要求在全球开展各种私人银行业务。并非全部产品及服务都由渣打集团内的所有分行、附属公司及关联公司提供。部分渣打集团实体仅担任渣打私人银行的代表,不可提供产品和服务或向客户给予意见。
版权所有©2025,Accounting Research & Analytics,LLC d/b/a CFRA(及其附属公司,如适用)。除非事先得到CFRA的书面许可,否则不得以任何形式复制CFRA提供的内容。CFRA的内容不是投资建议,引用或观察CFRA SERVICES提供的证券或投资并不构成购买、出售或持有此等投资或证券或作出任何其他投资决定的建议。CFRA的内容包含CFRA根据其相信可靠的公开信息提出的意见,此意见可随时更改,不另行通知。此分析内容尚未提交给美国证券交易委员会或任何其他监管机构,也未获得其批准。虽然CFRA在编制此分析内容时以应有的谨慎行事,但CFRA、其第三方供应商及所有相关实体明确拒绝并否认所有明示或暗示的保证,包括但不限于在法律允许的范围内,对适销性或适用于特定目的或使用的保证,对此信息的准确性、完整性或有用性的保证,并对依赖此信息进行投资或其他目的的后果不承担责任。未经CFRA事先书面许可,CFRA提供的任何内容(包括评级、与信用相关的分析和数据、估值、模型、软件或其他应用程序或其输出)或其任何部分均不得以任何形式、以任何方式进行修改、反向设计、复制或分发,或储存在数据库或检索系统内,不得将此等内容用于任何非法或未经授权的目的。CFRA和任何第三方供应商及其董事、高级职员、股东、雇员或代理人均不保证此等内容的准确性、完整性、及时性或可用性。在任何情况下,CFRA、其关联公司或其第三方供应商均不对订阅者、订阅者的客户或其他人因使用CFRA内容所产生的任何直接、间接、特殊或相应损害、成本、费用、法律费用或损失(包括收益损失或利润损失和机会成本)承担责任。
市场滥用法规声明
渣打集团内各分行、附属公司及关联公司可根据当地监管要求在全球开展银行业务。意见可能包含直接“买入”、“卖出”、“持有”或其他意见。上述意见的投资期取决于当前市况,而且没有限定更新意见的次数。本意见并非独立于渣打集团本身的交易策略或部署。渣打集团及/或其关联公司或其各自人员、董事、员工福利计划或员工,包括参与拟备或发行本文件的人士,可于任何时候,在适用法律及/或法规许可的范围内,买卖本文件提述的任何证券或金融工具,或在任何该等证券或相关投资中有重大利益。因此,渣打集团可能且阁下应假设渣打银行在本文件所提述的一项或多项金融工具中有重大利益。请参阅渣打网站的监管披露部分,以了解更详细的披露,包括过去12个月的意见/建议、利益冲突及免责声明。相关策略师可能拥有本公司/发行人的债务或股票证券的财务权益。所有相关策略师均获新加坡金融管理局或香港金融管理局发牌提供投资建议。未经渣打集团明确的书面同意,本文件不得转发或以其他方式提供予任何其他人士。
可持续投资
任何使用或提及的ESG数据均由晨星、Sustainalytics、明晟或彭博提供。详情请参阅:1)晨星网站的可持续投资部分;2)Sustainalytics网站的ESG风险评级部分;3)明晟网站的ESG业务参与筛选研究(ESG Business Involvement Screening Research)部分,以及4)彭博的绿色、社会及可持续债券指南。ESG数据以发表当日所提供的数据为基础,仅供参考,并不保证其完整、及时、准确或适合特定目的,并且可能会有更改。可持续投资:这是指晨星归类为“ESG意向投资 – 整体”的基金。可持续投资基金在其发售章程和监管存盘中已明确表示,它们或将ESG因素纳入投资流程,或以环境、性别多元化、低碳、可再生能源、水务或社区发展为主题重点。就股票而言,它是指由Sustainalytics ESG风险评级为低/可忽略的公司所发行的股份/股额。就债券而言,它是指由Sustainalytics ESG风险评级为低/可忽略的发行人所发行的债务工具,以及/或那些经彭博核证的绿色、社会、可持续债券。就结构性产品而言,它是指具有可持续金融框架(符合渣打绿色与可持续产品框架)的发行人所发行的产品,其相关资产属于可持续投资领域的一部分或由渣打可持续金融管治委员会(Sustainable Finance Governance Committee)另行批准。Sustainalytics所显示的ESG风险评级是真实的,并不是该产品在任何特定分类系统或框架下被分类或销售为“绿色”、“可持续”或类似产品的指针。
国家/市场独有的披露
巴林:本文件由渣打银行巴林分行在巴林分发,其地址为巴林王国麦纳麦邮政信箱29号(P.O. 29, Manama, Kingdom of Bahrain),是渣打银行的分行,并获巴林央行发牌为传统零售银行。博茨瓦纳:本文件由渣打银行博茨瓦纳有限公司在博茨瓦纳分发,并归属该单位。该公司是根据《银行法》第46.04章第6条获发牌的金融机构,并在博茨瓦纳股票交易所上市。文莱:本文件由渣打银行(文莱分行)(注册编号RFC/61)及Standard Chartered Securities (B) Sdn Bhd (注册编号RC20001003)在文莱分发,并归属该等单位。渣打银行根据《1853年皇家特许令》(参考编号ZC18)在英格兰以有限责任形式注册成立。Standard Chartered Securities (B) Sdn Bhd是向Registry of Companies注册的有限责任公司(注册编号RC20001003),获文莱央行颁发牌照,成为资本市场服务牌照持有人,牌照号码为BDCB/R/CMU/S3-CL,并获准透过伊斯兰窗口(Islamic window)进行伊斯兰投资业务。中国内地:本文件由渣打银行(中国)有限公司在中国分发,并归属该单位。该公司主要受国家金融监督管理总局、国家外汇管理局和中国人民银行监管。香港:在香港,本文件由渣打集团有限公司的附属公司渣打银行(香港)有限公司(“渣打香港”)分发,但对期货合约交易的建议或促成期货合约交易决定的任何部分除外。渣打香港的注册地址是香港中环德辅道中4-4A号渣打银行大厦32楼,受香港金融管理局监管,向证券及期货事务监察委员会(“证监会”)注册,并根据《证券及期货条例》(第571章)从事第1类(证券交易)、第4类(就证券提供意见)、第6类(就机构融资提供意见)和第9类(提供资产管理)受监管活动(中央编号:AJI614)。本文件的内容未经香港任何监管机构审核,阁下须就本文件所载任何要约谨慎行事。如阁下对本文件的任何内容有疑问,应获取独立专业意见。本文件载有的任何产品不可于任何时候、凭借任何文件在香港提出要约或出售,惟向《证券及期货条例》及根据该条例制订的任何规则所界定的“专业投资者”提出要约或出售除外。此外,无论在香港或其他地方,本文件均不得为发行之目的发行或管有,同时不得向任何人士出售任何权益,除非该名人士是在香港以外,或属于《证券及期货条例》及根据该条例制订的任何规则所界定的“专业投资者”,或该条例准许的其他人士。在香港,渣打私人银行乃渣打香港辖下私人银行部门,而渣打香港则是渣打集团有限公司(Standard Chartered PLC)的附属公司。加纳:渣打银行加纳有限公司(Standard Chartered Bank Ghana Limited)概不负责,亦不会承担阁下因使用这些文件而直接或间接产生的任何损失或损害(包括特殊、附带或相应的损失或损害)。过往表现并非未来绩效的指标,本行并无对未来表现作出任何陈述或保证。阁下应就某项投资是否适合自己向财务顾问征询意见,并在考虑有关因素后才承诺作出投资。如果阁下不欲收取更新信息,请电邮至feedback.ghana@sc.com。请勿回复此电邮。阁下如有任何疑问或欲查询服务事宜,请致电0302610750联络我们的优先理财中心。阁下切勿把任何机密及/或重要资料电邮至渣打,渣打不会对任何透过电邮传递的资料的安全性或准确性作出陈述或保证。对于阁下因决定使用电邮与本行沟通而蒙受的任何损失或损害,渣打概不承担任何责任。印度:渣打以互惠基金分销商及任何其他第三方的金融产品推荐人的身份在印度分发本文件。渣打不会提供《印度证券交易委员会2013年(投资顾问)规则》或其他规则所界定的任何“投资建议”。渣打提供相关证券业务的服务/产品并非针对任何人士,即法律禁止未通过注册要求而在该司法管辖区招揽证券业务及/或禁止使用本文件所载任何资料的任何司法管辖区的居民。印尼:本文件由渣打银行(印尼分行)在印尼分发。该公司是获Otoritas Jasa Keuangan(Financial Service Authority)和印尼银行发牌及监管的金融机构。泽西岛:在泽西岛,渣打私人银行是渣打银行泽西岛分行的注册商业名称。渣打银行泽西岛分行受泽西岛金融服务监察委员会(Jersey Financial Services Commission)监管。渣打银行的最新经审核账目可于其泽西岛主要营业地点索取:PO Box 80, 15 Castle Street, St Helier, Jersey JE4 8PT。渣打银行根据《1853年皇家特许令》(参考编号ZC18)在英格兰以有限责任形式注册成立,公司的主要办事处位于英格兰,地址为1 Basinghall Avenue, London, EC2V 5DD。渣打银行获英国审慎监管局(Prudential Regulation Authority)认可,并受金融市场行为监管局(Financial Conduct Authority)和审慎监管局监管。渣打银行泽西岛分行亦是获南非共和国金融业行为监管局(Financial Sector Conduct Authority of the Republic of South Africa)发牌的认可金融服务提供商,牌照号码为44946。泽西岛并非英国本土一部分,与渣打银行泽西岛分行及英国境外其他渣打集团实体进行的所有业务均不受英国法律下提供的部分或任何投资者保障及补偿计划的保障。肯尼亚:本文件由渣打银行肯尼亚有限公司在肯尼亚分发,并归属该单位。投资产品和服务由渣打投资服务有限公司分发。渣打投资服务有限公司是肯尼亚资本市场管理局发牌作为基金管理人的渣打银行肯尼亚有限公司的全资附属公司。渣打银行肯尼亚有限公司由肯尼亚中央银行(Central Bank of Kenya)监管。马来西亚:本文件由马来西亚渣打银行(Standard Chartered Bank Malaysia Berhad或简称SCBMB)在马来西亚分发。马来西亚的收件人应就本文件所引致或与本文件有关连的任何事宜联络SCBMB。本文件未经马来西亚证券事务监察委员会(Securities Commission Malaysia)审核。马来西亚证券事务监察委员会对产品的登记、注册、提交或批准,并不构成或表示对该产品、服务或促销活动的推荐或认可。投资产品并非存款,也不是SCBMB或任何关联公司或附属公司、马来西亚存款保险机构(Perbadanan Insurans Deposit Malaysia)、任何政府或保险机构的责任,不受其担保和保护。投资产品存在投资风险,包括可能损失投资本金。SCBMB明确表示,对于因市场状况导致投资产品的财务损失而直接或间接产生的任何损失(包括特殊、附带或相应的损失或损害)不会承担任何责任。尼日利亚:本文件由渣打银行尼日利亚有限公司(渣打尼日利亚)分发,此乃获尼日利亚央行妥为发牌及监管的银行。渣打尼日利亚对阁下因使用这些文件而直接或间接产生的任何损失或损害(包括特殊、附带或相应的损失或损害)概不负责。阁下应就某项投资是否适合自己向财务顾问征询意见,并在考虑有关因素后才承诺作出投资。如果阁下不欲收取更新信息,请电邮至clientcare.ng@sc.com要求从我们的电邮发送名单中移除。请勿回复此电邮。阁下如有任何疑问或欲查询服务事宜,请致电02 012772514联络我们的优先理财中心。对于阁下因决定将任何机密及/或重要资料电邮至渣打而蒙受的任何损失或损害,渣打尼日利亚概不承担任何责任。渣打尼日利亚不会对任何透过电邮传递的资料的安全性或准确性作出陈述或保证。巴基斯坦:本文件由渣打银行(巴基斯坦)有限公司在巴基斯坦分发,并归属于该单位,此公司的注册地址为PO Box 5556, I.I Chundrigar Road Karachi,为依据《1962年银行公司法》向巴基斯坦国家银行注册的银行公司,同时还获巴基斯坦证券交易委员会发牌为证券顾问。渣打银行(巴基斯坦)有限公司担任互惠基金的分销商及其他第三方金融产品的推荐人。新加坡:本文件由渣打银行(新加坡)有限公司(注册编号201224747C/ GST Group Registration No. MR-8500053-0, “SCBSL”)在新加坡分发,并归属于该单位。新加坡的收件人应就本文件所引致或与本文件有关连的任何事宜联络渣打银行(新加坡)有限公司。渣打银行(新加坡)有限公司是渣打银行的间接全资附属公司,根据1970年《新加坡银行法》获发牌在新加坡经营银行业务。渣打私人银行是渣打银行(新加坡)有限公司的私人银行部门。有关本文件提及的任何证券或以证券为基础的衍生工具合约,本文件与本发行人文件应被视为资料备忘录(定义见2001年《证券及期货法》第275条)。本文件旨在分发给《证券及期货法》第4A(1)(a)条所界定的认可投资者,或购买该等证券或以证券为基础的衍生工具合约的条件是只能以不低于200,000新加坡元(或等值外币)支付每宗交易。此外,就提及的任何证券或以证券为基础的衍生工具合约而言,本文件及发行人文件未曾根据《证券及期货法》于新加坡金融管理局注册为发售章程。因此,本文件及关于产品的要约或出售、认购或购买邀请的任何其他文件或材料均不得直接或间接传阅或分发,产品亦不得直接或间接向其他人士要约或出售,或成为认购或购买邀请的对象,惟不包括根据《证券及期货法》第275(1)条的相关人士,或(ii)根据《证券及期货法》第275(1A)条并符合《证券及期货法》第275条指明条件的任何人士,或根据《证券及期货法》的任何其他适用条文及符合当中指明条件的其他人士。就本文件所述的任何集体投资计划而言,本文件仅供一般参考,并非要约文件或发售章程(定义见《证券及期货法》)。本文件不是亦不拟是(i)要约或购买或出售任何资本市场产品的招揽要约;或(ii)任何资本市场产品的要约广告或拟作出的要约。存款保险计划:非银行存款人的新加坡元存款由新加坡存款保险公司投保,依据法律每位计划成员每位存款人的投保金额上限为100,000新加坡元。外币存款、双货币投资、结构性存款及其他投资产品均不予投保。此广告未经新加坡金融管理局审核。台湾:渣打集团实体或台湾渣打国际商业银行可能涉及此文件所提及的金融工具或其他相关的金融工具。此文件之作者可能已经与渣打或台湾渣打国际商业银行的其他员工、代理机构讨论过此文件所涉及的信息,作者及上述渣打或台湾渣打国际商业银行的员工可能已经针对涉及信息实行相关动作(包括针对此文件所提及的信息与渣打或台湾渣打国际商业银行之客户作沟通)。此文件所载的意见可能会改变,或者与渣打或台湾渣打国际商业银行的员工的意见不同。渣打或台湾渣打国际商业银行不会就上述意见的任何改变或不同发出任何通知。此文件可能涵盖渣打或台湾渣打国际商业银行欲寻求多次业务往来的公司,以及金融工具发行商。因此,投资者应了解此文件信息可能会因渣打或台湾渣打国际商业银行的利益冲突而反映特定目的。渣打或台湾渣打国际商业银行与其员工(包括已经与作者商讨过的有关员工)或客户可能对此文件所提及的产品或相关金融工具、或相关衍生工具金融商品有利益关系,亦可能透过不同的价格、不同的市场条件获得部分投资部位,亦有可能与其利益不同或是相反。潜在影响包括交易、投资、以代理机构行事等造市者相关活动,或就此文件提述的任何产品从事金融或顾问服务。阿联酋:迪拜国际金融中心–渣打银行根据《1853年皇家特许令》(参考编号ZC18)在英格兰以有限责任形式注册成立,公司的主要办事处位于英格兰,地址为1 Basinghall Avenue, London, EC2V 5DD。渣打银行获英国审慎监管局(Prudential Regulation Authority)认可,并受金融市场行为监管局(Financial Conduct Authority)和审慎监管局监管。渣打银行迪拜国际金融中心分行为渣打银行的分支机构,办事处位于迪拜国际金融中心(地址为Building 1, Gate Precinct, P.O. Box 999, Dubai, UAE),受迪拜金融服务管理局(Dubai Financial Services Authority)监管。本文件仅供迪拜金融服务管理局规则手册(DFSA Rulebook)所界定的专业客户使用,并不以该手册所界定的零售客户为对象。在迪拜国际金融中心,我们获授权仅可向符合专业客户及市场对手方资格的客户而非零售客户提供金融服务。阁下身为专业客户,不会获得零售客户享有的较高程度的保障及补偿权利。如果阁下行使归类为零售客户的权利,我们将未能向阁下提供金融服务与产品,原因是我们没有持有从事这些活动所需的牌照。就伊斯兰交易而言,我们在本行的Shariah Supervisory Committee的监督下行事。本行的Shariah Supervisory Committee的相关资料现已载于渣打银行网站的伊斯兰理财部分。就阿联酋居民而言 – 渣打阿联酋分行获阿联酋央行颁发牌照。该分行获证券与商品局发牌从事推广活动。依据阿联酋证券与商品局2008年第48/r号关乎金融咨询与金融分析决议所述的涵义范围,渣打阿联酋分行不在阿联酋或向阿联酋提供金融分析或咨询服务。乌干达:我们的投资产品与服务由获资本市场管理局发牌为投资顾问的渣打银行乌干达有限公司分发。英国:在英国,渣打银行获审慎监管局认可,并受金融市场行为监管局和审慎监管局监管。此文件已获得渣打银行批准,仅适用于根据英国《2000年金融服务及市场法令》(经2010年和2012年修订)第21 (2) (b)条的规定。渣打银行(以渣打私人银行之名营业)也根据南非的《2002年金融顾问及中介机构服务法》获认可为金融服务提供商(牌照号码45747)。这些材料并未按照旨在促进投资研究独立性的英国法律要求拟备,且在发布投资研究前不受任何禁止交易的约束。越南:本文件由渣打银行(越南)有限公司在越南分发,并归属于该单位。此公司主要受越南国家银行监管。越南的收件人如对本文件的内容有任何疑问,应联络渣打银行(越南)有限公司。赞比亚:本文件由渣打银行赞比亚有限公司分发,该公司在赞比亚注册成立,并根据赞比亚法律《银行与金融服务法》第387章向赞比亚银行注册为商业银行及获颁发牌照。