2025 年 10 月 24 日
金融市场周报
黄金出现健康回调
我们将黄金的3个月及12个月预测分别上调至每盎司4,300美元及4,500美元。基于地缘政治不确定,以及对财政政策、美联储独立性及去美元化的忧虑,我们仍然结构性看好黄金。
我们认为黄金近期的回调,是创纪录升势后迟来而健康的调整。黄金可能在短期内继续回调,迈向每盎司3,945至4,060美元。
黄金及金矿股配置比例低的投资者,可考虑分段买入。我们的均衡策略目前有7%的黄金配置。
与此同时,我们认为近期对美国信贷市场部分领域的忧虑属于个别情况。因此,我们认为目前是战术性增持美国短期高收益债的机会。不过,我们对美国金融股仍持审慎态度,并主要看好较优质的科技行业。
看好美国科技股 ─ 盈利和现金流稳健
看好美国短期高收益债 ─ 违约率低,受个别风险影响有限
看淡英镑兑美元 ─ 通胀及增长放缓,或令英国央行更快减息
本周图示:黄金经过迟来的回调后,接下来会如何?
黄金的结构性推动因素依然稳固;短期技术性回调是建立目标配置的良机
黄金价格的正面和负面驱动因素

黄金价格及关键技术支持位

主笔评论
黄金出现健康回调
策略概述:我们将黄金的3个月及12个月预测分别上调至每盎司4,300美元及4,500美元。基于地缘政治不确定,以及对财政政策、美联储独立性及去美元化的忧虑,我们仍然结构性看好黄金。我们认为黄金近期的回调,是创纪录升势后迟来而健康的调整。黄金可能在短期内继续回调,迈向每盎司3,945至4,060美元。黄金及金矿股配置比例低的投资者,可考虑分段买入。我们的均衡策略目前有7%的黄金配置。
推动黄金升势的结构性因素。黄金连续九周上升,价格自8月中以来已升逾30%,于10月20日创下每盎司4,381.52美元的历史新高,反映全球经济不确定性加剧。美国及欧盟在2022年初俄乌冲突爆发后冻结俄罗斯资产,成为触发黄金升势的主要结构性因素。自该决定以来,新兴市场央行的黄金需求持续强劲,为这轮升势提供了稳固基础。
特朗普 2.0。特朗普政府激进的贸易、财政及外交政策,为黄金增添新的结构性利好因素。即使中美在拟于10月30日于韩国举行的中美首脑会晤中再次达成贸易协议,中美贸易紧张局势亦难以消退。本月,中美紧张局势再度升温,因特朗普威胁对中国征收100%的增外关税,以回应中国加强稀土相关物项出口管制。同时,美国在新财政年度(自10月1日起)推行的扩张性预算案(“大而美法案”),进一步加深市场对美国债务可持续性的忧虑,美国财政赤字已接近国内生产总值的6%,而经济增长仍高于趋势水平。
美联储独立性受质疑。特朗普于8月25日解雇美联储理事库克(其后被法院暂缓执行),之前特朗普一直向美联储主席鲍威尔施压,要求在通胀仍高于目标水平的情况下减息。此举引发市场对美联储独立性的忧虑,或许加速了黄金于8月的最新升势。
美联储进入减息周期 除结构性因素外,近期推动黄金上涨的还有周期性因素:由于美国就业市场转弱,美联储9月恢复减息,为年内首次。虽然自10月1日起美国政府停摆以来未能公布官方数据,但替代数据显示,美国就业市场仍接近停滞水平;不过,获益于高收入人士的支出,消费活动仍然稳健。我们预期美联储将于下周再减息25个基点至4.0%,以支持疲软的就业市场。在通胀仍然高企下,美联储的减息将进一步压低实质利率,延续美元自年初以来9%的跌幅(受上述结构性及周期性因素影响),并进一步支持金价。
投资者需求上升:尽管今年黄金表现强劲,但机构及零售投资者的黄金持仓比例仍然偏低。虽然黄金交易所买卖基金持仓今年上升,但仍远低于2022年的高位,显示投资者资金有进一步流入的空间,最终有望推动金价上升。
短期风险。对价格敏感的买家(包括家庭或央行)需求放缓,仍是短期内的一个阻力。经通胀调整后的金价已升到至少自1970年代以来的最高水平。随着农历新年临近,中国在首季初对黄金首饰的节庆需求为金价带来季节性利好因素。以印度刚结束的节庆季为参考,今年这股需求可能较为温和,因买家对价格更为敏感,导致销量下降。
美国再通胀带来的风险。如果美国增长或通胀加速,促使美联储转鹰,是金价面临的另一项短期风险。美国经济增长仍高于趋势水平。根据彭博的综合预期,受关税推高商品价格影响,美国9月核心通胀(数据将于今晚公布)按月维持在0.3%的高水平。若下周美联储发出偏鹰指引,或会导致市场下调对未来12个月美联储减息近125个基点的预期。这可能会推高美元,并进一步拖低金价。尽管如此,若金价在短期内进一步回调至每盎司4,000美元以下,将为长线投资者提供建立配置的良机。
— Rajat Bhattacharya
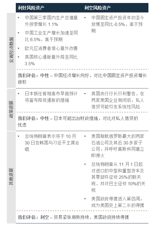
每周宏观因素平衡表
每週淨評估: 总体而言,我们认为过去一周的数据和政策短期利空风险资产
(+)利多因素: 中国经济增长优于预期,日本可能出台财政措施
(-)利空因素: 贸易紧张局势持续,美国政府仍处于停摆状态

美国政府停摆进入第四周,成为美国史上第二长的停摆

欧元区10月消费者信心指数升幅高于预期,达到八个月以来的最高水平

中国第三季国内生产总值按季增长1.1%,高于预期,但增长放缓至一年来的低位

客户最关心的问题
近期美国信贷领域的挑战对股市及债市有何影响?
我们的观点:我们预计近期美国信贷问题对整个金融体系的连锁风险有限。我们维持对短期美国高收益债的机会型投资观点,以获取理想的风险调整后回报。投资者可于回调时考虑增持优质科技股。
理据:近期两家美国企业破产,其资金来源是由银行主导的银团交易,暴露出欺诈及透明度不足等隐忧,导致贷款人蒙受重大损失,引发市场对私人信贷的密切关注。市场参与者的看法各不相同。监管机构(特别是英国央行)对潜在的系统性问题表示担忧,并计划对该行业进行压力测试;相比之下,多家主要金融机构则认为风险可控,指出现有的契约条款结构稳健及资产保障措施有效。
对信用质量方面的疑虑可能会持续,因这些破产事件或反映更深层的结构性挑战。较弱借款人的任何困境都可能蔓延至整体经济,从而对公开市场造成压力。不过,目前的事件似乎属于个别情况。信贷评级机构亦普遍认为这些问题属于个别性质,我们也认为事件迄今对整体市场的溢出效应有限。此外,私人信贷行业的资产规模估计约为3万亿美元,仅占全球银行体系的一小部分,即使出现更负面的情境,系统性蔓延风险仍然有限。
债券方面,虽然长期高利率环境及经济增长放缓或触发违约率上升,但截至2025年第三季末,美国高收益债券(按面值加权计)的违约率预计为1.4%,远低于约3.0–3.5%的长期平均水平。短期高收益债仍有望获益于目前温和的违约环境。此外,与私人信贷及杠杆贷款市场相比,美国高收益债市场的透明度更高、流动性更佳及更多元化。虽然美国高收益债的收益率溢价目前处于区间偏低水平,但整体收益率仍具吸引力,尤其在美联储可能持续减息的情况下。
股票方面,我们于9月对美国主要银行进行获利,准备应对市场波动,因为就业市场转弱促使美联储减息,从而对净息差造成压力。展望未来,投资者短期内可能仍会对美国金融股保持审慎,特别是在科技股持续录得强劲盈利的情况下。因此,我们将重点关注优质科技股,偏好现金流充裕、具人工智能相关主题及预测指引稳健的企业。
— 甘皓昕,CFA,投资策略师
黄立邦,股票分析师
私人信贷领域迄今对短期美国高收益债没有明显溢出影响
短期美国高收益债、美国杠杆贷款及全球政府债的总回报

获益于人工智能领域的重大投资,预期美国科技行业2026年的盈利增长最为强劲
2026年各行业综合盈利增长率(截至10月23日及7月1日数据)

客户最关心的问题 (续)
高市早苗当选日本新首相,你认为日本股票的前景如何?
我们的观点:将过度投资于日本股票的资金轮换至其他看好的亚洲市场。我们超配中国股票。
理据:日本股票在高市就任后反应积极,持续的政治不确定性逐渐消退,市场也逐步接受“高市经济学”。我们预期新政府将聚焦于扩张性政策,例如废除临时汽油税,并与日本央行连手应对通胀等长期存在的经济问题。企业改革或将继续获得支持。
尽管短期内乐观情绪可能会持续,但我们预计结构性阻力和政策不确定性将限制未来6-12个月的进一步上行空间。首先,在制定政策方面付出了许多努力,并与联盟中的右翼日本维新会 (Japan Innovation Party, JIP)合作。在维新会列出12项要求之后,如果在削减食品消费税等问题上未能达成共识,可能会削弱政治稳定性。其次,市场对日本央行12月加息的预期升温,可能导致日圆走强,抑制出口商的盈利。日本的12个月预测盈利增长预期为8.5%,仍然落后于其他发达市场。即将公布的季度业绩如意外地低于预期,都可能引发市场回调,尤其是在估值上升的背景下(明晟日本指数的12个月预测市盈率较其5年平均水平高出一个标准差)。
— 甘皓昕,CFA,投资策略师
日本股票综合盈利增长预测落后于其他发达市场
明晟股票指数的12个月综合预测盈利增长预期

你预计英国央行在经济基本面疲软下会维持利率不变吗?你认为英镑的前景如何?
我们的观点:英国央行仍有减息空间。受通胀数据低于预期影响,英镑兑美元面临进一步下行压力,即时支持位在1.3140。
理据:英国9月的消费通胀率保持在同比3.8%,低于4%的预期。核心通胀率从8月的同比3.6%降至同比3.5%。货币市场现预计英国央行年底前减息25个基点的机会约为72%。疲软的经济数据支持2026年进一步放宽货币政策和减息的预期。
与此同时,英国财政大臣李韵晴(Reeves)将于11月26日公布第二份预算案。政府财政面临压力,9月的借款接近历史高位。李韵晴可能会再次加税以收窄财政缺口,尽管4月的雇主税上调已经加剧了通胀。然而,政府可能会降低家庭能源的增值税,这将降低通胀,为英国央行减息提供空间,并推动英镑走低。
— 袁沛仪,投资策略师
随着英国央行减息预期上升,英镑兑美元的下行风险
加大
英镑兑美元与技术水平

市场表现概要*

未来12个月资产观点一览

经济和市场日历

标普500指数下一个临时阻力位为6,818

黄金的投资者多样性跌至阈值以下


披露
本文件内容保密,也仅限指定人士阅览。如果阁下并非本文件的指定收件人,请销毁全部副本并立即通知发件人。本文件仅供一般参考,受渣打网站的监管披露下相关免责声明所约束。本文件并非且不构成针对任何证券或其他金融工具订立任何交易或采纳任何对冲、交易或投资策略的研究材料、独立研究、要约、推荐或招揽行为。本文件仅用作一般评估,并未考虑任何特定人士或特定类别人士的具体投资目标、财务状况或特定需求等,亦非专为任何特定人士或特定类别人士拟备。阁下不应依赖本文件的任何内容作出任何投资决定。在作出任何投资之前,阁下应该仔细阅读相关发行文件并征询独立的法律、税收及监管意见,特别是我们建议阁下务须在承诺购买投资产品之前,考虑本身的具体投资目标、财务状况或特定需求,就投资产品的适合性征询意见。意见、预测和估计仅为渣打发表本文件时的意见、预测和估计,渣打可修改而毋须另行通知。过往表现并非未来绩效的指标,渣打银行并无对未来表现作出任何陈述或保证。投资价值及其收益可升可跌,阁下可能无法收回原始投资的金额。阁下不一定能赚取利润,可能会蒙受损失。本文件对利率、汇率或价格的未来可能变动或者未来可能发生的事件的任何预测仅为参考意见,并不代表利率、汇率或价格的未来实际变动或未来实际发生的事件(视属何情况而定)的指标。未经渣打集团(定义如下)明确的书面同意,本文件不得转发或以其他方式提供予任何其他人士。渣打银行根据《1853年皇家特许令》(参考编号ZC18)在英格兰以有限责任形式注册成立,主要办事处位于英格兰,地址为1 Basinghall Avenue, London, EC2V 5DD。渣打银行获审慎监管局(Prudential Regulation Authority)认可,并受金融市场行为监管局(Financial Conduct Authority)和审慎监管局监管。渣打银行的最终母公司渣打集团有限公司(Standard Chartered PLC)连同其附属公司及关联公司(包括每间分行或代表办事处)组成渣打集团。渣打私人银行乃渣打辖下私人银行部门。渣打集团内各法律实体及关联公司(各为“渣打集团实体”)可根据当地监管要求在全球开展各种私人银行业务。并非全部产品及服务都由渣打集团内的所有分行、附属公司及关联公司提供。部分渣打集团实体仅担任渣打私人银行的代表,不可提供产品和服务或向客户给予意见。
版权所有©2025,Accounting Research & Analytics,LLC d/b/a CFRA(及其附属公司,如适用)。除非事先得到CFRA的书面许可,否则不得以任何形式复制CFRA提供的内容。CFRA的内容不是投资建议,引用或观察CFRA SERVICES提供的证券或投资并不构成购买、出售或持有此等投资或证券或作出任何其他投资决定的建议。CFRA的内容包含CFRA根据其相信可靠的公开信息提出的意见,此意见可随时更改,不另行通知。此分析内容尚未提交给美国证券交易委员会或任何其他监管机构,也未获得其批准。虽然CFRA在编制此分析内容时以应有的谨慎行事,但CFRA、其第三方供应商及所有相关实体明确拒绝并否认所有明示或暗示的保证,包括但不限于在法律允许的范围内,对适销性或适用于特定目的或使用的保证,对此信息的准确性、完整性或有用性的保证,并对依赖此信息进行投资或其他目的的后果不承担责任。未经CFRA事先书面许可,CFRA提供的任何内容(包括评级、与信用相关的分析和数据、估值、模型、软件或其他应用程序或其输出)或其任何部分均不得以任何形式、以任何方式进行修改、反向设计、复制或分发,或储存在数据库或检索系统内,不得将此等内容用于任何非法或未经授权的目的。CFRA和任何第三方供应商及其董事、高级职员、股东、雇员或代理人均不保证此等内容的准确性、完整性、及时性或可用性。在任何情况下,CFRA、其关联公司或其第三方供应商均不对订阅者、订阅者的客户或其他人因使用CFRA内容所产生的任何直接、间接、特殊或相应损害、成本、费用、法律费用或损失(包括收益损失或利润损失和机会成本)承担责任。
市场滥用法规声明
渣打集团内各分行、附属公司及关联公司可根据当地监管要求在全球开展银行业务。意见可能包含直接“买入”、“卖出”、“持有”或其他意见。上述意见的投资期取决于当前市况,而且没有限定更新意见的次数。本意见并非独立于渣打集团本身的交易策略或部署。渣打集团及/或其关联公司或其各自人员、董事、员工福利计划或员工,包括参与拟备或发行本文件的人士,可于任何时候,在适用法律及/或法规许可的范围内,买卖本文件提述的任何证券或金融工具,或在任何该等证券或相关投资中有重大利益。因此,渣打集团可能且阁下应假设渣打银行在本文件所提述的一项或多项金融工具中有重大利益。请参阅渣打网站的监管披露部分,以了解更详细的披露,包括过去12个月的意见/建议、利益冲突及免责声明。相关策略师可能拥有本公司/发行人的债务或股票证券的财务权益。所有相关策略师均获新加坡金融管理局或香港金融管理局发牌提供投资建议。未经渣打集团明确的书面同意,本文件不得转发或以其他方式提供予任何其他人士。
可持续投资
任何使用或提及的ESG数据均由晨星、Sustainalytics、明晟或彭博提供。详情请参阅:1)晨星网站的可持续投资部分;2)Sustainalytics网站的ESG风险评级部分;3)明晟网站的ESG业务参与筛选研究(ESG Business Involvement Screening Research)部分,以及4)彭博的绿色、社会及可持续债券指南。ESG数据以发表当日所提供的数据为基础,仅供参考,并不保证其完整、及时、准确或适合特定目的,并且可能会有更改。可持续投资:这是指晨星归类为“ESG意向投资 – 整体”的基金。可持续投资基金在其发售章程和监管存盘中已明确表示,它们或将ESG因素纳入投资流程,或以环境、性别多元化、低碳、可再生能源、水务或社区发展为主题重点。就股票而言,它是指由Sustainalytics ESG风险评级为低/可忽略的公司所发行的股份/股额。就债券而言,它是指由Sustainalytics ESG风险评级为低/可忽略的发行人所发行的债务工具,以及/或那些经彭博核证的绿色、社会、可持续债券。就结构性产品而言,它是指具有可持续金融框架(符合渣打绿色与可持续产品框架)的发行人所发行的产品,其相关资产属于可持续投资领域的一部分或由渣打可持续金融管治委员会(Sustainable Finance Governance Committee)另行批准。Sustainalytics所显示的ESG风险评级是真实的,并不是该产品在任何特定分类系统或框架下被分类或销售为“绿色”、“可持续”或类似产品的指针。
国家/市场独有的披露
巴林:本文件由渣打银行巴林分行在巴林分发,其地址为巴林王国麦纳麦邮政信箱29号(P.O. 29, Manama, Kingdom of Bahrain),是渣打银行的分行,并获巴林央行发牌为传统零售银行。博茨瓦纳:本文件由渣打银行博茨瓦纳有限公司在博茨瓦纳分发,并归属该单位。该公司是根据《银行法》第46.04章第6条获发牌的金融机构,并在博茨瓦纳股票交易所上市。文莱:本文件由渣打银行(文莱分行)(注册编号RFC/61)及Standard Chartered Securities (B) Sdn Bhd (注册编号RC20001003)在文莱分发,并归属该等单位。渣打银行根据《1853年皇家特许令》(参考编号ZC18)在英格兰以有限责任形式注册成立。Standard Chartered Securities (B) Sdn Bhd是向Registry of Companies注册的有限责任公司(注册编号RC20001003),获文莱央行颁发牌照,成为资本市场服务牌照持有人,牌照号码为BDCB/R/CMU/S3-CL,并获准透过伊斯兰窗口(Islamic window)进行伊斯兰投资业务。中国内地:本文件由渣打银行(中国)有限公司在中国分发,并归属该单位。该公司主要受国家金融监督管理总局、国家外汇管理局和中国人民银行监管。香港:在香港,本文件由渣打集团有限公司的附属公司渣打银行(香港)有限公司(“渣打香港”)分发,但对期货合约交易的建议或促成期货合约交易决定的任何部分除外。渣打香港的注册地址是香港中环德辅道中4-4A号渣打银行大厦32楼,受香港金融管理局监管,向证券及期货事务监察委员会(“证监会”)注册,并根据《证券及期货条例》(第571章)从事第1类(证券交易)、第4类(就证券提供意见)、第6类(就机构融资提供意见)和第9类(提供资产管理)受监管活动(中央编号:AJI614)。本文件的内容未经香港任何监管机构审核,阁下须就本文件所载任何要约谨慎行事。如阁下对本文件的任何内容有疑问,应获取独立专业意见。本文件载有的任何产品不可于任何时候、凭借任何文件在香港提出要约或出售,惟向《证券及期货条例》及根据该条例制订的任何规则所界定的“专业投资者”提出要约或出售除外。此外,无论在香港或其他地方,本文件均不得为发行之目的发行或管有,同时不得向任何人士出售任何权益,除非该名人士是在香港以外,或属于《证券及期货条例》及根据该条例制订的任何规则所界定的“专业投资者”,或该条例准许的其他人士。在香港,渣打私人银行乃渣打香港辖下私人银行部门,而渣打香港则是渣打集团有限公司(Standard Chartered PLC)的附属公司。加纳:渣打银行加纳有限公司(Standard Chartered Bank Ghana Limited)概不负责,亦不会承担阁下因使用这些文件而直接或间接产生的任何损失或损害(包括特殊、附带或相应的损失或损害)。过往表现并非未来绩效的指标,本行并无对未来表现作出任何陈述或保证。阁下应就某项投资是否适合自己向财务顾问征询意见,并在考虑有关因素后才承诺作出投资。如果阁下不欲收取更新信息,请电邮至feedback.ghana@sc.com。请勿回复此电邮。阁下如有任何疑问或欲查询服务事宜,请致电0302610750联络我们的优先理财中心。阁下切勿把任何机密及/或重要资料电邮至渣打,渣打不会对任何透过电邮传递的资料的安全性或准确性作出陈述或保证。对于阁下因决定使用电邮与本行沟通而蒙受的任何损失或损害,渣打概不承担任何责任。印度:渣打以互惠基金分销商及任何其他第三方的金融产品推荐人的身份在印度分发本文件。渣打不会提供《印度证券交易委员会2013年(投资顾问)规则》或其他规则所界定的任何“投资建议”。渣打提供相关证券业务的服务/产品并非针对任何人士,即法律禁止未通过注册要求而在该司法管辖区招揽证券业务及/或禁止使用本文件所载任何资料的任何司法管辖区的居民。印尼:本文件由渣打银行(印尼分行)在印尼分发。该公司是获Otoritas Jasa Keuangan(Financial Service Authority)和印尼银行发牌及监管的金融机构。泽西岛:在泽西岛,渣打私人银行是渣打银行泽西岛分行的注册商业名称。渣打银行泽西岛分行受泽西岛金融服务监察委员会(Jersey Financial Services Commission)监管。渣打银行的最新经审核账目可于其泽西岛主要营业地点索取:PO Box 80, 15 Castle Street, St Helier, Jersey JE4 8PT。渣打银行根据《1853年皇家特许令》(参考编号ZC18)在英格兰以有限责任形式注册成立,公司的主要办事处位于英格兰,地址为1 Basinghall Avenue, London, EC2V 5DD。渣打银行获英国审慎监管局(Prudential Regulation Authority)认可,并受金融市场行为监管局(Financial Conduct Authority)和审慎监管局监管。渣打银行泽西岛分行亦是获南非共和国金融业行为监管局(Financial Sector Conduct Authority of the Republic of South Africa)发牌的认可金融服务提供商,牌照号码为44946。泽西岛并非英国本土一部分,与渣打银行泽西岛分行及英国境外其他渣打集团实体进行的所有业务均不受英国法律下提供的部分或任何投资者保障及补偿计划的保障。肯尼亚:本文件由渣打银行肯尼亚有限公司在肯尼亚分发,并归属该单位。投资产品和服务由渣打投资服务有限公司分发。渣打投资服务有限公司是肯尼亚资本市场管理局发牌作为基金管理人的渣打银行肯尼亚有限公司的全资附属公司。渣打银行肯尼亚有限公司由肯尼亚中央银行(Central Bank of Kenya)监管。马来西亚:本文件由马来西亚渣打银行(Standard Chartered Bank Malaysia Berhad或简称SCBMB)在马来西亚分发。马来西亚的收件人应就本文件所引致或与本文件有关连的任何事宜联络SCBMB。本文件未经马来西亚证券事务监察委员会(Securities Commission Malaysia)审核。马来西亚证券事务监察委员会对产品的登记、注册、提交或批准,并不构成或表示对该产品、服务或促销活动的推荐或认可。投资产品并非存款,也不是SCBMB或任何关联公司或附属公司、马来西亚存款保险机构(Perbadanan Insurans Deposit Malaysia)、任何政府或保险机构的责任,不受其担保和保护。投资产品存在投资风险,包括可能损失投资本金。SCBMB明确表示,对于因市场状况导致投资产品的财务损失而直接或间接产生的任何损失(包括特殊、附带或相应的损失或损害)不会承担任何责任。尼日利亚:本文件由渣打银行尼日利亚有限公司(渣打尼日利亚)分发,此乃获尼日利亚央行妥为发牌及监管的银行。渣打尼日利亚对阁下因使用这些文件而直接或间接产生的任何损失或损害(包括特殊、附带或相应的损失或损害)概不负责。阁下应就某项投资是否适合自己向财务顾问征询意见,并在考虑有关因素后才承诺作出投资。如果阁下不欲收取更新信息,请电邮至clientcare.ng@sc.com要求从我们的电邮发送名单中移除。请勿回复此电邮。阁下如有任何疑问或欲查询服务事宜,请致电02 012772514联络我们的优先理财中心。对于阁下因决定将任何机密及/或重要资料电邮至渣打而蒙受的任何损失或损害,渣打尼日利亚概不承担任何责任。渣打尼日利亚不会对任何透过电邮传递的资料的安全性或准确性作出陈述或保证。巴基斯坦:本文件由渣打银行(巴基斯坦)有限公司在巴基斯坦分发,并归属于该单位,此公司的注册地址为PO Box 5556, I.I Chundrigar Road Karachi,为依据《1962年银行公司法》向巴基斯坦国家银行注册的银行公司,同时还获巴基斯坦证券交易委员会发牌为证券顾问。渣打银行(巴基斯坦)有限公司担任互惠基金的分销商及其他第三方金融产品的推荐人。新加坡:本文件由渣打银行(新加坡)有限公司(注册编号201224747C/ GST Group Registration No. MR-8500053-0, “SCBSL”)在新加坡分发,并归属于该单位。新加坡的收件人应就本文件所引致或与本文件有关连的任何事宜联络渣打银行(新加坡)有限公司。渣打银行(新加坡)有限公司是渣打银行的间接全资附属公司,根据1970年《新加坡银行法》获发牌在新加坡经营银行业务。渣打私人银行是渣打银行(新加坡)有限公司的私人银行部门。有关本文件提及的任何证券或以证券为基础的衍生工具合约,本文件与本发行人文件应被视为资料备忘录(定义见2001年《证券及期货法》第275条)。本文件旨在分发给《证券及期货法》第4A(1)(a)条所界定的认可投资者,或购买该等证券或以证券为基础的衍生工具合约的条件是只能以不低于200,000新加坡元(或等值外币)支付每宗交易。此外,就提及的任何证券或以证券为基础的衍生工具合约而言,本文件及发行人文件未曾根据《证券及期货法》于新加坡金融管理局注册为发售章程。因此,本文件及关于产品的要约或出售、认购或购买邀请的任何其他文件或材料均不得直接或间接传阅或分发,产品亦不得直接或间接向其他人士要约或出售,或成为认购或购买邀请的对象,惟不包括根据《证券及期货法》第275(1)条的相关人士,或(ii)根据《证券及期货法》第275(1A)条并符合《证券及期货法》第275条指明条件的任何人士,或根据《证券及期货法》的任何其他适用条文及符合当中指明条件的其他人士。就本文件所述的任何集体投资计划而言,本文件仅供一般参考,并非要约文件或发售章程(定义见《证券及期货法》)。本文件不是亦不拟是(i)要约或购买或出售任何资本市场产品的招揽要约;或(ii)任何资本市场产品的要约广告或拟作出的要约。存款保险计划:非银行存款人的新加坡元存款由新加坡存款保险公司投保,依据法律每位计划成员每位存款人的投保金额上限为100,000新加坡元。外币存款、双货币投资、结构性存款及其他投资产品均不予投保。此广告未经新加坡金融管理局审核。台湾:渣打集团实体或台湾渣打国际商业银行可能涉及此文件所提及的金融工具或其他相关的金融工具。此文件之作者可能已经与渣打或台湾渣打国际商业银行的其他员工、代理机构讨论过此文件所涉及的信息,作者及上述渣打或台湾渣打国际商业银行的员工可能已经针对涉及信息实行相关动作(包括针对此文件所提及的信息与渣打或台湾渣打国际商业银行之客户作沟通)。此文件所载的意见可能会改变,或者与渣打或台湾渣打国际商业银行的员工的意见不同。渣打或台湾渣打国际商业银行不会就上述意见的任何改变或不同发出任何通知。此文件可能涵盖渣打或台湾渣打国际商业银行欲寻求多次业务往来的公司,以及金融工具发行商。因此,投资者应了解此文件信息可能会因渣打或台湾渣打国际商业银行的利益冲突而反映特定目的。渣打或台湾渣打国际商业银行与其员工(包括已经与作者商讨过的有关员工)或客户可能对此文件所提及的产品或相关金融工具、或相关衍生工具金融商品有利益关系,亦可能透过不同的价格、不同的市场条件获得部分投资部位,亦有可能与其利益不同或是相反。潜在影响包括交易、投资、以代理机构行事等造市者相关活动,或就此文件提述的任何产品从事金融或顾问服务。阿联酋:迪拜国际金融中心–渣打银行根据《1853年皇家特许令》(参考编号ZC18)在英格兰以有限责任形式注册成立,公司的主要办事处位于英格兰,地址为1 Basinghall Avenue, London, EC2V 5DD。渣打银行获英国审慎监管局(Prudential Regulation Authority)认可,并受金融市场行为监管局(Financial Conduct Authority)和审慎监管局监管。渣打银行迪拜国际金融中心分行为渣打银行的分支机构,办事处位于迪拜国际金融中心(地址为Building 1, Gate Precinct, P.O. Box 999, Dubai, UAE),受迪拜金融服务管理局(Dubai Financial Services Authority)监管。本文件仅供迪拜金融服务管理局规则手册(DFSA Rulebook)所界定的专业客户使用,并不以该手册所界定的零售客户为对象。在迪拜国际金融中心,我们获授权仅可向符合专业客户及市场对手方资格的客户而非零售客户提供金融服务。阁下身为专业客户,不会获得零售客户享有的较高程度的保障及补偿权利。如果阁下行使归类为零售客户的权利,我们将未能向阁下提供金融服务与产品,原因是我们没有持有从事这些活动所需的牌照。就伊斯兰交易而言,我们在本行的Shariah Supervisory Committee的监督下行事。本行的Shariah Supervisory Committee的相关资料现已载于渣打银行网站的伊斯兰理财部分。就阿联酋居民而言 – 渣打阿联酋分行获阿联酋央行颁发牌照。该分行获证券与商品局发牌从事推广活动。依据阿联酋证券与商品局2008年第48/r号关乎金融咨询与金融分析决议所述的涵义范围,渣打阿联酋分行不在阿联酋或向阿联酋提供金融分析或咨询服务。乌干达:我们的投资产品与服务由获资本市场管理局发牌为投资顾问的渣打银行乌干达有限公司分发。英国:在英国,渣打银行获审慎监管局认可,并受金融市场行为监管局和审慎监管局监管。此文件已获得渣打银行批准,仅适用于根据英国《2000年金融服务及市场法令》(经2010年和2012年修订)第21 (2) (b)条的规定。渣打银行(以渣打私人银行之名营业)也根据南非的《2002年金融顾问及中介机构服务法》获认可为金融服务提供商(牌照号码45747)。这些材料并未按照旨在促进投资研究独立性的英国法律要求拟备,且在发布投资研究前不受任何禁止交易的约束。越南:本文件由渣打银行(越南)有限公司在越南分发,并归属于该单位。此公司主要受越南国家银行监管。越南的收件人如对本文件的内容有任何疑问,应联络渣打银行(越南)有限公司。赞比亚:本文件由渣打银行赞比亚有限公司分发,该公司在赞比亚注册成立,并根据赞比亚法律《银行与金融服务法》第387章向赞比亚银行注册为商业银行及获颁发牌照。