Skip to content

2026 年 3 月 27 日

金融市场周报

渐趋明朗风险犹存

随着中东冲突进入第五周,潜在解决方案的雏形开始显现。美国主动提出停火方案,暗示华盛顿正接近其政治和经济承压的临界点。

然而,伊朗公开反对这些方案,继续封锁霍尔木兹海峡,使能源价格居高不下。我们认为,停火及海峡恢复至接近正常通航仍需数周时间。

在此背景下,我们维持投资于多元化投资组合,并选择性地抓住市场波动带来的错配机会。

我们将利用最近一波债券收益率飙升的机会,分段吸纳债券,特别是美国市场,因为美联储或会在下半年减息,以提振疲软的就业市场。黄金在流动性驱动的抛售后,也为投资者提供了分段吸纳的机会。


看涨全球(除美国)股票回购主题 —— 在滞胀风险上升期间表现领先

看跌美元兑日圆 —— 薪资谈判结果强劲,增加了日本央行加息的可能性

趁低吸纳黄金 —— 部分央行出售黄金可能属于短暂现象

我们的美国“承压指标”急升,并突破曾导致不受欢迎政策立场出现逆转的水平

资料来源:彭博、渣打;*标普500指数一个月变动的平均值(反向),美国10年期国债收益率及总统支持率

主笔评论

渐趋明朗  风险犹存

策略概述:随着中东冲突进入第五周,潜在解决方案的雏形开始显现。美国主动提出停火方案,暗示华盛顿正接近其政治和经济承压的临界点。然而,伊朗公开反对这些方案,继续封锁霍尔木兹海峡(Strait of Hormuz),使能源价格居高不下。我们认为,停火及海峡恢复至接近正常通航仍需数周时间。

在此背景下,我们维持投资于多元化投资组合,并选择性地抓住市场波动带来的错配机会。我们将利用最近一波债券收益率飙升的机会,分段吸纳债券,特别是美国市场,因为美联储或会在下半年减息,以提振疲软的就业市场。黄金在流动性驱动的抛售后,也为投资者提供了分段吸纳的机会。

迈向冲突降温之路:所谓“特朗普认沽期权”已逐渐浮现,即在国内压力达到临界点时倾向改变政策的立场。特朗普的支持率已跌至第二任期内的新低,同时股市与债市持续恶化。从过往历史来看,特朗普政府曾多次在远低于目前承压指标水平下,改变了不受欢迎的政策立场,包括解放日关税及威胁武力控制格陵兰。根据目前的轨迹,改变政策使冲突降温是无可避免的。

军事能力已削弱:军事方面,冲突双方持续作战的能力已显著减弱。伊朗的传统军事能力遭到严重削弱,被迫转向非传统手段,尤其是无人机作战,而其出动频率过去一周已明显下降。此外,有报导指美国在冲突爆发的最初几天,已耗尽数年产量的导弹拦截器,而其最先进的航空母舰也已撤回进行维修。

全球压力与伊朗影响力的限制:虽然全球经济开始出现压力迹象,但尚未达到迫使伊朗回到谈判桌的临界点。发达经济体持续释放4亿桶石油储备,并对部分俄罗斯/伊朗石油解除制裁,已在过去数周纾缓了市场的压力。然而,经合组织(OECD)将20国集团经济体今年的通胀预期上调至4%,而部分进口能源的新兴市场已开始实施能源配给,并限制经济活动。伊朗意识到,其持续封锁海峡的能力终究有限。全球主要大国协同施加压力重启海峡的可能性正在上升。

我们的基础情境面临的主要下行风险,依然是:i)短期内冲突升级,有报道指美国正考虑向中东增派10,000人的军队;ii)伊朗国内党派冲突的几率,这可能在正式停火后仍使海峡的安全通航变得复杂。就目前而言,后者风险似乎可控。

债券提供吸引的风险回报: 我们认为,因油价上涨,市场对央行利率预期偏鹰的重新定价已显过度。市场已大致消化短期内高能源成本对通胀的影响,但低估了对中期经济增长的拖累。目前的美国就业市场,比2022年乌克兰冲突后的情况更加脆弱(美国3月就业报告将于下周公布)。我们预期美联储将于今年下半年减息。因此,债券的风险结构呈现不对称:在短期通胀飙升下,美国10年期收益率或将进一步上升50-60个基点,但若就业市场急剧恶化,收益率则可能下降200–300个基点。因此,我们偏好分段吸纳5-7年期债券。

趁低吸纳黄金:自冲突爆发以来,金价急剧下跌,主要受到流动性需求激增及获利回吐所推动,为中期投资者带来了吸引的入市机会。此后,金价已自200日移动平均线的每盎司4,100美元附近反弹。鉴于地缘政治风险上升,央行与投资者的结构性需求预计将持续。我们维持12个月目标价在每盎司5,750美元。

—  Rajat Bhattacharya

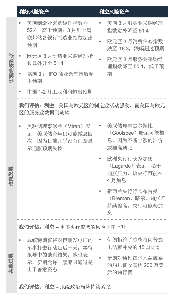
每周宏观因素平衡表



2026年首两个月,中国工业利润增长15.2%,远高于综合预期的0.6%

客户最关心的问题

各国央行会否仍是黄金的净买家?

我们的观点:尽管近期有迹象显示部分央行出售黄金,但我们认为这属于短暂现象。我们预期新兴市场央行需求将继续推动金价上升,并维持12个月目标价为5,750美元。

理据:自2026年以来,金价出现显著的双向波动。金价在1月上升接近30%后,两天急挫逾20%,随着中东危机爆发,3月又曾在三周内再下跌近25%。目前金价自今年以来上升约2%。

市场上有很多猜测认为金价下跌是与央行出售黄金有关。关注我们报告的读者应该知道,我们看好黄金的理据主要基于新兴市场央行强劲需求的前景。那么,这情况是否已出现变化?

我们认为,这只是金市出现的一场“完美但暂时的风暴”,由一系列短暂但极具推动因素所构成。首先,我们观察到黄金持仓过度,其后中东冲突爆发,导致投资组合出现显著亏损,并触发部分保证金追缴。

对于需要出售资产以取得流动性的个人投资者而言,黄金成为一个可行选择,且不需在亏损状态下出售。这亦符合一个常见观点:投资者在忧虑未来时会买入黄金,但在担心当下时则会卖出黄金。

中东危机推高油价,加剧了多个国家的货币及财政压力,这很可能促使部分国家出售黄金,以支持本地货币,并协助减低油价急升对经济及财政状况带来的冲击。

此外,具备购买能力的央行,亦可能因1月金价急升而暂缓持续买入黄金。当然,亦有些央行会因金价的波动而重新调整长远的黄金配置目标。然而,我们认为,新兴市场央行对替代发达市场债券(尤其是美元资产)的需求依然强劲,且在中东冲突后甚至可能进一步上升。

到目前为止,市场上所说的央行黄金抛售规模,相比自俄罗斯央行于2022年遭制裁以来,全球央行平均每季净买入约250吨黄金的规模,显得微不足道。因此,我们仍预期这将在未来数月乃至数年持续推动金价上升。我们的12个月目标价为每盎司5,750美元。 不过,金价走势仍可能波动,世界黄金协会预计于4月公布的季度需求数据,将值得关注。我们预期金价在每盎司4,100美元或有支持。

— Steve Brice,全球首席投资总监


自2022年俄罗斯央行遭制裁以来,各国央行大幅加快黄金买入的步伐


各央行仍积极降低储备中的美元资产

客户最关心的问题 (续)

中东冲突及中国科技企业的业绩对亚洲(除日本)股票有何影响?

我们的观点:亚洲(除日本)市场的盈利趋势依然强劲。我们超配亚洲(除日本)股票,尤其是台湾股票。恒生科技指数的盈利短期内面临压力,但我们仍看好其增长前景。

理据:2026年初,亚洲(除日本)股票的盈利增长预期大幅上升。自中东冲突爆发以来,2026年的增长预期已停滞(从34.3%升至35.2%),而2027年的增长预期则持续上调(从16.2%升至17.6%)。尽管亚洲(除日本)市场非常依赖中东石油供应,但对盈利的影响仍然有限。增长趋势仍然利好,主要由半导体与内存芯片所带动,获益于强劲的人工智能资本支出。我们超配台湾股票,主要是因为芯片行业。

中国主要互联网与科技公司的业绩显示对人工智能的投资庞大,蚕蚀短期利润。高昂的内存芯片价格推高了科技硬件的成本。2026年,恒生科技指数的盈利增长预测已从34.7%降至21.5%。然而,商业化措施或将在2027年取得成效,增长预计由32.7%升至37.2%。鉴于其估值合理,我们看好恒生科技指数的增长前景。

—叶福恒,高级投资策略师


自2026年初以来,亚洲(除日本)股票的盈利增长预期被上调。同时,恒生科技指数2026年的增长预期被下调,而2027年的预期则被上调

日本的“春斗”(Shunto)结果与通胀数据如何影响日本央行的利率路径、日圆及日本股票?

我们的观点:“春斗”薪资结果强劲,增加了日本央行提前加息的可能性。美元兑日圆的前景依然看淡。我们建议维持对日本股票的核心配置。

理据:1月“春斗”(日本每年春季举行的薪资谈判)的薪资涨幅高于预期,进一步强化了日本央行关于薪资与物价通胀周期正在加速的判断。同时,伊朗危机正加剧通胀压力。这些因素增加了日本央行在 2026 年下半年之前加息的风险。然而,若危机结束,油价将会回稳,进而抑制通胀的影响。

尽管薪资增长强劲,但我们认为日本央行偏好在进一步实施政策正常化前,先实现国内消费的持续复苏。由于外汇干预风险,美元兑日圆在160附近的上行空间似乎受限。我们预期该货币组合将测试156的支持位。薪资增长与再通胀或支持日本股票的盈利增长。高能源价格是短期的不利因素,但若冲突尽快缓和,则其影响仍属可控。此外,高市早苗政府的财政刺激措施应对日本企业带来正面影响。

— 香镇伟,高级投资策略师

— 袁沛仪,投资策略师


市场预期日本央行在2026年底前会加息两次,每次25个基点,与我们的预期一致


美元兑日圆面临下行风险

客户最关心的问题 (续)

油气基础设施受损,将如何改变你对石油与经济增长的长期看法,特别是对净进口地区的影响?

我们的观点:推动油价形成“长期偏高”局面的,并非短暂的供应中断,而是基础设施持续受损。这将对依赖进口的经济体带来不对称的增长影响。

理据:霍尔木兹海峡关闭,导致每日大约1,600万桶原油运输受阻,对供应造成冲击。然而,从历史经验来看,推动长期宏观结果的因素并非供应中断本身,而是供应是否持续受到影响。短暂冲击可透过库存和政策应对措施来减低有关影响,但油气基础设施的损坏,会提高供应的边际成本,并削弱产能过剩,进一步巩固油价“长期偏高”的环境。

宏观影响明显不对称。能源净进口国,尤其是亚洲与欧洲国家,面临显著的贸易冲击风险,油价上涨会对通胀、货币压力及经济增长造成影响。亚洲的风险是结构性的,因其依赖进口原油;而欧洲的疲软状况则因国内能源产能有限而加剧,这一点在2022年能源危机期间已显现。

虽然美国在历史上对石油冲击非常敏感,但其能源依赖度已经下降,且目前具备石油净出口国的地位。这使美国可以透过国内能源行业抵消部分影响,不过燃料成本上升仍然对消费和金融状况造成压力。我们建议利用通胀对冲工具,例如美国国库抗通胀债券,以抵消持续的油价压力所引发的通胀上升风险。

— Anthony Naab,CFA投资策略师


油价上涨可能带来不对称的增长影响,对依赖进口的经济体造成的压力远大于美国。

“股票回购”投资主题是否已证实在滞胀及/或衰退期间会表现领先?为何将美国排除在此主题之外?

我们的观点:全球(除美国)股票回购主题在滞胀风险上升时表现领先。

理据:以2008年后全球金融危机与2020年疫情期间的衰退为例,目前并无明确证据显示“股票回购”主题在衰退期间可以持续跑赢明晟所有国家世界(除美国)指数。尽管如此,该主题在过去一年、三年和五年均表现优异,而这几个大致都是滞胀忧虑升温的时期。我们的基本预测仍是“软着陆”,尽管地缘政治不确定性持续存在,但衰退风险依然受控。稳健的经济增长应会继续支持股东回报。

股票回购除了展现管理层信心之外,亦可透过减少流通股数来降低投资组合的波动,为投资组合提供稳定且具防守性的配置,同时可继续参与股票上涨的机会。此策略聚焦流通股数过去一年至少减少5%的公司。

我们偏好美国以外地区,因其企业活动更为活跃。在欧洲(约占该主题的52%),欧洲斯托克600指数的成份股于2026年1月至2月宣布股份回购金额达857亿欧元,创下历史新高(资料来源:巴克莱)。大量已获批准但尚未执行的股票回购计划,可望在第二季及以后继续支持这一主题的上行势头。相比之下,美国企业越来越多现金流投入人工智能相关的资本支出,短期内限制了股票回购的势头。

—甘皓昕,CFA,投资策略师


全球(除美国)股票回购主题在滞胀风险上升时表现领先

客户最关心的问题 (续)

英国10年期国债收益率触及2008年第三季以来的最高水平。这波债市抛售会否持续?对英镑有何影响?

我们的观点:对以英镑计价的投资者而言,可考虑逐步吸纳英国国债,聚焦5-7年期。我们看淡英镑兑美元的观点,表示英国国债对以美元计价的投资者来说仍然缺乏吸引力。英镑兑美元面临下行风险,支持位在1.3220

理据:英国超过40%的能源需求来自进口。因此中东冲突预计将加剧通胀压力。英国10年期国债收益率曾短暂突破5%,随后回落并稳定在5%以下。我们的基础情境是冲突在未来数周会缓和 —— 受到美伊停火谈判的报导所支持 —— 因此对通胀的影响应属短暂。

虽然英国是国债与国内生产总值比率最高的国家之一,但去年秋季的财政预算案强化了市场对财政纪律的信心。这应有助稳定长期收益率预期。在地缘政治风险消退前,市场波动或将持续,这进一步支持我们的观点:以英镑计价的投资者可分段吸纳英国国债,而非采取一次性提前配置的策略。我们重申对5-7年期国债的配置,因为对以英镑计价的投资者而言,有关年期国债将提供最吸引的风险回报。 英国通胀率同比为3%,仍高于英国央行的2%目标水平,但保持相对稳定,或会减低立即调整利率的迫切性。随着近期数据显示投入物价飙升,在增长和消费忧虑下,我们预计英镑兑美元的卖盘压力将再次出现。

香镇伟高级投资策略师

袁沛仪 投资策略师


随着中东冲突降温,英国国债的波动持续,但收益率回落。短期国债收益率的降幅或会大于长期国债


我们看淡英镑兑美元,支持位在1.3220

市场表现概要*

资料来源:明晟、摩根大通、Barclays Capital、花旗集团、道琼斯、HFRX、富时、彭博、渣打
*除非另外说明,否则所有表现均以美元计价。“2026年初至今”指2025年12月31日到2026年1月29日的表现,“过去一周” 指2026年1月22日至2026年1月29日的表现
未来12个月资产观点一览
经济和市场日历

标普500指数下一个临时阻力位为6,795


各资产类别的投资者多样性已恢复正常

披露

本文件内容保密,也仅限指定人士阅览。如果阁下并非本文件的指定收件人,请销毁全部副本并立即通知发件人。本文件仅供一般参考,受渣打网站的监管披露下相关免责声明所约束。本文件并非且不构成针对任何证券或其他金融工具订立任何交易或采纳任何对冲、交易或投资策略的研究材料、独立研究、要约、推荐或招揽行为。本文件仅用作一般评估,并未考虑任何特定人士或特定类别人士的具体投资目标、财务状况或特定需求等,亦非专为任何特定人士或特定类别人士拟备。阁下不应依赖本文件的任何内容作出任何投资决定。在作出任何投资之前,阁下应该仔细阅读相关发行文件并征询独立的法律、税收及监管意见,特别是我们建议阁下务须在承诺购买投资产品之前,考虑本身的具体投资目标、财务状况或特定需求,就投资产品的适合性征询意见。意见、预测和估计仅为渣打发表本文件时的意见、预测和估计,渣打可修改而毋须另行通知。过往表现并非未来绩效的指标,渣打银行并无对未来表现作出任何陈述或保证。投资价值及其收益可升可跌,阁下可能无法收回原始投资的金额。阁下不一定能赚取利润,可能会蒙受损失。本文件对利率、汇率或价格的未来可能变动或者未来可能发生的事件的任何预测仅为参考意见,并不代表利率、汇率或价格的未来实际变动或未来实际发生的事件(视属何情况而定)的指标。未经渣打集团(定义如下)明确的书面同意,本文件不得转发或以其他方式提供予任何其他人士。渣打银行根据《1853年皇家特许令》(参考编号ZC18)在英格兰以有限责任形式注册成立,主要办事处位于英格兰,地址为1 Basinghall Avenue, London, EC2V 5DD。渣打银行获审慎监管局(Prudential Regulation Authority)认可,并受金融市场行为监管局(Financial Conduct Authority)和审慎监管局监管。渣打银行的最终母公司渣打集团有限公司(Standard Chartered PLC)连同其附属公司及关联公司(包括每间分行或代表办事处)组成渣打集团。渣打私人银行乃渣打辖下私人银行部门。渣打集团内各法律实体及关联公司(各为“渣打集团实体”)可根据当地监管要求在全球开展各种私人银行业务。并非全部产品及服务都由渣打集团内的所有分行、附属公司及关联公司提供。部分渣打集团实体仅担任渣打私人银行的代表,不可提供产品和服务或向客户给予意见。

版权所有©2025,Accounting Research & Analytics,LLC d/b/a CFRA(及其附属公司,如适用)。除非事先得到CFRA的书面许可,否则不得以任何形式复制CFRA提供的内容。CFRA的内容不是投资建议,引用或观察CFRA SERVICES提供的证券或投资并不构成购买、出售或持有此等投资或证券或作出任何其他投资决定的建议。CFRA的内容包含CFRA根据其相信可靠的公开信息提出的意见,此意见可随时更改,不另行通知。此分析内容尚未提交给美国证券交易委员会或任何其他监管机构,也未获得其批准。虽然CFRA在编制此分析内容时以应有的谨慎行事,但CFRA、其第三方供应商及所有相关实体明确拒绝并否认所有明示或暗示的保证,包括但不限于在法律允许的范围内,对适销性或适用于特定目的或使用的保证,对此信息的准确性、完整性或有用性的保证,并对依赖此信息进行投资或其他目的的后果不承担责任。未经CFRA事先书面许可,CFRA提供的任何内容(包括评级、与信用相关的分析和数据、估值、模型、软件或其他应用程序或其输出)或其任何部分均不得以任何形式、以任何方式进行修改、反向设计、复制或分发,或储存在数据库或检索系统内,不得将此等内容用于任何非法或未经授权的目的。CFRA和任何第三方供应商及其董事、高级职员、股东、雇员或代理人均不保证此等内容的准确性、完整性、及时性或可用性。在任何情况下,CFRA、其关联公司或其第三方供应商均不对订阅者、订阅者的客户或其他人因使用CFRA内容所产生的任何直接、间接、特殊或相应损害、成本、费用、法律费用或损失(包括收益损失或利润损失和机会成本)承担责任。

市场滥用法规声明

渣打集团内各分行、附属公司及关联公司可根据当地监管要求在全球开展银行业务。意见可能包含直接“买入”、“卖出”、“持有”或其他意见。上述意见的投资期取决于当前市况,而且没有限定更新意见的次数。本意见并非独立于渣打集团本身的交易策略或部署。渣打集团及/或其关联公司或其各自人员、董事、员工福利计划或员工,包括参与拟备或发行本文件的人士,可于任何时候,在适用法律及/或法规许可的范围内,买卖本文件提述的任何证券或金融工具,或在任何该等证券或相关投资中有重大利益。因此,渣打集团可能且阁下应假设渣打银行在本文件所提述的一项或多项金融工具中有重大利益。请参阅渣打网站的监管披露部分,以了解更详细的披露,包括过去12个月的意见/建议、利益冲突及免责声明。相关策略师可能拥有本公司/发行人的债务或股票证券的财务权益。所有相关策略师均获新加坡金融管理局或香港金融管理局发牌提供投资建议。未经渣打集团明确的书面同意,本文件不得转发或以其他方式提供予任何其他人士。

可持续投资

任何使用或提及的ESG数据均由晨星、Sustainalytics、明晟或彭博提供。详情请参阅:1)晨星网站的可持续投资部分;2)Sustainalytics网站的ESG风险评级部分;3)明晟网站的ESG业务参与筛选研究(ESG Business Involvement Screening Research)部分,以及4)彭博的绿色、社会及可持续债券指南。ESG数据以发表当日所提供的数据为基础,仅供参考,并不保证其完整、及时、准确或适合特定目的,并且可能会有更改。可持续投资:这是指晨星归类为“ESG意向投资 – 整体”的基金。可持续投资基金在其发售章程和监管存盘中已明确表示,它们或将ESG因素纳入投资流程,或以环境、性别多元化、低碳、可再生能源、水务或社区发展为主题重点。就股票而言,它是指由Sustainalytics ESG风险评级为低/可忽略的公司所发行的股份/股额。就债券而言,它是指由Sustainalytics ESG风险评级为低/可忽略的发行人所发行的债务工具,以及/或那些经彭博核证的绿色、社会、可持续债券。就结构性产品而言,它是指具有可持续金融框架(符合渣打绿色与可持续产品框架)的发行人所发行的产品,其相关资产属于可持续投资领域的一部分或由渣打可持续金融管治委员会(Sustainable Finance Governance Committee)另行批准。Sustainalytics所显示的ESG风险评级是真实的,并不是该产品在任何特定分类系统或框架下被分类或销售为“绿色”、“可持续”或类似产品的指针。

国家/市场独有的披露

巴林:本文件由渣打银行巴林分行在巴林分发,其地址为巴林王国麦纳麦邮政信箱29号(P.O. 29, Manama, Kingdom of Bahrain),是渣打银行的分行,并获巴林央行发牌为传统零售银行。博茨瓦纳:本文件由渣打银行博茨瓦纳有限公司在博茨瓦纳分发,并归属该单位。该公司是根据《银行法》第46.04章第6条获发牌的金融机构,并在博茨瓦纳股票交易所上市。文莱:本文件由渣打银行(文莱分行)(注册编号RFC/61)及Standard Chartered Securities (B) Sdn Bhd (注册编号RC20001003)在文莱分发,并归属该等单位。渣打银行根据《1853年皇家特许令》(参考编号ZC18)在英格兰以有限责任形式注册成立。Standard Chartered Securities (B) Sdn Bhd是向Registry of Companies注册的有限责任公司(注册编号RC20001003),获文莱央行颁发牌照,成为资本市场服务牌照持有人,牌照号码为BDCB/R/CMU/S3-CL,并获准透过伊斯兰窗口(Islamic window)进行伊斯兰投资业务。中国内地:本文件由渣打银行(中国)有限公司在中国分发,并归属该单位。该公司主要受国家金融监督管理总局、国家外汇管理局和中国人民银行监管。香港:在香港,本文件由渣打集团有限公司的附属公司渣打银行(香港)有限公司(“渣打香港”)分发,但对期货合约交易的建议或促成期货合约交易决定的任何部分除外。渣打香港的注册地址是香港中环德辅道中4-4A号渣打银行大厦32楼,受香港金融管理局监管,向证券及期货事务监察委员会(“证监会”)注册,并根据《证券及期货条例》(第571章)从事第1类(证券交易)、第4类(就证券提供意见)、第6类(就机构融资提供意见)和第9类(提供资产管理)受监管活动(中央编号:AJI614)。本文件的内容未经香港任何监管机构审核,阁下须就本文件所载任何要约谨慎行事。如阁下对本文件的任何内容有疑问,应获取独立专业意见。本文件载有的任何产品不可于任何时候、凭借任何文件在香港提出要约或出售,惟向《证券及期货条例》及根据该条例制订的任何规则所界定的“专业投资者”提出要约或出售除外。此外,无论在香港或其他地方,本文件均不得为发行之目的发行或管有,同时不得向任何人士出售任何权益,除非该名人士是在香港以外,或属于《证券及期货条例》及根据该条例制订的任何规则所界定的“专业投资者”,或该条例准许的其他人士。在香港,渣打私人银行乃渣打香港辖下私人银行部门,而渣打香港则是渣打集团有限公司(Standard Chartered PLC)的附属公司。加纳:渣打银行加纳有限公司(Standard Chartered Bank Ghana Limited)概不负责,亦不会承担阁下因使用这些文件而直接或间接产生的任何损失或损害(包括特殊、附带或相应的损失或损害)。过往表现并非未来绩效的指标,本行并无对未来表现作出任何陈述或保证。阁下应就某项投资是否适合自己向财务顾问征询意见,并在考虑有关因素后才承诺作出投资。如果阁下不欲收取更新信息,请电邮至feedback.ghana@sc.com。请勿回复此电邮。阁下如有任何疑问或欲查询服务事宜,请致电0302610750联络我们的优先理财中心。阁下切勿把任何机密及/或重要资料电邮至渣打,渣打不会对任何透过电邮传递的资料的安全性或准确性作出陈述或保证。对于阁下因决定使用电邮与本行沟通而蒙受的任何损失或损害,渣打概不承担任何责任。印度:渣打以互惠基金分销商及任何其他第三方的金融产品推荐人的身份在印度分发本文件。渣打不会提供《印度证券交易委员会2013年(投资顾问)规则》或其他规则所界定的任何“投资建议”。渣打提供相关证券业务的服务/产品并非针对任何人士,即法律禁止未通过注册要求而在该司法管辖区招揽证券业务及/或禁止使用本文件所载任何资料的任何司法管辖区的居民。印尼:本文件由渣打银行(印尼分行)在印尼分发。该公司是获Otoritas Jasa Keuangan(Financial Service Authority)和印尼银行发牌及监管的金融机构。泽西岛:在泽西岛,渣打私人银行是渣打银行泽西岛分行的注册商业名称。渣打银行泽西岛分行受泽西岛金融服务监察委员会(Jersey Financial Services Commission)监管。渣打银行的最新经审核账目可于其泽西岛主要营业地点索取:PO Box 80, 15 Castle Street, St Helier, Jersey JE4 8PT。渣打银行根据《1853年皇家特许令》(参考编号ZC18)在英格兰以有限责任形式注册成立,公司的主要办事处位于英格兰,地址为1 Basinghall Avenue, London, EC2V 5DD。渣打银行获英国审慎监管局(Prudential Regulation Authority)认可,并受金融市场行为监管局(Financial Conduct Authority)和审慎监管局监管。渣打银行泽西岛分行亦是获南非共和国金融业行为监管局(Financial Sector Conduct Authority of the Republic of South Africa)发牌的认可金融服务提供商,牌照号码为44946。泽西岛并非英国本土一部分,与渣打银行泽西岛分行及英国境外其他渣打集团实体进行的所有业务均不受英国法律下提供的部分或任何投资者保障及补偿计划的保障。肯尼亚:本文件由渣打银行肯尼亚有限公司在肯尼亚分发,并归属该单位。投资产品和服务由渣打投资服务有限公司分发。渣打投资服务有限公司是肯尼亚资本市场管理局发牌作为基金管理人的渣打银行肯尼亚有限公司的全资附属公司。渣打银行肯尼亚有限公司由肯尼亚中央银行(Central Bank of Kenya)监管。马来西亚:本文件由马来西亚渣打银行(Standard Chartered Bank Malaysia Berhad或简称SCBMB)在马来西亚分发。马来西亚的收件人应就本文件所引致或与本文件有关连的任何事宜联络SCBMB。本文件未经马来西亚证券事务监察委员会(Securities Commission Malaysia)审核。马来西亚证券事务监察委员会对产品的登记、注册、提交或批准,并不构成或表示对该产品、服务或促销活动的推荐或认可。投资产品并非存款,也不是SCBMB或任何关联公司或附属公司、马来西亚存款保险机构(Perbadanan Insurans Deposit Malaysia)、任何政府或保险机构的责任,不受其担保和保护。投资产品存在投资风险,包括可能损失投资本金。SCBMB明确表示,对于因市场状况导致投资产品的财务损失而直接或间接产生的任何损失(包括特殊、附带或相应的损失或损害)不会承担任何责任。尼日利亚:本文件由渣打银行尼日利亚有限公司(渣打尼日利亚)分发,此乃获尼日利亚央行妥为发牌及监管的银行。渣打尼日利亚对阁下因使用这些文件而直接或间接产生的任何损失或损害(包括特殊、附带或相应的损失或损害)概不负责。阁下应就某项投资是否适合自己向财务顾问征询意见,并在考虑有关因素后才承诺作出投资。如果阁下不欲收取更新信息,请电邮至clientcare.ng@sc.com要求从我们的电邮发送名单中移除。请勿回复此电邮。阁下如有任何疑问或欲查询服务事宜,请致电02 012772514联络我们的优先理财中心。对于阁下因决定将任何机密及/或重要资料电邮至渣打而蒙受的任何损失或损害,渣打尼日利亚概不承担任何责任。渣打尼日利亚不会对任何透过电邮传递的资料的安全性或准确性作出陈述或保证。巴基斯坦:本文件由渣打银行(巴基斯坦)有限公司在巴基斯坦分发,并归属于该单位,此公司的注册地址为PO Box 5556, I.I Chundrigar Road Karachi,为依据《1962年银行公司法》向巴基斯坦国家银行注册的银行公司,同时还获巴基斯坦证券交易委员会发牌为证券顾问。渣打银行(巴基斯坦)有限公司担任互惠基金的分销商及其他第三方金融产品的推荐人。新加坡:本文件由渣打银行(新加坡)有限公司(注册编号201224747C/ GST Group Registration No. MR-8500053-0, “SCBSL”)在新加坡分发,并归属于该单位。新加坡的收件人应就本文件所引致或与本文件有关连的任何事宜联络渣打银行(新加坡)有限公司。渣打银行(新加坡)有限公司是渣打银行的间接全资附属公司,根据1970年《新加坡银行法》获发牌在新加坡经营银行业务。渣打私人银行是渣打银行(新加坡)有限公司的私人银行部门。有关本文件提及的任何证券或以证券为基础的衍生工具合约,本文件与本发行人文件应被视为资料备忘录(定义见2001年《证券及期货法》第275条)。本文件旨在分发给《证券及期货法》第4A(1)(a)条所界定的认可投资者,或购买该等证券或以证券为基础的衍生工具合约的条件是只能以不低于200,000新加坡元(或等值外币)支付每宗交易。此外,就提及的任何证券或以证券为基础的衍生工具合约而言,本文件及发行人文件未曾根据《证券及期货法》于新加坡金融管理局注册为发售章程。因此,本文件及关于产品的要约或出售、认购或购买邀请的任何其他文件或材料均不得直接或间接传阅或分发,产品亦不得直接或间接向其他人士要约或出售,或成为认购或购买邀请的对象,惟不包括根据《证券及期货法》第275(1)条的相关人士,或(ii)根据《证券及期货法》第275(1A)条并符合《证券及期货法》第275条指明条件的任何人士,或根据《证券及期货法》的任何其他适用条文及符合当中指明条件的其他人士。就本文件所述的任何集体投资计划而言,本文件仅供一般参考,并非要约文件或发售章程(定义见《证券及期货法》)。本文件不是亦不拟是(i)要约或购买或出售任何资本市场产品的招揽要约;或(ii)任何资本市场产品的要约广告或拟作出的要约。存款保险计划:非银行存款人的新加坡元存款由新加坡存款保险公司投保,依据法律每位计划成员每位存款人的投保金额上限为100,000新加坡元。外币存款、双货币投资、结构性存款及其他投资产品均不予投保。此广告未经新加坡金融管理局审核。台湾:渣打集团实体或台湾渣打国际商业银行可能涉及此文件所提及的金融工具或其他相关的金融工具。此文件之作者可能已经与渣打或台湾渣打国际商业银行的其他员工、代理机构讨论过此文件所涉及的信息,作者及上述渣打或台湾渣打国际商业银行的员工可能已经针对涉及信息实行相关动作(包括针对此文件所提及的信息与渣打或台湾渣打国际商业银行之客户作沟通)。此文件所载的意见可能会改变,或者与渣打或台湾渣打国际商业银行的员工的意见不同。渣打或台湾渣打国际商业银行不会就上述意见的任何改变或不同发出任何通知。此文件可能涵盖渣打或台湾渣打国际商业银行欲寻求多次业务往来的公司,以及金融工具发行商。因此,投资者应了解此文件信息可能会因渣打或台湾渣打国际商业银行的利益冲突而反映特定目的。渣打或台湾渣打国际商业银行与其员工(包括已经与作者商讨过的有关员工)或客户可能对此文件所提及的产品或相关金融工具、或相关衍生工具金融商品有利益关系,亦可能透过不同的价格、不同的市场条件获得部分投资部位,亦有可能与其利益不同或是相反。潜在影响包括交易、投资、以代理机构行事等造市者相关活动,或就此文件提述的任何产品从事金融或顾问服务。阿联酋:迪拜国际金融中心–渣打银行根据《1853年皇家特许令》(参考编号ZC18)在英格兰以有限责任形式注册成立,公司的主要办事处位于英格兰,地址为1 Basinghall Avenue, London, EC2V 5DD。渣打银行获英国审慎监管局(Prudential Regulation Authority)认可,并受金融市场行为监管局(Financial Conduct Authority)和审慎监管局监管。渣打银行迪拜国际金融中心分行为渣打银行的分支机构,办事处位于迪拜国际金融中心(地址为Building 1, Gate Precinct, P.O. Box 999, Dubai, UAE),受迪拜金融服务管理局(Dubai Financial Services Authority)监管。本文件仅供迪拜金融服务管理局规则手册(DFSA Rulebook)所界定的专业客户使用,并不以该手册所界定的零售客户为对象。在迪拜国际金融中心,我们获授权仅可向符合专业客户及市场对手方资格的客户而非零售客户提供金融服务。阁下身为专业客户,不会获得零售客户享有的较高程度的保障及补偿权利。如果阁下行使归类为零售客户的权利,我们将未能向阁下提供金融服务与产品,原因是我们没有持有从事这些活动所需的牌照。就伊斯兰交易而言,我们在本行的Shariah Supervisory Committee的监督下行事。本行的Shariah Supervisory Committee的相关资料现已载于渣打银行网站的伊斯兰理财部分。就阿联酋居民而言 – 渣打阿联酋分行获阿联酋央行颁发牌照。该分行获证券与商品局发牌从事推广活动。依据阿联酋证券与商品局2008年第48/r号关乎金融咨询与金融分析决议所述的涵义范围,渣打阿联酋分行不在阿联酋或向阿联酋提供金融分析或咨询服务。乌干达:我们的投资产品与服务由获资本市场管理局发牌为投资顾问的渣打银行乌干达有限公司分发。英国:在英国,渣打银行获审慎监管局认可,并受金融市场行为监管局和审慎监管局监管。此文件已获得渣打银行批准,仅适用于根据英国《2000年金融服务及市场法令》(经2010年和2012年修订)第21 (2) (b)条的规定。渣打银行(以渣打私人银行之名营业)也根据南非的《2002年金融顾问及中介机构服务法》获认可为金融服务提供商(牌照号码45747)。这些材料并未按照旨在促进投资研究独立性的英国法律要求拟备,且在发布投资研究前不受任何禁止交易的约束。越南:本文件由渣打银行(越南)有限公司在越南分发,并归属于该单位。此公司主要受越南国家银行监管。越南的收件人如对本文件的内容有任何疑问,应联络渣打银行(越南)有限公司。赞比亚:本文件由渣打银行赞比亚有限公司分发,该公司在赞比亚注册成立,并根据赞比亚法律《银行与金融服务法》第387章向赞比亚银行注册为商业银行及获颁发牌照。