2025 年 11 月 7 日
金融市场周报
选举失利与法律挑战的影响
我们自8月以来在刊物中指出,股市进入融涨模式,将2月至4月特朗普关税冲击以来的股市反弹延续。当前核心问题在于,市场是否仍有动力支持后续走势。
关键性的第三季业绩再度交出亮眼成绩,胜过市场预期。企业盈利强劲、美联储减息,以及中美最近延长贸易休战,仍是推动股市上涨的基本动力。
尽管仍然看涨的美国股市投资者仓位和高企的估值可能导致股市短暂回落5-10%,但美国政坛变化和法院判决可能为年底股市上涨提供下一个催化因素。
共和党最近在地方政府选举中失利后,应该会达成结束美国政府停摆的协议,以及最高法院可能颁令下调关税,或在年底前为风险资产带来利好因素。
看涨美国科技股 – 盈利指引稳健
看涨美国国库抗通胀债券 – 对冲通胀上行风险
英镑兑美元或反复向好 – 可能从超卖水平出现技术性反弹
本周图示:关税下调的可能性增加
投注赔率显示,关税下调和政府复工的可能性正在上升;盈利仍然是重要的支持因素
Polymarket对于政府停摆与关税裁决的押注

美国2026年综合盈利预期(11月6日对比7月1日)

主笔评论
选举失利与法律挑战的影响
策略概述:我们自8月以来在刊物中指出,股市进入融涨模式,将2月至4月初次特朗普关税冲击以来的股市反弹延续。当前核心问题在于,市场是否仍有动力支持后续走势。关键性的第三季业绩再度交出亮眼成绩,胜过市场预期。企业盈利强劲、美联储减息,以及中美最近延长贸易休战,仍是推动股市上涨的基本动力。
尽管仍然看涨的美国股市投资者仓位和高企的估值可能导致股市短暂回落5-10%,但美国政坛变化和法院判决可能为年底股市上涨提供下一个催化因素。共和党本周在地方政府选举中失利,应该会促使共和党与民主党达成协议,结束政府停摆。与此同时,美国最高法院在开庭提问中,似乎对特朗普关税的合法性持怀疑态度。如果能够达成协议以结束美国政府停摆,以及最高法院可能颁令下调关税,将在年底前为风险资产带来利好因素。
民主党选举大胜,可能预示政府停摆有望结束。美国政府停摆已进入第六周,创下纪录。市场至今为止对此反应冷淡,但停摆已开始对美国政治产生影响。纽约市选出一位民主社会主义者,成为该市首位穆斯林市长。与此同时,民主党在全国地方政府选举中取得了广泛的胜利,赢得弗吉尼亚州的州长选举(该州拥有数十万名联邦政府雇员),从共和党手中夺回了该席位,并保住了新泽西州的州长席位。
特朗普将共和党在选举中的失利归咎于政府停摆。这增加了与民主党达成协议以结束僵局的可能性,协议可能包括延长将于年底到期的健康护理补贴(“奥巴马医改”下措施)。
关税下调?最高法院在美国企业和各州提出挑战后,开始审查特朗普政府关税政策的合法性。可能要数月后才有裁决,但市场正在解读初步提问的语气,以评估法院倾向。关注的焦点在于,总统引用1977年《国际紧急经济权力法》(International Emergency Economic Powers Act)来征收进口关税(一种对美国公司征税的形式),是否违反了国会对美国人民征税的宪法权力。在最初的辩论中,保守派和自由派法官似乎都对政府征收关税的权力表示怀疑,这增加了下调关税的可能性。贸易法院等三家下级法院已经对政府作出了不利裁决。
关税下调可能带来的影响。关税下调或降低美国经济衰退的几率,并提高软着陆的可能性。特朗普仍可能利用其他短期紧急权力来征收针对性的关税,但潜在判决结果已缓解一个主要的长期不利因素。关税下调对经济带来的助力,可能重新引发通胀。我们看涨美国国库抗通胀债券,以对冲任何通胀上行的风险(见第6页)。
由于盈利指引稳健,我们开启对美国科技业的机会型投资观点。全球企业盈利表现稳健,仍是股市上涨的基本动力。美国科技业第三季的盈利惊喜低于整体市场,但由于人工智能相关投资增加,该行业的盈利预测指引仍然强劲,预计2026年盈利将增长23%。美联储减息应能减低市场对估值的忧虑(见第4页)。
英镑可能出现技术性反弹,对英国国债更为审慎。我们之前看跌英镑兑美元的观点已经兑现,英国国债收益率急跌,反映随着政府准备在11月26日的预算案中提高税率,市场担忧经济增长即将放缓。我们预计英镑或在预算案公布前反复向好。英国国债相对于其他发达市场债券仍具有收益率优势,但由于预期市场在预算案公布前较为波动,故我们最近结束了对英国国债的机会型看涨投资观点,并锁定了回报(见第5页)。
— Rajat Bhattacharya
每周宏观因素平衡表
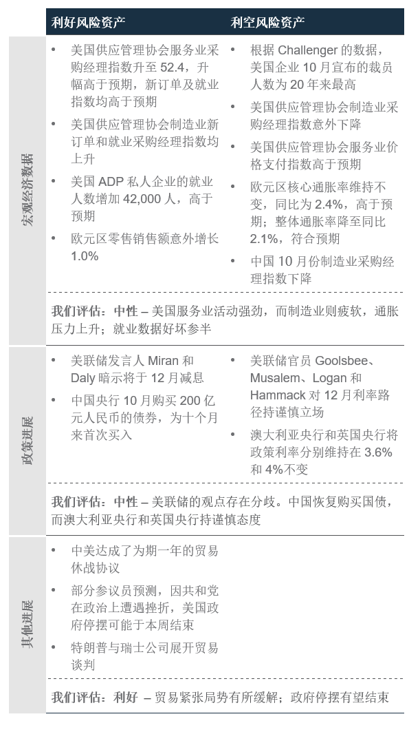
每週淨評估: 总体而言,我们认为过去一周的数据和政策对于风险资产的短期影响是中性的
(+)利多因素: 美国服务业强劲;中美贸易休战;美国政府停摆有望结束
(-)利空因素: 美国制造业疲软、通胀压力上升;澳大利亚央行和英国央行的态度谨慎

美国供应管理协会服务业价格支付指数的升幅高于预期,表明通胀高企;同时,美国私人企业就业人数反弹

欧元区10月整体通胀降至同比2.1%,接近欧洲央行2%的目标水平;这增加了12月最后一次减息25个基点的可能性

中国制造业采购经理指数10月下降;非制造业采购经理指数上升

客户最关心的问题
市场对人工智能公司的近期业绩反应不一,超配美国科技行业是否仍然合理?
我们的观点:我们维持超配美国科技行业,并开启对该行业的机会型投资观点*。
理据:第三季业绩表现强劲。在标普500指数成分股已公布业绩的公司中,盈利高出预期10.4%(资料来源:LSEG I/B/E/S)。其中,科技行业的盈利高出预期8.5%,超越了市场原本很高的预期。科技行业第三季的盈利增长最为强劲(同比增长28.5%)。股价走势表明市场正在奖励增长加速的公司,例如那些受到人工智能需求推动的云端服务公司,而市场并不看好资本支出加速增长但订单和业务渠道不清晰的公司。
然而,美国科技行业的基本面依然乐观,美联储减息也有助于缓解估值忧虑。随着人工智能投资扩大和需求增加,科技行业2025年和2026年的盈利增长预期在今年持续稳步上调。我们预期盈利增长强劲,2025年和2026年分别为23.5%和22.8%,这将在未来6-12个月支持行业的领先表现。
— 叶福恒,高级投资策略师
美国科技业2025和2026年的盈利增长综合预期在2025年期间不断上调
标普500指数和美国科技行业今年不同时期的2025年和2026年盈利增长综合预期

你对中国公司最近公布的业绩有何看法?
我们的观点:我们在亚洲(除日本)市场中超配中国股票,看好信息技术、通信服务和非必需消费品行业。
理据:中国2025年第三季的业绩整体上具有韧性。截至11月6日,在明晟中国指数的458只成分股中,已有401只成分股公布业绩,总体盈利增长为12%,由信息技术、原材料和金融等行业领涨(资料来源:彭博)。
我们仍在亚洲(除日本)市场中相对超配中国股票。估值依然吸引,明晟中国指数的12个月预测市盈率较地区指数有12%的折让。中国的2025年每股盈利增长综合预期近几个月已经下调,目前徘徊在1%附近。我们预期2026年每股盈利增长将回升至14%以上;关键促成因素包括服务业消费的潜在反弹,以及新的五年规划中强调的科技自立自强所取得的进展。我们仍看好非必需消费品、信息技术和通信服务行业,这些行业获益于对创新和产业升级的持续投资。中美贸易休战进一步提振投资者情绪,而中国人民银行或放宽货币政策,将为非金融行业的国企高息股提供支持。
— 甘皓昕,CFA,投资策略师
明晟中国指数2026年的每股盈利增长预期在14%以上,高于其五年均值
明晟指数的每股盈利增长

客户最关心的问题 (续)
随着英国10年期政府债券收益率跌至年内低位,英国国债短期有更多上行空间吗?你对英镑的看法如何?
我们的观点:我们已结束对英国政府债券的机会型看涨观点,并预期收益率可能反弹。我们认为英镑兑美元处于窄幅区间,短期偏向看涨。
理据:英国整体通胀持续回落及增长数据疲软,市场早已预期英国央行仍有机会减息,近期英国10年期国债收益率下跌至年内低位4.37%。不过,随着服务业活动较预期强劲及基本薪酬压力增加,收益率其后略为回升至4.4-4.5%水平。英国央行在11月会议维持利率不变,可能会逐步放宽政策,变相令快速减息预期降温。展望未来,预算案公布前的财政不确定性,以及市场对英国债务走势的疑虑,可能导致收益率反弹。因此,我们于2025年10月23日结束对英国政府债券的机会型看涨观点。
虽然减息会削弱投资者需求,通常对货币不利,但市场已反映了英国央行减息的预期。此外,英国央行预测的最终利率仍是十国集团央行中最高之一,使英镑在利差交易方面仍具吸引力,同时令造淡成本相对昂贵。尽管近期动力仍偏好美元,但英镑兑美元技术上似乎已超卖,短期内有望出现修正性反弹。我们认为1.35附近为重要阻力位。持续的财政阻力将限制英镑兑美元在此水平以上的上行空间。投资者将密切关注英国将于11月26日公布的秋季预算案。
— Anthony Naab,CFA,投资策略师
袁沛仪,投资策略师
市场对英国央行减息的预期升温,令英国10年期国债收益率跌至近期低位
英国10年期国债收益率、英国央行12月会议加息/减息25个基点的几率

英镑兑美元有望从超卖区域回升
英镑兑美元与技术水平

客户最关心的问题 (续)
美联储减息预期是否已充分反映?美元债券投资组合该如何配置?
我们的观点:我们预期利率将持续波动。我们偏好5-7年期债券,并机会型看涨美国国库抗通胀债券(TIPS),因为可以对冲通胀上行的风险。
理据:市场目前预期,在12月联邦公开市场委员会(FOMC)会议上减息25个基点的几率略高于60%,较上月有所下降,因为在10月FOMC会议后,美联储主席鲍威尔否定会采取更进取的宽松政策。美国10年期国债收益率也从3.95%的低位升至目前的4.15%。
在过去几周,我们建议投资者减持长期债券,因为美国10年期国债收益率接近我们3个月目标区间4.0%-4.25%的下限。我们重申此立场,特别是在美国10年期国债收益率回落至4%左右。我们仍预期利率将持续波动。
就债券投资组合而言,我们认为5-7年期债券在收益率与财政和通胀风险之间提供了最佳平衡。我们也建议投资者对美国国库抗通胀债券(TIPS)采取机会型投资看涨的立场,因为在财政忧虑、关税驱动的通胀以及地缘政治紧张局势导致商品价格上涨时,这些资产可以防范长期通胀的上行风险。
— 香镇伟,高级投资策略师
市场已降低对2025年12月美联储政策会议减息的预期
2025年12月美联储政策会议减息25个基点的几率

市场表现概要*

未来12个月资产观点一览

经济和市场日历

标普500指数下一个临时阻力位为6,910

黄金的投资者多样性跌至阈值以下


披露
本文件内容保密,也仅限指定人士阅览。如果阁下并非本文件的指定收件人,请销毁全部副本并立即通知发件人。本文件仅供一般参考,受渣打网站的监管披露下相关免责声明所约束。本文件并非且不构成针对任何证券或其他金融工具订立任何交易或采纳任何对冲、交易或投资策略的研究材料、独立研究、要约、推荐或招揽行为。本文件仅用作一般评估,并未考虑任何特定人士或特定类别人士的具体投资目标、财务状况或特定需求等,亦非专为任何特定人士或特定类别人士拟备。阁下不应依赖本文件的任何内容作出任何投资决定。在作出任何投资之前,阁下应该仔细阅读相关发行文件并征询独立的法律、税收及监管意见,特别是我们建议阁下务须在承诺购买投资产品之前,考虑本身的具体投资目标、财务状况或特定需求,就投资产品的适合性征询意见。意见、预测和估计仅为渣打发表本文件时的意见、预测和估计,渣打可修改而毋须另行通知。过往表现并非未来绩效的指标,渣打银行并无对未来表现作出任何陈述或保证。投资价值及其收益可升可跌,阁下可能无法收回原始投资的金额。阁下不一定能赚取利润,可能会蒙受损失。本文件对利率、汇率或价格的未来可能变动或者未来可能发生的事件的任何预测仅为参考意见,并不代表利率、汇率或价格的未来实际变动或未来实际发生的事件(视属何情况而定)的指标。未经渣打集团(定义如下)明确的书面同意,本文件不得转发或以其他方式提供予任何其他人士。渣打银行根据《1853年皇家特许令》(参考编号ZC18)在英格兰以有限责任形式注册成立,主要办事处位于英格兰,地址为1 Basinghall Avenue, London, EC2V 5DD。渣打银行获审慎监管局(Prudential Regulation Authority)认可,并受金融市场行为监管局(Financial Conduct Authority)和审慎监管局监管。渣打银行的最终母公司渣打集团有限公司(Standard Chartered PLC)连同其附属公司及关联公司(包括每间分行或代表办事处)组成渣打集团。渣打私人银行乃渣打辖下私人银行部门。渣打集团内各法律实体及关联公司(各为“渣打集团实体”)可根据当地监管要求在全球开展各种私人银行业务。并非全部产品及服务都由渣打集团内的所有分行、附属公司及关联公司提供。部分渣打集团实体仅担任渣打私人银行的代表,不可提供产品和服务或向客户给予意见。
版权所有©2025,Accounting Research & Analytics,LLC d/b/a CFRA(及其附属公司,如适用)。除非事先得到CFRA的书面许可,否则不得以任何形式复制CFRA提供的内容。CFRA的内容不是投资建议,引用或观察CFRA SERVICES提供的证券或投资并不构成购买、出售或持有此等投资或证券或作出任何其他投资决定的建议。CFRA的内容包含CFRA根据其相信可靠的公开信息提出的意见,此意见可随时更改,不另行通知。此分析内容尚未提交给美国证券交易委员会或任何其他监管机构,也未获得其批准。虽然CFRA在编制此分析内容时以应有的谨慎行事,但CFRA、其第三方供应商及所有相关实体明确拒绝并否认所有明示或暗示的保证,包括但不限于在法律允许的范围内,对适销性或适用于特定目的或使用的保证,对此信息的准确性、完整性或有用性的保证,并对依赖此信息进行投资或其他目的的后果不承担责任。未经CFRA事先书面许可,CFRA提供的任何内容(包括评级、与信用相关的分析和数据、估值、模型、软件或其他应用程序或其输出)或其任何部分均不得以任何形式、以任何方式进行修改、反向设计、复制或分发,或储存在数据库或检索系统内,不得将此等内容用于任何非法或未经授权的目的。CFRA和任何第三方供应商及其董事、高级职员、股东、雇员或代理人均不保证此等内容的准确性、完整性、及时性或可用性。在任何情况下,CFRA、其关联公司或其第三方供应商均不对订阅者、订阅者的客户或其他人因使用CFRA内容所产生的任何直接、间接、特殊或相应损害、成本、费用、法律费用或损失(包括收益损失或利润损失和机会成本)承担责任。
市场滥用法规声明
渣打集团内各分行、附属公司及关联公司可根据当地监管要求在全球开展银行业务。意见可能包含直接“买入”、“卖出”、“持有”或其他意见。上述意见的投资期取决于当前市况,而且没有限定更新意见的次数。本意见并非独立于渣打集团本身的交易策略或部署。渣打集团及/或其关联公司或其各自人员、董事、员工福利计划或员工,包括参与拟备或发行本文件的人士,可于任何时候,在适用法律及/或法规许可的范围内,买卖本文件提述的任何证券或金融工具,或在任何该等证券或相关投资中有重大利益。因此,渣打集团可能且阁下应假设渣打银行在本文件所提述的一项或多项金融工具中有重大利益。请参阅渣打网站的监管披露部分,以了解更详细的披露,包括过去12个月的意见/建议、利益冲突及免责声明。相关策略师可能拥有本公司/发行人的债务或股票证券的财务权益。所有相关策略师均获新加坡金融管理局或香港金融管理局发牌提供投资建议。未经渣打集团明确的书面同意,本文件不得转发或以其他方式提供予任何其他人士。
可持续投资
任何使用或提及的ESG数据均由晨星、Sustainalytics、明晟或彭博提供。详情请参阅:1)晨星网站的可持续投资部分;2)Sustainalytics网站的ESG风险评级部分;3)明晟网站的ESG业务参与筛选研究(ESG Business Involvement Screening Research)部分,以及4)彭博的绿色、社会及可持续债券指南。ESG数据以发表当日所提供的数据为基础,仅供参考,并不保证其完整、及时、准确或适合特定目的,并且可能会有更改。可持续投资:这是指晨星归类为“ESG意向投资 – 整体”的基金。可持续投资基金在其发售章程和监管存盘中已明确表示,它们或将ESG因素纳入投资流程,或以环境、性别多元化、低碳、可再生能源、水务或社区发展为主题重点。就股票而言,它是指由Sustainalytics ESG风险评级为低/可忽略的公司所发行的股份/股额。就债券而言,它是指由Sustainalytics ESG风险评级为低/可忽略的发行人所发行的债务工具,以及/或那些经彭博核证的绿色、社会、可持续债券。就结构性产品而言,它是指具有可持续金融框架(符合渣打绿色与可持续产品框架)的发行人所发行的产品,其相关资产属于可持续投资领域的一部分或由渣打可持续金融管治委员会(Sustainable Finance Governance Committee)另行批准。Sustainalytics所显示的ESG风险评级是真实的,并不是该产品在任何特定分类系统或框架下被分类或销售为“绿色”、“可持续”或类似产品的指针。
国家/市场独有的披露
巴林:本文件由渣打银行巴林分行在巴林分发,其地址为巴林王国麦纳麦邮政信箱29号(P.O. 29, Manama, Kingdom of Bahrain),是渣打银行的分行,并获巴林央行发牌为传统零售银行。博茨瓦纳:本文件由渣打银行博茨瓦纳有限公司在博茨瓦纳分发,并归属该单位。该公司是根据《银行法》第46.04章第6条获发牌的金融机构,并在博茨瓦纳股票交易所上市。文莱:本文件由渣打银行(文莱分行)(注册编号RFC/61)及Standard Chartered Securities (B) Sdn Bhd (注册编号RC20001003)在文莱分发,并归属该等单位。渣打银行根据《1853年皇家特许令》(参考编号ZC18)在英格兰以有限责任形式注册成立。Standard Chartered Securities (B) Sdn Bhd是向Registry of Companies注册的有限责任公司(注册编号RC20001003),获文莱央行颁发牌照,成为资本市场服务牌照持有人,牌照号码为BDCB/R/CMU/S3-CL,并获准透过伊斯兰窗口(Islamic window)进行伊斯兰投资业务。中国内地:本文件由渣打银行(中国)有限公司在中国分发,并归属该单位。该公司主要受国家金融监督管理总局、国家外汇管理局和中国人民银行监管。香港:在香港,本文件由渣打集团有限公司的附属公司渣打银行(香港)有限公司(“渣打香港”)分发,但对期货合约交易的建议或促成期货合约交易决定的任何部分除外。渣打香港的注册地址是香港中环德辅道中4-4A号渣打银行大厦32楼,受香港金融管理局监管,向证券及期货事务监察委员会(“证监会”)注册,并根据《证券及期货条例》(第571章)从事第1类(证券交易)、第4类(就证券提供意见)、第6类(就机构融资提供意见)和第9类(提供资产管理)受监管活动(中央编号:AJI614)。本文件的内容未经香港任何监管机构审核,阁下须就本文件所载任何要约谨慎行事。如阁下对本文件的任何内容有疑问,应获取独立专业意见。本文件载有的任何产品不可于任何时候、凭借任何文件在香港提出要约或出售,惟向《证券及期货条例》及根据该条例制订的任何规则所界定的“专业投资者”提出要约或出售除外。此外,无论在香港或其他地方,本文件均不得为发行之目的发行或管有,同时不得向任何人士出售任何权益,除非该名人士是在香港以外,或属于《证券及期货条例》及根据该条例制订的任何规则所界定的“专业投资者”,或该条例准许的其他人士。在香港,渣打私人银行乃渣打香港辖下私人银行部门,而渣打香港则是渣打集团有限公司(Standard Chartered PLC)的附属公司。加纳:渣打银行加纳有限公司(Standard Chartered Bank Ghana Limited)概不负责,亦不会承担阁下因使用这些文件而直接或间接产生的任何损失或损害(包括特殊、附带或相应的损失或损害)。过往表现并非未来绩效的指标,本行并无对未来表现作出任何陈述或保证。阁下应就某项投资是否适合自己向财务顾问征询意见,并在考虑有关因素后才承诺作出投资。如果阁下不欲收取更新信息,请电邮至feedback.ghana@sc.com。请勿回复此电邮。阁下如有任何疑问或欲查询服务事宜,请致电0302610750联络我们的优先理财中心。阁下切勿把任何机密及/或重要资料电邮至渣打,渣打不会对任何透过电邮传递的资料的安全性或准确性作出陈述或保证。对于阁下因决定使用电邮与本行沟通而蒙受的任何损失或损害,渣打概不承担任何责任。印度:渣打以互惠基金分销商及任何其他第三方的金融产品推荐人的身份在印度分发本文件。渣打不会提供《印度证券交易委员会2013年(投资顾问)规则》或其他规则所界定的任何“投资建议”。渣打提供相关证券业务的服务/产品并非针对任何人士,即法律禁止未通过注册要求而在该司法管辖区招揽证券业务及/或禁止使用本文件所载任何资料的任何司法管辖区的居民。印尼:本文件由渣打银行(印尼分行)在印尼分发。该公司是获Otoritas Jasa Keuangan(Financial Service Authority)和印尼银行发牌及监管的金融机构。泽西岛:在泽西岛,渣打私人银行是渣打银行泽西岛分行的注册商业名称。渣打银行泽西岛分行受泽西岛金融服务监察委员会(Jersey Financial Services Commission)监管。渣打银行的最新经审核账目可于其泽西岛主要营业地点索取:PO Box 80, 15 Castle Street, St Helier, Jersey JE4 8PT。渣打银行根据《1853年皇家特许令》(参考编号ZC18)在英格兰以有限责任形式注册成立,公司的主要办事处位于英格兰,地址为1 Basinghall Avenue, London, EC2V 5DD。渣打银行获英国审慎监管局(Prudential Regulation Authority)认可,并受金融市场行为监管局(Financial Conduct Authority)和审慎监管局监管。渣打银行泽西岛分行亦是获南非共和国金融业行为监管局(Financial Sector Conduct Authority of the Republic of South Africa)发牌的认可金融服务提供商,牌照号码为44946。泽西岛并非英国本土一部分,与渣打银行泽西岛分行及英国境外其他渣打集团实体进行的所有业务均不受英国法律下提供的部分或任何投资者保障及补偿计划的保障。肯尼亚:本文件由渣打银行肯尼亚有限公司在肯尼亚分发,并归属该单位。投资产品和服务由渣打投资服务有限公司分发。渣打投资服务有限公司是肯尼亚资本市场管理局发牌作为基金管理人的渣打银行肯尼亚有限公司的全资附属公司。渣打银行肯尼亚有限公司由肯尼亚中央银行(Central Bank of Kenya)监管。马来西亚:本文件由马来西亚渣打银行(Standard Chartered Bank Malaysia Berhad或简称SCBMB)在马来西亚分发。马来西亚的收件人应就本文件所引致或与本文件有关连的任何事宜联络SCBMB。本文件未经马来西亚证券事务监察委员会(Securities Commission Malaysia)审核。马来西亚证券事务监察委员会对产品的登记、注册、提交或批准,并不构成或表示对该产品、服务或促销活动的推荐或认可。投资产品并非存款,也不是SCBMB或任何关联公司或附属公司、马来西亚存款保险机构(Perbadanan Insurans Deposit Malaysia)、任何政府或保险机构的责任,不受其担保和保护。投资产品存在投资风险,包括可能损失投资本金。SCBMB明确表示,对于因市场状况导致投资产品的财务损失而直接或间接产生的任何损失(包括特殊、附带或相应的损失或损害)不会承担任何责任。尼日利亚:本文件由渣打银行尼日利亚有限公司(渣打尼日利亚)分发,此乃获尼日利亚央行妥为发牌及监管的银行。渣打尼日利亚对阁下因使用这些文件而直接或间接产生的任何损失或损害(包括特殊、附带或相应的损失或损害)概不负责。阁下应就某项投资是否适合自己向财务顾问征询意见,并在考虑有关因素后才承诺作出投资。如果阁下不欲收取更新信息,请电邮至clientcare.ng@sc.com要求从我们的电邮发送名单中移除。请勿回复此电邮。阁下如有任何疑问或欲查询服务事宜,请致电02 012772514联络我们的优先理财中心。对于阁下因决定将任何机密及/或重要资料电邮至渣打而蒙受的任何损失或损害,渣打尼日利亚概不承担任何责任。渣打尼日利亚不会对任何透过电邮传递的资料的安全性或准确性作出陈述或保证。巴基斯坦:本文件由渣打银行(巴基斯坦)有限公司在巴基斯坦分发,并归属于该单位,此公司的注册地址为PO Box 5556, I.I Chundrigar Road Karachi,为依据《1962年银行公司法》向巴基斯坦国家银行注册的银行公司,同时还获巴基斯坦证券交易委员会发牌为证券顾问。渣打银行(巴基斯坦)有限公司担任互惠基金的分销商及其他第三方金融产品的推荐人。新加坡:本文件由渣打银行(新加坡)有限公司(注册编号201224747C/ GST Group Registration No. MR-8500053-0, “SCBSL”)在新加坡分发,并归属于该单位。新加坡的收件人应就本文件所引致或与本文件有关连的任何事宜联络渣打银行(新加坡)有限公司。渣打银行(新加坡)有限公司是渣打银行的间接全资附属公司,根据1970年《新加坡银行法》获发牌在新加坡经营银行业务。渣打私人银行是渣打银行(新加坡)有限公司的私人银行部门。有关本文件提及的任何证券或以证券为基础的衍生工具合约,本文件与本发行人文件应被视为资料备忘录(定义见2001年《证券及期货法》第275条)。本文件旨在分发给《证券及期货法》第4A(1)(a)条所界定的认可投资者,或购买该等证券或以证券为基础的衍生工具合约的条件是只能以不低于200,000新加坡元(或等值外币)支付每宗交易。此外,就提及的任何证券或以证券为基础的衍生工具合约而言,本文件及发行人文件未曾根据《证券及期货法》于新加坡金融管理局注册为发售章程。因此,本文件及关于产品的要约或出售、认购或购买邀请的任何其他文件或材料均不得直接或间接传阅或分发,产品亦不得直接或间接向其他人士要约或出售,或成为认购或购买邀请的对象,惟不包括根据《证券及期货法》第275(1)条的相关人士,或(ii)根据《证券及期货法》第275(1A)条并符合《证券及期货法》第275条指明条件的任何人士,或根据《证券及期货法》的任何其他适用条文及符合当中指明条件的其他人士。就本文件所述的任何集体投资计划而言,本文件仅供一般参考,并非要约文件或发售章程(定义见《证券及期货法》)。本文件不是亦不拟是(i)要约或购买或出售任何资本市场产品的招揽要约;或(ii)任何资本市场产品的要约广告或拟作出的要约。存款保险计划:非银行存款人的新加坡元存款由新加坡存款保险公司投保,依据法律每位计划成员每位存款人的投保金额上限为100,000新加坡元。外币存款、双货币投资、结构性存款及其他投资产品均不予投保。此广告未经新加坡金融管理局审核。台湾:渣打集团实体或台湾渣打国际商业银行可能涉及此文件所提及的金融工具或其他相关的金融工具。此文件之作者可能已经与渣打或台湾渣打国际商业银行的其他员工、代理机构讨论过此文件所涉及的信息,作者及上述渣打或台湾渣打国际商业银行的员工可能已经针对涉及信息实行相关动作(包括针对此文件所提及的信息与渣打或台湾渣打国际商业银行之客户作沟通)。此文件所载的意见可能会改变,或者与渣打或台湾渣打国际商业银行的员工的意见不同。渣打或台湾渣打国际商业银行不会就上述意见的任何改变或不同发出任何通知。此文件可能涵盖渣打或台湾渣打国际商业银行欲寻求多次业务往来的公司,以及金融工具发行商。因此,投资者应了解此文件信息可能会因渣打或台湾渣打国际商业银行的利益冲突而反映特定目的。渣打或台湾渣打国际商业银行与其员工(包括已经与作者商讨过的有关员工)或客户可能对此文件所提及的产品或相关金融工具、或相关衍生工具金融商品有利益关系,亦可能透过不同的价格、不同的市场条件获得部分投资部位,亦有可能与其利益不同或是相反。潜在影响包括交易、投资、以代理机构行事等造市者相关活动,或就此文件提述的任何产品从事金融或顾问服务。阿联酋:迪拜国际金融中心–渣打银行根据《1853年皇家特许令》(参考编号ZC18)在英格兰以有限责任形式注册成立,公司的主要办事处位于英格兰,地址为1 Basinghall Avenue, London, EC2V 5DD。渣打银行获英国审慎监管局(Prudential Regulation Authority)认可,并受金融市场行为监管局(Financial Conduct Authority)和审慎监管局监管。渣打银行迪拜国际金融中心分行为渣打银行的分支机构,办事处位于迪拜国际金融中心(地址为Building 1, Gate Precinct, P.O. Box 999, Dubai, UAE),受迪拜金融服务管理局(Dubai Financial Services Authority)监管。本文件仅供迪拜金融服务管理局规则手册(DFSA Rulebook)所界定的专业客户使用,并不以该手册所界定的零售客户为对象。在迪拜国际金融中心,我们获授权仅可向符合专业客户及市场对手方资格的客户而非零售客户提供金融服务。阁下身为专业客户,不会获得零售客户享有的较高程度的保障及补偿权利。如果阁下行使归类为零售客户的权利,我们将未能向阁下提供金融服务与产品,原因是我们没有持有从事这些活动所需的牌照。就伊斯兰交易而言,我们在本行的Shariah Supervisory Committee的监督下行事。本行的Shariah Supervisory Committee的相关资料现已载于渣打银行网站的伊斯兰理财部分。就阿联酋居民而言 – 渣打阿联酋分行获阿联酋央行颁发牌照。该分行获证券与商品局发牌从事推广活动。依据阿联酋证券与商品局2008年第48/r号关乎金融咨询与金融分析决议所述的涵义范围,渣打阿联酋分行不在阿联酋或向阿联酋提供金融分析或咨询服务。乌干达:我们的投资产品与服务由获资本市场管理局发牌为投资顾问的渣打银行乌干达有限公司分发。英国:在英国,渣打银行获审慎监管局认可,并受金融市场行为监管局和审慎监管局监管。此文件已获得渣打银行批准,仅适用于根据英国《2000年金融服务及市场法令》(经2010年和2012年修订)第21 (2) (b)条的规定。渣打银行(以渣打私人银行之名营业)也根据南非的《2002年金融顾问及中介机构服务法》获认可为金融服务提供商(牌照号码45747)。这些材料并未按照旨在促进投资研究独立性的英国法律要求拟备,且在发布投资研究前不受任何禁止交易的约束。越南:本文件由渣打银行(越南)有限公司在越南分发,并归属于该单位。此公司主要受越南国家银行监管。越南的收件人如对本文件的内容有任何疑问,应联络渣打银行(越南)有限公司。赞比亚:本文件由渣打银行赞比亚有限公司分发,该公司在赞比亚注册成立,并根据赞比亚法律《银行与金融服务法》第387章向赞比亚银行注册为商业银行及获颁发牌照。