2025 年 12 月
全球市場展望
2026年展望
泡沫懸浮?多元致富
我們預期風險資產在2026年將表現領先,因人工智能蓬勃發展、財政和貨幣政策放寬以及貿易緊張局勢緩和。在市場上升的同時,預計分化將更為明顯,因此我們傾向就以下三個關鍵主題,在更廣泛的資產類別中進行分散投資。
主題 #1 – 股票:市場上漲,人工智能爭論升溫。我們預計由人工智能推動的強勁盈利增長將抵消偏高估值的影響,但現在是時候分散投資了。
主題 #2 – 收益:新興市場債勝過發達市場債。新興市場(美元和本幣)債提供吸引的收益率,並有助在聯儲局主導的投資環境下分散風險。
主題 #3 – 分散配置工具:追逐黃金光芒。黃金有望在2026年延續漲勢,但另類投資策略以及日圓和離岸人民幣等貨幣是分散投資的關鍵因素。
風險:基本因素或金融因素?人工智能表現不及預期、信用事件的連鎖效應、聯儲局改變政策或日本央行偏鷹,這些都是風險。
美元2026年可能進一步走弱
2026年人工智能繼續蓬勃發展
印度獲上調至超配,與中國並列
全球首席投資總監的致辭
近來由人工智能熱潮引發股市泡沫的討論甚囂塵上。然而,我們認為目前行業內的隱含槓桿,與2008年全球金融危機前的水平並不相似,或許更接近的比較是1990年代末的互聯網泡沫。即便如此,這兩個時期仍存在關鍵差異,無論是投資規模(相對於經濟規模仍然偏低)還是投資者的盈利能力,都與當時有所不同。我們認為目前市場與泡沫仍有一段距離。
應該如何為2026年做好準備?
泡沫尚未形成,我們踏入2026年將略微超配全球股票。
當前為不同情境預先準備非常重要。我們經常看到客戶在經濟景氣時提高投資組合的風險,只有在遭受重大損失後才意識到其風險承受能力低於投資組合相應水平。這樣的「風險漂移」可能是被動,即是隨著股票表現領先,投資組合中的股票權重自然上升,但也可能是主動,即投資者在股票表現強勁後對前景變得更加樂觀。
因此,我提出以下建議:
如果你已充份投資,可向理財顧問請求模擬不同情境,了解現有投資組合(包括存款)在2000-03年和2007-09年期間的表現。這將讓你了解,如果我們的判斷錯誤,市場確實已接近泡沫尾聲,你的投資可能承受的損失幅度。如果這些數字讓你感到不安,請避免在此時增加投資風險,並探索不同的分散投資方式,使投資組合達到讓人「安枕無憂」的水平。
如果你尚處於投資初期,市場波動上升可能導致你停止投資,並維持或增加大量現金存款,這是潛在風險之一。在這種情況下,你需要保持紀律,並繼續投資。投資節奏取決於個人的風險承受能力,但應在特定期限內設定目標資產配置(參見第32-33頁的一些例子),例如2-3年或許比較合理,並據此安排投資計劃,當資產類別價格下跌時便加快投資步伐。
請謹記,投資的關鍵在於管理情緒。採取上述行動將會幫助你為未來的波動做好準備,並在整個周期中保持投資。

策略
投資策略與關鍵主題
|
|
||||
|

12個月基礎投資超配觀點:
- 全球股票、黃金
- 美國、亞洲(除日本)股票
- 新興市場美元債、本幣債
機會型投資觀點 – 股票:
- 全球金礦股
- 美國科技股、製藥股、公用股
- 印度大中型股、中國非金融國企高息股、恒生科技指數
- 歐洲銀行股
超配股票行業:
- 美國:科技、健康護理、公用
- 歐洲:健康護理、工業、科技、金融
- 中國:科技、健康護理、通訊
機會型投資觀點 – 債券:
- 美國國庫抗通脹債券、短期高收益債、AAA級貸款抵押證券*
- 亞洲投資級債
- 歐洲銀行或有可轉換債^*
*新的機會型投資觀點 ^參見第6頁註腳
2026年展望:泡沫懸浮?多元致富
- 我們預期風險資產在2026年將表現領先,因人工智能蓬勃發展、財政和貨幣政策放寬以及貿易緊張局勢緩和。在市場上升的同時,預計分化將更為明顯,因此我們傾向就以下三個關鍵主題,在更廣泛的資產類別中進行分散投資:
- 主題 #1 – 股票:市場上漲,人工智能爭論升溫。我們預計由人工智能驅動的強勁盈利增長將抵消偏高估值的影響,但現在是時候分散投資了。
- 主題 #2 – 收益:新興市場債勝過發達市場債。新興市場(美元和本幣)債提供吸引的收益率,有助在聯儲局主導的投資環境下分散風險。
- 主題 #3 – 分散配置工具:追逐黃金光芒。黃金有望在2026年延續漲勢,但另類投資策略以及日圓和離岸人民幣等貨幣是分散投資的關鍵因素。
- 風險:基本因素或金融因素?人工智能表現不及預期、信用事件的連鎖效應、聯儲局改變政策或日本央行偏鷹,這些都是風險。
迎接資產升溫的2026年
樂觀投資者認為股票仍處於牛市,受惠於由人工智能帶動的強勁盈利增長、高信用質素以及支持增長的政策。悲觀投資者則認為市場從估值來看正處於泡沫之中,居高不下的通脹將使決策者的行動受到限制,且債務挑戰將導致債券收益率上升。我們預計在股票引領下,主要資產類別將持續上漲,但極端風險高於往常,因此需要規劃更廣泛的市場情境。我們預計2026年金融市場將聚焦三大核心主題。
01 股票:市場上漲,人工智能爭論升溫
我們在2026年仍對股票持積極觀點,預計市場全年將受盈利增長推動而上行,其中以美國和亞洲(除日本)市場領先。
市場是否過於昂貴,或盈利增長能否證明估值合理,仍是2026年的核心爭論之一。這場爭論依然重點聚焦美國股票,尤其是美國科技行業。我們認為這場爭論在2026年將持續下去,當表現未能明顯超越高預期時,會導致短期波動。
圖. 1 美國科技行業的表現受到市盈率和實際盈利增長的推動

然而,我們認為股票會繼續獲得支持,因為(i)「人工智能主題」延續,源於美國科技業強勁的盈利增長;(ii)聯儲局減息,支持經濟及盈利增長;以及(iii)美元表現疲弱,這在歷史上與風險資產的正回報一致。
我們並不忽視高估值帶來的風險。投資者面對的挑戰在於,如何持續投資於仍具強勁動力的主題,同時又能管理過高估值,以免市場對任何失望情緒過度敏感。我們的首選策略是避免將所有資金集中在科技股,並希望透過兩種策略來實現這個目標:
第一種是地區分散投資。我們超配美國股票相對於全球股票,當中回報主要由科技業的持續盈利增長所帶動。為了平衡這一策略,我們也超配亞洲(除日本)股票。雖然亞洲(除日本)地區的科技行業也有一些人工智能主題的溢出效應,但也提供了以下途徑:(i)執行我們對美元走弱的觀點,而歷史上這與新興市場的領先表現一致,(ii)國內的政策刺激,尤其是在中國及印度,以及(iii)相對於美國股票,估值更溫和的股票投資機會。
在亞洲,我們現時超配印度股票,已將其新增為機會型投資觀點。政策改革和關於美印貿易協議進展的報導,有望成為促成因素。此外,財政及貨幣刺激政策已提前落實,應推動盈利增長,扭轉印度股票年初至今相對亞洲(除日本)市場的大幅落後(約為20%)表現。
我們仍然超配中國股票,偏好離岸市場。我們預期定向的政策刺激,以及與人工智能主題相關的強勁盈利增長,將提供強而有力的支持。
我們避免過度集中於美國科技股的第二種方法是行業篩選。雖然我們仍然超配美國科技行業,但同時也超配美國健康護理和公用行業。由於數據中心的能源需求激增,公用行業與人工智能有一定重疊,但其本質上
圖. 2 除了美元分散投資需求之外,利率也可能再度成為黃金的正面推動因素

更具防守性。我們亦預期健康護理行業將受惠於監管不確定性下降以及估值便宜。事實上,我們已經在美國、歐洲和中國複製了科技與健康護理雙重超配的組合,以平衡科技業的配置並達到分散效果。
綜合起來,我們認為這種方法可以讓投資者繼續投資於美國科技行業和人工智能主題,同時分散投資不同的股市區域及行業,以獲得廣泛的回報來源。
02 收益:新興市場債勝過發達市場債
我們超配新興市場債,包括美元和本幣計價債券,預期這些債券將表現優於其他主要債券資產類別。在多資產收益策略中,我們也將新興市場債視為具吸引力的收益來源(與股票收益資產類別並列)。
雖然全球債券的信用利差愈趨收窄(即相對美國國債估值偏高),但新興市場債在三方面表現突出:(i)信用質素吸引,最明顯是財政基本因素改善;(ii)收益率高於發達市場債;以及(iii)透過外匯計價債券分散投資於非美元債。本幣債券也可捕捉多數新興市場減息周期和收益率下降的投資機會。
我們並非對發達市場債本身持負面看法。個別違約事件往往會成為新聞焦點,但整體違約率仍低,使信用利差持續收緊。然而,我們仍然偏好透過股票來投資於發達市場風險資產,因為股票的上行空間相對大於債券。
新興市場美元債也應受惠於美國國債收益率逐步下降 —— 我們預計美國10年期國債收益率在未來6-12個月將逐步降至3.75% – 4.00% —— 以及美國收益率曲線略微陡峭,因為我們預期2026年聯儲局將減息三次。
03 分散配置工具:追逐黃金光芒
我們超配黃金,並預計在一系列不確定因素的影響下,市場對其他另類資產的需求將持續高企。
我們認為,金價的正面推動因素仍然存在。主要央行和投資者繼續尋找美元替代方案,這股分散投資的需求尚有增長空間。此外,近期數據顯示,黃金與債券收益率的反向關係正開始重新建立,為黃金增添了另一項有利因素。最後,我們預期美元表現疲弱,這也應提供額外支持。
黃金自2022年以來大幅上漲後,市場上經常討論黃金是否「昂貴」的議題。以下兩項數據反映了這場辯論的不同觀點:從實際(經通脹調整後)價格來看,金價處於歷史新高;然而,相對美國標普500指數,黃金仍然接近數十年來的低位。由於黃金不產生收益,對黃金進行「估值」仍然困難,因此我們傾向聚焦推動需求的關鍵因素,而這些因素預示黃金有望進一步上漲。
貨幣市場也可能提供吸引的分散配置效益,因為我們預期未來6-12個月美元會走弱。在這方面,日圓和離岸人民幣脫穎而出。日圓繼續是全球流動性的來源,因為其利率仍低且近期表現疲弱。然而,投資者須注意日圓超低的估值,以及日本利率緩慢但穩定的升勢,意味著日圓可能顯著走強。我們預期未來6-12個月美元兌日圓將邁向147,使其在風險資產承壓下成為具吸引力的分散配置工具。我們亦預期離岸人民幣將穩步走強,因決策者致力於維持穩定,且通縮的風險推高了預期實際收
益率。
最後,另類投資策略作為投資組合的分散配置工具,具有令人信服的理由。將另類投資策略納入投資組合,明顯可以帶來結構性的長期益處,不僅會降低投資組合的波動性,還能提升預期回報。在目前環境下,將它們納入投資組合尤其重要,因為股債的相關性仍處於高位,且傳統資產類別無法提供正常的分散投資效益。
風險:基本因素或金融因素?
2026年,我們將會密切關注可能改變我們投資前景的四項
風險。
第一,若人工智能主題未達高預期而出現負面衝擊或失望情緒,將對股市構成風險。即使盈利或策略公告在絕對數值上表現強勁,若市場預期過高,仍可能引發波動。人工智能巨頭過度借貸來資助人工智能投資,而不是僅依賴其自由現金流,這也可能令市場感到擔憂。
第二,若信用事件導致投資者擔憂違約風險屬於系統性而非個別性,將對股票和債券市場構成風險,無論是私人或公開市場皆受波及。
第三,任何限制聯儲局減息行動的數據或事件,均可能令市場失望,並引發對風險資產估值的重新評估。
第四,日本央行意外偏鷹會推動日本債券收益率及日圓大幅上升,可能對股票及公司債構成風險,因為日圓是全球流動性的重要來源。
圖. 3 2026年展望:泡沫懸浮?多元致富

基礎資產配置模型
若要建立多元化投資組合,可以用基礎(Foundation)和基礎+(Foundation+)模型作為起點。基礎模型展示了一系列配置,聚焦多數投資者都可以選擇的傳統資產類別,而基礎+模型則包括了私人資產配置,可能只適合某些司法管轄區的投資者。
圖. 4 風險狀況屬均衡的基礎資產配置

圖. 5 風險狀況屬均衡的基礎+資產配置

圖. 6 風險狀況屬中度的多資產收益配置

基礎:戰術性資產配置

圖. 7 我們基礎配置的表現*

圖. 8 機會型投資觀點表現

對客戶最關心問題的看法
|
|
||||
|
|
||||
你是否仍然預期2026年美元會疲弱?這會否將美元兌離岸人民幣推低至7.00以下?
儘管我們預計美元指數(DXY)將在未來三個月內溫和回升,但在未來12個月內可能貶值至96。隨著美國勞動市場數據走弱,市場預期聯儲局2026年或進一步減息,美元自9月以來的回升似乎正在消退。另一方面,外國投資者對沖美元持倉—— 曾在2025年初對美元造成壓力 —— 已經放緩。總體而言,這意味著我們預計,美元將在較短的一至三個月內企穩或小幅反彈,主要受避險需求支持。從較長的 6-12 個月來看,隨著聯儲局減息以支持降溫的勞動市場,將削弱美元相對其他主要貨幣的收益率優勢,故預計美元仍然會逐步走弱。在主要貨幣中,我們預計美元兌日圓(美元兌日圓或跌至147)和歐元(歐元兌美元或升至1.20)的貶值幅度最大。
從過往來看,美元走弱通常會提升非美國股票、商品及新興市場資產的回報,因為美國投資者受惠於貨幣市場的利好因素。這支持了我們目前強調在美國以外進行多元化投資的策略。
在美元整體走弱背景下,市場自然會關注中國決策者會否允許美元兌離岸人民幣跌破7.00的心理關口。我們認為這是可能的,但情況可能短暫。人民銀行將匯率穩定列為首要考量,以支持出口、抑制資本外流並推動人民幣成為國際儲備貨幣,所以通常會干預以捍衛關鍵匯率水平,延續匯率雙向波動。我們預期美元兌離岸人民幣將在三個月內邁向7.02,並在12個月內穩定在7.00附近。
圖. 9 聯儲局可能比其他發達市場央行更積極減息

人工智能資本支出熱潮會否持續?
人工智能相關資本支出的走勢將「更持久地走高」。我們看到大量資本投入、長期項目規劃及不斷擴大的經濟影響,不僅在美國,亦涵蓋亞洲和歐洲,這一趨勢代表科技格局的結構性轉變,而非短期的投資周期。
彭博綜合預期顯示,四大超大型科技企業在2025年的資本支出總額約為3,500億美元,按年增長64%,2024年的增長率為39%。這些公司的指引顯示,短期內資本支出將進一步增加。雖然2026年的增長率可能放緩至約40%,但預計2026年投資總規模仍會顯著擴大至約5,000億美元,2027年進一步增至5,800億美元,並與「Stargate」等重大項目同步
展開。
人工智能資本支出的投資不僅限於數據中心,也延伸至整個支援生態系統,尤其是在發電及冷卻系統相關的能源與公用事業領域。美國政府近期推出的「Genesis Mission」旨在透過人工智能的力量推動科學與創新,進一步擴大人工智能的應用。這一背景凸顯了這些承諾具有多年的投入周期。
強勁的需求基本因素及充裕的自由現金流,為這些資本支出提供了合理依據。過去幾季,超大型科技企業的人工智能相關收入強勁增長,顯著超越資本支出增速。預期的未來回報亦具支持作用。雖然終端用戶應用的長期投資回報(ROI)仍有待充分驗證,但當前環境確保了可用運算能力已被充分利用,在投資與短期財務回報之間建立了清晰的聯繫。
圖. 10 超大型科技企業*的投資預計2026年將大幅擴張至5,000億美元

你認為印度股票有轉向的跡象嗎?
印度股市在2025年跑輸區內股市,明晟印度指數僅上升1%,而明晟亞洲(除日本)指數則上漲29%(以美元計)。印度表現遜色主要受三方面影響:盈利表現疲弱、2025年初估值偏高,以及外國機構投資者持續從其資本市場撤資。然而,我們預期這種落後表現將在2026年出現逆轉,原因如下:
– 印度股市的估值已不再構成阻力:印度的相對估值已有所改善,明晟印度指數相對明晟新興市場及亞洲(除日本)指數的12個月預測市盈率溢價,較去年高位分別下降近68%及56%,並與過往均值一致。
– 印度盈利在政策調整的推動下正逐步回升:盈利下調周期已見底,且盈利預測越來越穩健(預計明晟印度指數每股盈利在2026至2027年將以每年逾15%的速度增長)。這源於印度央行採取的一系列政策措施(減息125個基點及流動性措施),以及政府今年實施的所得稅減免和整理商品及服務稅(GST)稅率,總額相當於國內生產總值的1%。這些措施有望推動市場明顯調高增長預測,未來數月可能會出現盈利預期走高和驚喜。
– 外國投資者在印度股票中的配置偏低:今年外國資金大量流出後,外國投資者的持倉目前接近數十年來的低位。增長與盈利回升,可能會促使外國資金重新流入。
這解釋了我們為何將印度股票在亞洲(除日本)市場內上調至超配。我們也認為印度股票存在短期看漲的技術性機會。隨著過去的不利因素大多已反映在價格中,若印度與美國的貿易協議有正面進展,預計將帶動情緒逆轉,推動印度股市在2026年上漲。
圖. 11 印度股市相對新興市場的估值已不再像以往那樣昂貴

中國與印度股票能否同時表現出色?
我們將印度股票上調至超配,同時在亞洲(除日本)市場內維持超配中國股票。鑑於兩個市場的規模,質疑兩者會否同時跑贏亞洲(除日本)市場情有可原。我們認為答案是肯定的。
首先,預期兩個市場呈現正相關是合理的。確實,過去明晟中國指數與明晟印度指數在相當長的一段時間內呈負相關。然而,在過去一年,這種相關性已經轉為正相關。這也不是最近才出現的現象。事實上,根據每月數據的分析,自2000年以來,印度和中國股市曾有數次(約佔市場歷史的20%)在六個月期間同時跑贏區內市場。
其次,這兩個市場提供的股票投資機會截然不同。印度股票提供較高的增長潛力,而中國股票則具吸引力的估值。印度股票受惠於較高的股本回報率。印度仍然是增長最快的新興市場之一,2025年第三季國內生產總值按年增長8.2%。印度公司12個月每股盈利增長預測更高,達到15.5%。
相比之下,儘管最近經濟增速放緩,但中國政府仍可能把2026年的增長目標設定為5%。這意味著12個月預測每股盈利增長仍然處於10.5%的高位。然而,根據12個月預測市盈率計算,中國股票較印度股票折讓44%。
結構性改革為兩個市場帶來了利好因素。印度決策者已採取措施簡化全國商品及服務稅架構,並放寬合規要求,以吸引外國投資者。與此同時,在人工智能投資和刺激消費等政策措施的推動下,增長股支持了中國股市的表現。
最後,地緣政治因素也非常重要。美國的關稅政策對兩國市場都構成風險。若與美國達成貿易協議,預計將提振市場情緒,並促使估值升級。
圖. 12 印度和中國股票的每股盈利增長穩健

宏觀概況 – 一瞥
概述
|
我們的觀點
核心情境(軟著陸,60%機率):我們預計2026年美國經濟將軟著陸,因為聯儲局持續減息、貿易緊張局勢緩和、德國和中國的財政放寬,以及部分新興市場的貨幣寬鬆政策。我們預計聯儲局將於2026年3月前再減息25個基點,並於2026年底前進一步減息50個基點至3.0%,以支持就業,因為關稅對通脹的影響似乎有限。隨著通脹回落至目標水平,且德國的財政刺激措施開始發揮作用,歐洲央行可能會將存款利率維持在目前的2%。同時,中國定向的財政和信貸放寬應該會支持高科技和消費主導的增長。
下行風險(硬著陸,15%機率):我們預計2026年美國經濟硬著陸或衰退的機率為15%,尤其是在通脹壓力導致聯儲局延遲減息及/或人工智能投資放緩影響投資者及消費者信心的情況下。其他風險包括美國關稅損害公司的利潤率,或美國債券和美元因市場憂慮債務上升或聯儲局獨立性而遭到拋售。
上行風險(不著陸,25%機率):若新預算的稅務激勵措施促使美國加快投資,或將美國關稅產生的收入回饋家庭,均有望刺激美國消費者和商業的信心。德國/中國的刺激措施可能推動全球經濟更快增長。中美及/或美俄達成和平協議,可能進一步提振經濟信心。
關鍵圖表
美國私人企業數據顯示,就業市場持續降溫,為聯儲局進一步減息提供理據。新興市場央行,特別是拉丁美洲的央行,可能在2026年推動減息,幫助經濟軟著陸
圖. 13 美國和個別新興市場可能在2026年減息,幫助經濟軟著陸


主要的宏觀問題
甚麼因素推動你認為美國經濟會軟著陸?
我們的基本預測:我們預計,美國經濟增長將維持在1.8%的長期趨勢水平以下,但由於貿易緊張緩和、聯儲局減息、稅務激勵措施和人工智能發展支持消費和投資,2026年將避免陷入衰退。消費保持韌性,主要因為高收入家庭受惠於三年的股市反彈,推動了消費增長。同時,到目前為止,關稅對商品通脹的影響有限,而租金下降則令住房和服務業的通脹回落。隨著通脹放緩,我們預計聯儲局將繼續支持降溫的就業市場,2026年底前可能再減息75個基點。美元走弱應進一步緩和金融狀況。政策焦點也可能轉向銀行及能源等行業的放寬管制,這應該能抵消關稅的影響,並提升2026年的消費和企業支出。
貿易緊張緩和;關稅相關的法院裁決有待公布:經歷波動的一年後,美國企業因政府與主要盟友達成貿易協議,對關稅多了一點了解。中美達成貿易休戰,涉及半導體晶片和稀土元素,應能減少不確定性。下一個焦點是最高法院對關稅合法性的裁決。若法院裁定撤銷關稅,將提振市場情緒,儘管政府可能會根據其他臨時法律權力重新實施關稅。
減稅與聯儲局減息:最新預算除了提供個人稅項扣減、永久延長特朗普1.0的個人減稅措施之外,還為新投資相關的企業提供可觀的稅收優惠。國會預算辦公室(Congressional Budget Office)估計,這些措施對國內生產總值的正面影響將集中在前期,並在2026年達到0.9%的高峰。我們預計聯儲局將在2026年底前再減息75個基點至3.0%,以支持就業市場,啟動放貸上升周期。
人工智能的提振:人工智能變革正對美國增長產生三重影響。在2026年上半年,對數據中心、電腦硬件及軟件的投資或為美國增長額外貢獻0.5%至1.0%。同時,由人工智能推動的股票飆升已提升家庭財富,尤其是高收入群體,進而帶動消費上升。人工智能亦可能在未來幾年推動生產力提升。
圖. 14 歐元區正等待德國推出刺激措施以推動增長

短期風險:就業市場放緩是一項迫切風險。美國每月新增職位在2025年第三季已放緩至平均62,000個,低於2025年首季的111,000個,且自6月以來的四個月中有兩個月的就業人數下降。雖然新增職位率仍高於維持失業率穩定所需的35,000個(因移民限制削減勞動供應),但裁員公告已上升。我們預計聯儲局將在2026年持續減息,以減低這一風險。中期風險是總統特朗普試圖控制聯儲局七人理事會的多數席位,並最終掌控12人組成的聯邦公開市場委員會,以便在通脹仍然遠高於聯儲局2%目標的情況下,仍可大幅減息。特朗普若控制聯儲局,可能會令債市波動並削弱美元。新任聯儲局主席(可能在1月公布)的觀點將具有重要參考價值。
德國會否在2026年推動歐元區經濟進一步增長?
我們預計德國經濟在經歷三年停滯後,將於2026年恢復趨勢增長,其政策框架轉變後的1萬億歐元基建及國防支出計劃,預計自2026年上半年開始產生影響。德國的刺激措施預計將促使歐元區的整體增長提高約0.3個百分點。其他歐元區成員國增加國防開支,可能進一步支持經濟增長,然而主要歐元區經濟體(例如法國、意大利)面對財政壓力,令此類開支的規模受到限制。今年歐元走強也使金融狀況收緊。然而,我們預計歐洲央行在評估2026年德國刺激措施的影響時,將保持其主要存款利率在目前的2%。
中國在經濟再度放緩下會否進一步放寬政策?
我們認為中國在2026年推出更果斷但針對性刺激措施的可能性正在上升。經濟在2025年下半年放緩,因為前期的財政刺激減弱,且出口在美國加徵關稅前反彈後已下降。供應鏈及出口市場的多元化計劃,預計2026年將有助減低出口的部分下行風險。然而,由於房地產市場持續低迷導致物價疲弱壓力延續,國內需求和投資依然疲弱。決策者已敲定2026至2030年的下一個五年計劃,重點提出加快先進技術的投資,以提升自主能力和生產力。我們也預計會有刺激國內消費的措施。
圖. 15 中國的定向刺激措施有望重振經濟增長

資產類別
債券 – 一瞥
|
|
||||
|
我們的觀點
基礎投資觀點:我們視全球債券為核心持倉。鑑於政府債的名義收益率仍具吸引力,這在估值偏高的公司債中尤為突出,我們相對偏好政府債多於公司債(即「利率債」而非「信用債」)。我們偏好新興市場債券多於發達市場債券。我們均超配新興市場美元政府債和新興市場本幣政府債,主要因新興市場通脹溫和、鴿派貨幣政策的立場、財政狀況改善以及美元疲弱的預期所推動。在發達市場債方面,我們均低配投資級和高收益公司債。
在美國,我們預計短期收益率的降幅將超過長期收益率,這主要受聯儲局可能在2026年底前減息至3.00%所推動,導致收益率曲線更加陡峭(即長期與短期收益率之間的差距擴闊)。美國財政負擔、通脹以及聯儲局在新主席上任後的獨立性等方面的不確定性,可能會加劇債券波動,然而,我們將利用任何由此帶來的收益率反彈來鎖定更高的絕對收益率,以對沖現金收益率持續走低的風險。我們認為美國10年期國債收益率處於4.25%以上具有吸引力,因為我們預計未來6-12個月內將回落至3.75%-4.00%的區間。我們認為5-7年期債券能夠在更高收益率與應對財政及通脹風險之間提供最具吸引力的平衡。
機會型投資觀點:我們看漲 (i) 歐洲銀行額外一級資本(AT1)債券(或有可轉換債*;對沖外匯風險),(ii) AAA級貸款抵押證券(Collateralised Loan Obligation或CLO),(iii) 美國國庫抗通脹債券(TIPS),(iv) 美國短期高收益債以及 (v) 亞洲美元投資級債。
關鍵圖表
我們超配新興市場美元政府債和本幣政府債,受惠於穩健的新興市場經濟增長、財政實力、新興市場央行的減息前景以及美元疲弱。
圖. 16 在基本因素改善的情況下,新興市場債的收益率吸引


超配新興市場美元政府債和本幣政府債
在債券方面,我們偏好新興市場債多於發達市場債。新興市場債的名義收益率約為6%,且風險調整後的收益率調整較發達市場債更吸引。我們上調新興市場美元政府債至超配,與新興市場本幣政府債一致。近年來,多數新興市場經濟體均改善了財政和經常賬戶。它們強勁的外部平衡以及我們對美元疲弱的預期,應有利於其償還外債。此外,我們預期聯儲局將在未來12個月進一步放寬貨幣政策,使新興市場央行在通脹溫和、新興市場貨幣穩定的環境下,擁有更大的靈活性採取更寬鬆的政策。然而,新興市場資產容易受到市場波動和地緣政治不確定性的影響。
核心持倉:發達市場投資級政府債
我們視發達市場投資級政府債為核心持倉,並偏好政府債多於公司債。隨著聯儲局減息,美元債券收益率應會下降,其中短期收益率的降幅將超過長期收益率(即收益率曲線趨陡)。這應可帶來強勁的總回報,結合收益率與輕微的價格上漲。
利率波動預計將從近期低位反彈,原因是美國財政負擔、通脹及聯儲局在新任主席上任後的獨立性等不確定性。然而,我們預計此類波動將是暫時的,因此我們將利用債券收益率的反彈作為鎖定收益率的機會,以對沖現金收益率持續走低的風險。我們認為美國10年期國債收益率在4.25%以上將具吸引力,因為我們預計未來12個月收益率將降至3.75%-4.00%的區間。
核心持倉:亞洲美元債
亞洲美元債券仍然提供相當吸引的收益率,中國持續推出針對性的政策刺激措施,仍是市場樂觀情緒的來源。 (i) 中國房地產行業違約和 (ii) 南亞/東南亞發行人再融資風險的高峰可能已經過去,儘管仍可能出現一些特殊的「負債管理」事件。然而,地緣政治的不確定性和貿易保護主義仍然是主要風險。我們對亞洲投資級債和高收益債持中性看法。
低配發達市場投資級和高收益公司債
我們低配發達市場投資級債與高收益債的觀點,主要基於估值考量而非信用質素憂慮。這些債券可以成為相當吸引的收益來源。然而,我們注意到,投資級與高收益債較美國國債的收益率溢價仍處於接近歷史低點。這令發達市場投資級債的吸引力下降,因其易受美國超大型科技企業為持續進行人工智能相關投資而增加發債的影響。高收益債雖有望受惠於風險資產的強勁表現,但我們偏好股票多於高收益債券,因股票的上行空間較大。
債券機會型投資觀點
看漲美國國庫抗通脹債券(TIPS)
我們相信風險回報吸引。它們能夠抵禦財政風險、關稅和商品價格上漲所帶來的通脹升溫,也應受惠於聯儲局減息以致收益率下降。低通脹是此觀點面臨的風險。
看漲美國短期高收益債
我們預計,在經濟軟著陸的環境下,高收益公司債的盈利和現金流將保持穩健。今年公共和私募市場的再融資活動已將高收益債的「到期高峰」推遲至2027年,改善了短期高收益債的償付前景。我們預計,隨著聯儲局減息以及公私募信貸市場持續吸引大量資金流入,未來6-12個月的再融資環境將保持寬鬆,金融狀況保持充裕。信用質素下滑是一項風險。
看漲亞洲美元投資級債
我們預期亞洲投資級債的估值將持續高企,受惠於有利的供需動態(淨發行量呈負數)及強勁的信用基本因素,包括穩健的現金流、相對較低的槓桿水平,以及較高的主權或主權掛鈎發行人佔比。亞洲投資級債的價格也應輕微上漲,因為它們受惠於聯儲局減息。信用質素下滑是一項風險。
開啟對歐洲銀行額外一級資本債(AT1)(或有可轉換債1;對沖外匯風險)的看漲觀點
歐洲銀行業的基本因素依然穩健,這從充足的流動性覆蓋、強勁的資本緩衝和仍然穩健的資產質素可反映出來。與更廣泛的發達市場債資產類別相似,歐洲銀行或有可轉換債的估值處於高位。然而,我們認為或有可轉換債將受惠於當前經濟周期的後期階段,收益率預計將成為主要回報來源。意外延期(未贖回)和本金減記是一項風險。
開啟對AAA級貸款抵押證券(CLOs)的看漲觀點
我們認為貸款抵押證券的收益率,比同類評級的債券更吸引,同時由於其浮動利率的特性,可以降低債券收益率上升的風險。最近,利用槓桿貸款等另類融資渠道的美國企業數量激增,為貸款抵押證券創造了獨特的投資機會。我們看好高質素的AAA級貸款抵押證券,因其在償付優先順序機制中具備優勢。提前贖回的風險,以及信貸事件在較低質素貸款或私募信貸中可能引發的連鎖效應,都是需要注意的風險。
股票 – 一瞥
|
|
||||
|
|
||||
我們的觀點
我們仍然超配全球股票,偏好美國和亞洲(除日本)股票。美國股票的韌性繼續推動全球股市的表現,受穩健的基本因素所支持,包括盈利增長強勁、地緣政治風險消退以及聯儲局放寬貨幣政策,這些因素支持美國經濟軟著陸的觀點。
我們預計,未來12個月亞洲(除日本)股票的盈利增長將位居主要地區之首。我們將印度股票上調至超配,並新增印度大中型股為機會型投資觀點,因為這些股票的盈利上升,結構性增長強勁,估值較一年前低,因此吸引了外國投資者的興趣。我們也預計,中國股票在亞洲(除日本)市場中將表現出色。中國股票有望受惠於企業管治的改善,以及針對科技與創新的針對性政策支持。
我們將歐洲(除英國)股票和日本股票下調至低配。儘管德國有望加速推出財政刺激措施,但歐元走強正在損害歐洲出口商。中日的地緣政治緊張局勢升溫及盈利前景低迷,加上日圓走強的預期,抵消了企業管治改革持續改善帶來的積極影響。此外,我們仍然低配英國股票,反映此市場的增長股比重較低。
關鍵圖表
美國和亞洲(除日本)股票有望在2026年表現出色。

圖. 17 美國股票盈利修訂指數的表現優於全球股票;2026年亞洲(除日本)和美國的企業盈利增長預期領先其他地區


美國股票 – 超配
我們超配美國股票。儘管美國政府停擺持續時間較長,但近期經濟數據依然穩健。市場預期聯儲局將進一步減息,強化了我們的經濟軟著陸情境,並為增長型行業提供了支持。2025年第三季盈利持續表現強勁,明晟美國指數未來12個月預測每股盈利增長為14%。在近期市場回調後,投資者的持倉似乎已不再過度擴張。在自由現金流充裕的支持下,科技公司在人工智能基建方面的資本支出等促成因素有望加速。地緣政治不確定性的消退,也將支持繼續上漲的趨勢。主要風險在於市場對人工智能相關股票的情緒變化(例如未來的業績指引,以及如何為資本支出提供資金)。
圖. 18 美國科技股的資本支出佔自由現金流的百分比仍處於低位

亞洲(除日本)股票 – 超配
我們超配亞洲(除日本)股票。美元走弱將令此地區受惠,因為可以降低投入成本並提振企業盈利。貿易緊張局勢的緩和及仍然合理的估值也提供額外支持。
我們將亞洲(除日本)市場的印度股票上調至超配。印度股市在經歷2025年的疲弱表現後,在持續的財政措施和強勁的國內經濟增長的支持下,現正出現逆轉跡象。印度股票在整固後,估值已變得吸引,明晟印度指數的12個月預測市盈率相對亞洲(除日本)股票的溢價在2025年已大幅收窄。儘管關稅風險猶存,但2025年外資流出已大致回復正常,同時盈利範圍也有所改善。我們看好大型股,因其在盈利韌性和估值支持方面具有更大的安全邊際。
圖. 19 印度的資金流入改善,盈利向上修訂

我們維持超配中國股票。我們預計,政策支持將在2026年推動中國股市的表現。中國最新的五年規劃強調提升服務消費和科技自主能力,為結構性增長奠定了基礎。潛在的貨幣放寬政策和政策刺激將進一步支持企業盈利,有助於抵消物價疲弱壓力。在中國,我們偏好離岸股票多於在岸股票,因為離岸股票增長股比重較高,且估值比美國同類股票更具吸引力。
南韓和台灣股票仍是我們在亞洲(除日本)市場的核心持倉。對人工智能的持續需求,加上南韓的「企業價值提升計劃」,有望支持盈利增長,並提升股東回報。然而,估值已基本回升,尤其是南韓股票,明晟南韓指數的12個月預測市盈率已與2007年以來的歷史均值持平,限制了進一步重新評級的空間。我們低配東盟股票,因為每股盈利增長的動力疲弱,抵消貨幣放寬政策帶來的正面影響。
歐洲(除英國)股票 – 低配
我們下調歐洲(除英國)股票至低配。盈利增長預期依然穩健(2026年為11.6%),德國的財政刺激措施具有支持作用。然而,估值已偏高 —— 歐元區股票的12個月預測市盈率已接近高於歷史均值一個標準差。歐元區的經濟數據好壞參半及法國的政治不確定性,可能削弱投資者情緒。最後,歐元走強預計會削弱出口商的盈利。
日本股票 – 低配
我們將日本股票下調至低配。儘管我們預計企業改革和少額投資非課稅制度(NISA)將推動資金流入,但鑑於日本股票最近數月強勁反彈,上漲空間可能有限。經濟數據強勁,也增加了日本央行在2026年首季前加息的風險,這可能阻礙當局推出「安倍經濟學2.0」政策,當中包括財政支出和貨幣寬鬆政策。中日的緊張關係加劇,也可能削弱旅遊收入並擾亂供應鏈。如果日圓升值,可能會進一步削弱日本出口商的盈利前景。
英國股票 – 低配
我們低配英國股票。英國市場以防守型股票組成,表現可能遜於更側重增長型行業的市場,例如亞洲(除日本)和美國。能源價格下跌也可能對盈利增長預期構成壓力,尤其是周期性行業,進一步限制該區的相對表現前景。
股票機會型投資觀點
|
保持槓鈴式策略
我們採取機會型投資觀點,目標是獲得正向的絕對回報。踏入2026 年,我們將繼續採取槓鈴式策略,配置增長股和防守股。我們以歐洲銀行股代替歐洲工業股,並增加一個新的觀點:
印度。
圖. 20 機會型投資觀點

科技股
我們超配美國、歐洲和中國科技股。我們預計,人工智能投資將繼續支持科技行業的盈利增長,尤其是半導體行業。由於各大科技公司和各國政府爭相在人工智能應用領域搶佔先機,先進半導體晶片持續面臨供應短缺。我們也看好軟件行業,因為人工智能應用加速軟件發展並增強產品功能,例如代理式平台。與人工智能基建相關的行業也受惠於數據中心、電力供應和專用雲端網絡的進一步建設。我們偏好的投資途徑是配置美國科技股,其中半導體和軟件股佔此行業的74%,其餘為科技硬件股。美國科技行業包括擁有可擴展平台和可觀經常性收入的先進晶片製造商和軟件巨頭。歐洲科技行業的半導體和軟件產業的比重很高(佔總市值的88%),但我們認為美國科技行業的增長前景更為亮麗。儘管歐美科技行業的估值水平接近且偏高(兩者的12個月綜合預測市盈率均為29倍左右),受到盈利增長的支持。
中國科技行業的組成截然不同,其中科技硬件股在行業總市值的佔比高達71%,半導體和軟件股佔比則較低。中國科技硬件行業受惠於強勁需求,尤其是來自新興市場,並已在電動汽車製造領域實現多元化發展。
圖. 21 我們預計,在半導體行業帶動下, 2026 年美國科技行業的盈利增長強勁

為參與中國的人工智能熱潮,我們偏好的投資途徑是配置恒生科技指數(HSTECH)。恒生科技指數涵蓋中國通訊服務、非必需消費品和科技行業的科技和互聯網巨頭。我們預期,在估值重估和盈利增長的推動下,恒生科技指數將表現良好。估值仍然吸引,其12個月綜合預測市盈率為20倍,較歷史平均水平折讓15%,較美國科技行業平均水平折讓31%。決策者持續支持人工智能+的採用和技術開發,而各大科技平台也在大力投資以推動增長。
科技行業面臨的風險包括人工智能投資放緩和不利的監管變化,尤其是中國市場。
圖. 22 恒生科技指數的盈利增長強勁,估值吸引

健康護理股
科技行業提供增長機會,而健康護理行業則是槓鈴式策略的另一端,通過穩定的盈利增長提供防守性配置。我們超配美國、歐洲和中國的健康護理行業。歐洲和中國的健康護理行業主要由製藥、生物科技和生命科學產業構成(佔市值的84-91%),其餘部分為健康護理設備和服務。然而,健康護理設備和服務供應商佔美國健康護理行業的39%。
鑑於估值和盈利增長吸引,我們偏好通過美國製藥股配置健康護理行業。在2025 年的大部分時間裡,美國健康護理行業都面臨著監管不確定性,使其在 2025 年第三季之前一直是美國表現最遜色的行業。此風險自2025年9月起已減弱,因總統特朗普與主要製藥公司就定價和關稅優惠達成共識。美國製藥股已從底部反彈,但我們預計創新藥物將推動股價進一步上漲,同時估值仍將保持合理水平。健康護理行業的風險在於監管不確定性加劇和不利的藥物試驗結果。
圖. 23 監管風險消退或進一步收窄美國製藥股相對於美國整體股市的估值折讓

金融股
我們將歐洲金融股上調至超配,同時仍是美國和中國配置中的核心持倉。歐洲金融股的估值吸引,12個月綜合預測市盈率為10倍,較歐洲整體市場折讓29%。德國主導的歐洲財政刺激措施對國內經濟有利,金融股受歐元走強的影響較小。美國金融股的估值較高(16倍市盈率),但受惠於進一步的放寬管制和美國經濟軟著陸的情境。然而,聯儲局進一步減息可能對淨息差構成下行壓力。在一些備受矚目的違約事件發生後,信用風險仍然存在。同時,由於受到陷入困境的房地產行業的影響,中國金融股的估值仍然不高(6.4倍市盈率)。
我們偏好的金融股是歐洲銀行股。除估值吸引外,我們預計歐洲銀行股的盈利將穩步增長,這受惠於長期收益率上升和歐洲財政擴張的利好因素。我們認為,歐洲央行的減息周期已結束,緩解了淨息差的壓力。風險包括信用損失高於預期。
多元化投資
我們仍然傾向於透過全球金礦股來實現多元化配置。我們依然看漲金價,金礦股對金價變動具有「槓桿效應」。金礦企業目前的自由現金流充裕,且成本控制效率高,平均開採成本低於每盎司1,700美元。金價下跌是一項風險。
在美國,我們也對美國公用股持機會型投資觀點,認為其盈利增長具防守性。電力公用事業公司佔該行業的主要比重(65%),而多元公用事業公司(26%)通常同時供應電力和天然氣。純粹的天然氣和水務公用事業公司則佔少數。我們預計,數據中心的蓬勃發展將在未來十年支持電力需求的增長,從而加速電力公司的盈利增長。受規管的公用事業公司正與監管機構合作擴大產能,而不受規管的電力生產商則直接與大型科技公司簽訂購電協定,為其數據中心供電。數據中心的建設速度放緩是一項風險。
在亞洲,我們新增印度大中型股的投資觀點,因為其盈利前景持續改善(參見第10頁和第16頁)。在中國,我們的槓鈴式策略將恒生科技指數中的增長股與中國非金融國企高息股進行搭配配置。這些國企相對於整體市場波動性較小,且主要專注於國內市場。非金融國企穩定的股息收入頗為吸引,同時受陷入困境的房地產行業的影響較小。我們偏好集中於更易買入的國企H股,並結束了對國企A股的投資觀點(自2024年3月27日以來已上漲18.2%)。中國不利的監管變化是一項風險。
其他行業觀點
我們仍然超配歐洲工業股,但也在對之前的機會型投資獲利了結(自2025年3月27日以來已上漲11.6%)。我們認為,基建和國防開支仍將是未來幾年的利好因素,但隨著增長預期略有下調,短期內可能會獲利了結。
圖. 24 按地區劃分的行業觀點

另類資產的投資論點
雖然我們認為1990年代末的科技泡沫與如今人工智能驅動的股市上漲存在很大差異,但高估值使得分散投資的必要性愈發凸顯。
將另類資產增添至投資組合的理據有兩方面。首先,將另類資產納入投資組合具有結構性和長期性優勢,可以提高風險調整後回報。其次,由於周期性原因,如今這樣做顯得尤為重要。
結構性理據
分散投資於不同資產類別的必要性已廣為人知。在金融理論中,分散投資常被稱為唯一的「免費午餐」。就純粹的預期回報而言,這種說法並不準確,因為相較於100%的股票配置,傳統資產類別的分散投資通常會降低理論預期回報。然而,分散投資確實能提高同等風險水平下的預期回報。這會對實際回報產生重要影響,因為其有助於投資者在整個市場周期中保持
投 資1。
但是,一旦將分析範圍擴大到另類資產,預期回報會隨著進一步分散投資而增加,從而顯著提高同等風險水平下的預期回報。
機構投資者和主權財富基金都深諳此理,並積極將資金投入另類資產領域。例如,我們看到海灣地區的主權財富基金大量湧入私募市場和人工智能領域,為估值和交易量帶來了支持。此類資金流持續支持另類資產的需求和估值。
圖. 25 增添另類資產可以提高風險調整後回報

圖. 26 股債相關性高企,表明當前開展分散投資的必要性高於正常水平

為何現在投資?
60/40股債投資組合的核心前提是假設股票和債券(尤其是政府債)之間的相關性為負數——尤其是在股票下跌時。這意味著股票下跌時,債券上漲,從而降低投資組合的波動性,但現實情況更為複雜。股債相關性圖表(圖26)顯示相關性會隨時間而改變。事實上,目前相關性是正數且偏高。因此,自疫情以來,在投資組合中加入債券的效益已變得有限。
圖. 27 美國經濟所處的象限似乎每個月都在變動

需要注意的是,現實世界遠比這種簡單視角呈現的要複雜得多,而且還取決於增長和通脹的初始水平。例如,在第一象限,增長和通脹在1%到2%(健康)和3%到4%(過熱)兩種情況下存在顯著差異,但這主要取決於可能的貨幣政策應對措施以及向不同象限的潛在過渡。
然而,顯而易見的是,在美國通脹水平較高的情況下,股債相關性也更高。在2008年全球金融危機後的十年裡,聯儲局面臨的挑戰是努力將通脹推高至2%左右,即避免物價疲弱。而自新冠疫情爆發以來,面對疫情導致的供應鏈中斷、俄烏衝突、去全球化以及利用貿易關稅的激進手段來糾正全球失衡的狀況,其挑戰已轉變為努力控制通脹。
圖. 28 股債相關性通常隨通脹而上升

這意味著,60/40股債投資組合在管理投資組合波動率方面的效果可能不如過往。這反而促使投資者盡可能增加對非傳統資產類別的配置。對我們而言,這意味著在不同的風險偏好下,另類資產的配置百分比最高可達30%(包括黃金)。

從定義角度來看,我們將另類資產領域分為四大類子
資產:
- 私人資產 — 私募股權、私人信貸/債務及私人不動產
- 對沖基金策略,包括流動性另類資產
- 黃金
- 數碼資產
圖. 29 不同風險狀況下的第一層級資產配置圖

黃金、原油 – 一瞥
|
|
||||
我們的觀點
我們維持超配黃金,3個月及12個月目標價分別為每盎司4,350美元及4,800美元。新興市場央行持續的需求與有利的宏觀環境,有望維持黃金漲勢。
我們預期在未來3個月及12個月,紐約期油價格將分別維持在每桶約61美元及60美元水平。供應過剩應該會限制由潛在地緣政治風險引發的短暫油價反彈。
關鍵圖表
圖. 30 央行黃金購買規模已超過歷史水平

圖. 32 我們預測經合組織(OECD)石油庫存將上升,反映油市相對寬鬆

圖. 31 黃金表現出色,部分原因是美元持續疲弱

圖. 33 2026年石油市場可能仍然過剩,從而抑制油價

黃金展望:黃金歷時數年的漲勢仍受惠於廣泛且穩健的需求,隨著新興市場央行推動儲備多元化,其在黃金市場中將扮演更重要的角色。實際收益率下降與美元疲弱的宏觀背景支持了黃金的前景。儘管聯儲局減息後,黃金短期內可能出現波動,但回調幅度應較為溫和,反映市場是整固而非逆轉,為下一輪漲勢奠定基礎。
石油展望:儘管2026年需求預計將溫和增長,但供應充足、閒置產能及庫存上升仍持續使紐約期油承壓。油組及盟友2026年初的產量指引有望收緊短期供需平衡。地緣政治風險可能引發階段性波動。然而,除非供應受持續的重大干擾,否則相關影響可能只是暫時的。
外匯 – 一瞥
|
我們的觀點
我們預計美元指數(DXY)未來3個月將在100.5附近的高位見頂。在就業穩定和通脹持續放緩的預期下,聯儲局對經濟增長的展望保持樂觀,這也使它在短期內對釋出更積極的寬鬆政策訊號保持審慎。這支持了美國的短期收益率,並限制了美元的下行壓力。此外,亞洲地區的地緣政治風險,可能引發對美元的避險需求。市場持倉狀況亦保持溫和,使美元在整體走弱趨勢恢復之前,能夠保持一定的短期上漲勢頭。
未來12個月,我們預計美元或再度疲弱,將美元指數推向96,同時美元的結構性支持逐漸減弱。聯儲局可能會在2026年放寬政策,而其他主要央行的減息周期正接近尾聲。美國與其他主要經濟體的收益率差距應會穩步收窄。美國利差優勢的削弱以及美國例外主義的消退,令美元面對中期阻力。
政治與制度層面的不確定性亦令美元受壓。隨著2026年首季新的聯儲局理事會及主席提名程序展開,市場對美國貿易政策及聯儲局獨立性的憂慮或將重現。我們對美元下行觀點的風險包括通脹再度攀升或聯儲局立場較預期更強硬,這可能會暫時提振對美元的需求。
關鍵圖表
圖. 34 美元短期內或整固;12個月內走弱

圖. 36 在瑞士央行的干預風險下,美元兌瑞郎在0.75-0.78的區間形成顯著的技術支持區域

圖. 35 利差預示美元兌日圓或進一步下跌

圖. 37 隨著中美實際收益率差距穩步下降,我們預計美元兌離岸人民幣在12個月內將穩定在7.00附近

圖. 38 貨幣預測與驅動因素摘要


量化觀點
短期及長期指標均看漲股票
|
|
||||
概述
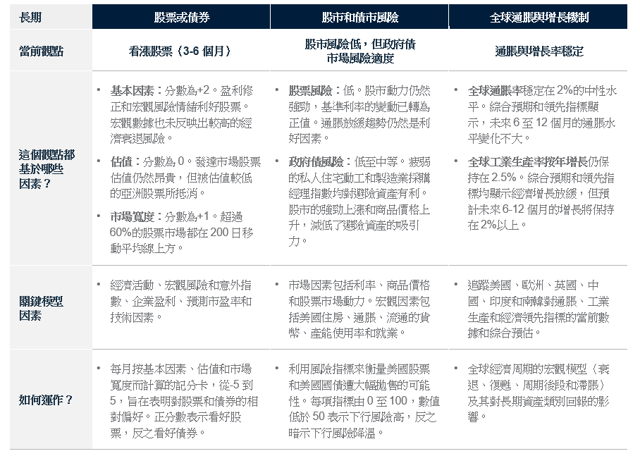
我們的股債模型仍超配股票(3-6個月)。由於發達市場股票的估值仍偏高,該模型略微減少了對股票的超配配置。基本因素對股票有利,因為:(i)盈利預期正面,(ii)市場避險情緒仍然低,以及(iii)根據軟硬經濟數據均未出現明顯的衰退跡象。估值因素對股票持中性態度,因為亞洲股票似乎仍然廉宜。最後,技術因素亦看漲股票,因為超過60%的股票市場高於其200日移動平均線。目前模型得分為+3(滿分5分),表明未來3-6個月內對股票的偏好明顯高於債券。該模型自2023年2月成立以來,絕對回報率為56%,且每年皆跑贏60/40股債基準,期間總超額回報為7.5%。
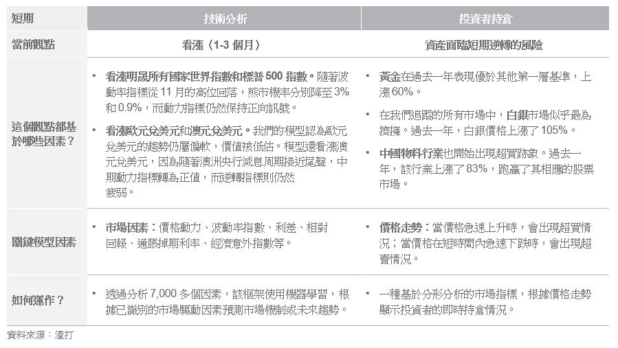
短期模型看漲標普500指數、明晟所有國家世界指數、歐元兌美元及澳元兌美元(1-3個月)。標普500指數和明晟所有國家世界指數的預估熊市機率分別降至0.9%和3.0%,波動率指標已從11月的高位回落。整體而言,中長期動力指標仍表現相對良好。貨幣方面,我們的模型仍對歐元兌美元持正面看法,趨勢仍屬偏軟,價值被低估。那些模型也看漲澳元兌美元,因為隨著澳洲央行減息周期接近尾聲,中期動力指標轉為正面,而逆轉指標則仍然疲弱。
從市場多元化的角度來看,表現強勁、短期回調風險較高的資產包括黃金、白銀和中國物料行業。這些資產在過去一年表現強勁,但擠擁的跡象提高了短期回調的機率。
關鍵圖表
我們的股債模型超配股票。模型得分為+3(滿分5分),顯示對股票的偏好明顯高於債券,因為基本因素和技術因素均利好。
圖. 39 我們的股債輪動模型的分數明細

短期技術模型仍然看漲標普500指數。隨著波動率指標從11月的高位回落,出現熊市的機率降至0.9%。
圖. 40 我們的技術模型看漲標普500指數

圖. 41 長期和短期量化模型均看漲風險資產
以下長期模型的一般時間為3–6個月,而短期模型為1–3個月


變局中建立穩健投資組合
|
|
||||
全球經濟潮流再度轉向。過去一年,我們見證了全球經濟展現出顯著的韌性 —— 儘管面對數十年來最緊縮的貨幣政策,經濟增長依然保持穩健。通脹不再高企,穩定在略高於疫情前的常態水平,顯示我們已進入名義增長較高、價格壓力更持久的格局。
這種新的平衡格局,即增長溫和、通脹高於目標及實際收益率偏高,對長期資本市場假設(Capital Market Assumptions或CMA)有重要影響,而這些假設是制定策略性資產配置(Strategic Asset Allocation或SAA)的基礎。
新的經濟秩序:碎片化與創新交織
全球經濟正日漸碎片化,地緣政治競爭、產業政策及區域集團正在重塑商品、資本與技術的流動。供應鏈正在重新布局,各國的策略性優先事項愈加影響投資流向。在一般情況下,這種程度的分化意味著全球增長將放緩,趨勢生產力下降。
我們預期未來五年全球實際增長將保持低迷,反映勞動市場更緊張、資本成本更高,以及持續的地緣政治摩擦。同時,通脹已在結構上穩定高於疫情前的水平。雖然波動已消退,但在供給端壓力及產業政策的支持下,物價水平偏高,難以回到2010年代的超低水平。
然而,碎片化部分正被科技與人工智能的快速進展所抵消。雖然這些創新不足以完全抵消碎片化帶來的影響,但它們有助於緩衝下行風險,提升公司利潤率,並在維持長期增長中扮演愈加重要的角色。對投資者而言,這種組合形成了新的平衡格局:實際增長下降、趨勢通脹升溫,結果更加分散,導致各資產類別的資本市場假設出現變化。
在這種情況下,多元化投資組合的意義重大。歷史上,60/40的股票/債券配置在過去25年中,約有76%的時間錄得正數的年度回報。展望未來,60/40投資組合的預期回報仍然正面,達6.1%,受惠於固定收益較高的利差,以及穩定但減慢的股票盈利增長,依然是長期投資者的良好起點。

圖. 42 60/40股票/債券投資組合過去25年中有76%的時間錄得正數的年度回報,並為投資者提供穩健基礎

國債與利率 —— 更佳的起點
在全球加息周期重塑固定收益的格局後,主要發達市場的收益率仍高於2010至2020年的平均水平。歷史上,起始收益率有助解釋長期債券回報的主要來源,意味著與低利率時代相比,目前水平顯著提升了預期總回報。
雖然股債相關性依然偏高,但債券正逐步恢復其傳統的分散投資功能,相關性已從2022年的極端水平回落。從投資組合層面來看,政府債券應可作為投資組合的可靠基石,兼具吸引的收益及溫和的資本增值潛力。
圖. 43 股票與債券的相關性在2022年達到高峰後已呈下降趨勢

信貸市場 —— 收益穩定、利差收窄
信貸市場的基本因素依然穩健,受惠於公司強勁的盈利及審慎的債務管理。不過,過去一年利差已顯著收窄。投資級及高收益債券的利差均遠低於其長期平均水平,分別約為100至150基點及450至500基點。
這意味著回報來源的重心正轉向套利(即收益率),而非資本增值。好消息是:自2021年以來基準利率上升,意味著即使利差提供的緩衝減少,整體收益率按歷史標準來看仍然吸引。投資級信用債受惠於發行人穩健的基本因素,應能提供以收益為主的穩定回報;高收益債雖然收益率較高,但需謹慎挑選發行人。與去年的假設相比,這次更新的預期回報因估值收緊而略有提高。
股票 —— 估值具挑戰性,但回報依然吸引
股票市場預期2026年將帶來溫和但可持續的回報。發達市場,尤其是美國,持續受惠於生產力提升、公司強勁現金流,以及人工智能採用等結構性趨勢。部分領域的估值仍然偏高,但預計盈利增長將擴展至超大型領先企業以外的範疇。新興市場提供更具吸引力的估值切入點,尤其是在貨幣政策已經放寬的地區。與去年的假設相比,美股的表現輕微改
善,主要受惠於盈利動力及人工智能帶動生產力提升;同時,宏觀環境改善及貨幣走勢有利,進一步提升部分新興市場地區的前景。
另類資產 —— 多元化的回報來源
另類資產及實物資產成為另一個重要的回報來源。由於流動性溢價及融資環境改善,使私人市場依然具吸引力。實物資產如基建及房地產,受惠於長期結構性需求、與通脹掛鈎,以及公共及私人資本支出的增加。數碼資產逐漸受到重視,儘管其採用程度仍然低於股票或債券等傳統資產。它在波動性高的環境下仍然取得強勁回報,意味著即使小幅配置也能顯著影響投資組合的風險及回報特性。重要的是,另類資產與股票、債券及黃金的相關性一直很低,可為更廣泛的投資組合提供潛在的多元化投資效益。即使在增長放緩的環境下,這些資產仍能創造穩健的風險調整後回報;隨著公共市場的回報分化收窄,其多元化投資效益應將更具價值。
投資組合考量
2026年資本市場假設反映出一個增長溫和、通脹更趨穩定且結構性較高收益率的格局。我們認為,由於債券收益率改善且股票回報大致穩定,效率前沿曲線較去年更趨平坦。
雖然前景略有改善,但投資者不應自滿。實現更高回報取決於審慎的分散投資,而不僅僅是增加風險。由於風險分佈不均和不可預測的事件,嚴謹的流程、多元化和穩健的風險管理仍然是基本的投資原則。
均衡的投資組合以優質債券為核心,並有選擇性地配置創新及人工智能相關股票,並輔以另類資產,仍然是最穩妥的做法。
圖. 44 股票與債券的前沿曲線已趨平坦,意味著策略性投資組合的配置僅需作出輕微調整
美元指數(DXY)與標普500指數及美德2年期收益率差距的相關性

圖. 45 回報假設僅出現輕微變化,預計未來五年仍會有穩健回報
關鍵資產的五年資本市場假設


表現回顧
基礎:資產配置概要

基礎+:資產配置概要

市場表現概要

我們的重要預測和關鍵事件




註釋
1. 第7頁的圖表僅展示風險狀況屬中等進取的資產配置 — 不同風險狀況可能產生顯著不同的資產配置結果。第7頁僅作示範與參考之用,並不構成投資建議、要約、推薦或招攬。此等配置並未考慮特定人士或特定類別人士的具體投資目標、需要或風險承受能力,以及並非為任何特定人士或特定類別人士而編製。
2. 或有可轉換證券為複雜的金融工具,並非適合或適宜所有投資者的投資。本文件並非要約出售或邀請買入當中任何證券或任何實益權益。或有可轉換證券不擬售予及不應售予歐洲經濟區(EEA)的零售客戶(各自定義見英國金融市場行為監管局於2015年6月刊發的Policy Statement on the Restrictions on the Retail Distribution of Regulatory Capital Instruments (Feedback to CP14/23 and Final Rules)(「政策聲明」),並連同Product Intervention (Contingent Convertible Instruments and Mutual Society Shares) Instrument 2015)(「工具」,與政策聲明統稱為永久營銷限制(Permanent Marketing Restrictions))一並閱讀),但在不會引致違反永久營銷限制的情況下則除外。
披露
本文件內容保密,也僅限指定人士閱覽。如果閣下並非本文件的指定收件人,請銷毀全部副本並立即通知發件人。本文件僅供一般參考,受渣打網站的監管披露下相關免責聲明所約束。本文件並非且不構成針對任何證券或其他金融工具訂立任何交易或採納任何對沖、交易或投資策略的研究材料、獨立研究、要約、推薦或招攬行為。本文件僅用作一般評估,並未考慮任何特定人士或特定類別人士的具體投資目標、財務狀況或特定需求等,亦非專為任何特定人士或特定類別人士擬備。閣下不應依賴本文件的任何內容作出任何投資決定。在作出任何投資之前,閣下應該仔細閱讀相關發行文件並徵詢獨立的法律、稅務及監管意見,特別是我們建議閣下務須在承諾購買投資產品之前,考慮本身的具體投資目標、財務狀況或特定需求,就投資產品的適合性徵詢意見。意見、預測和估計僅為渣打發表本文件時的意見、預測和估計,渣打可修改而毋須另行通知。過往表現並非未來績效的指標,渣打銀行並無對未來表現作出任何陳述或保證。投資價值及其收益可升可跌,閣下可能無法收回原始投資的金額。閣下不一定能賺取利潤,可能會蒙受損失。本文件對利率、匯率或價格的未來可能變動或者未來可能發生的事件的任何預測僅為參考意見,並不代表利率、匯率或價格的未來實際變動或未來實際發生的事件(視屬何情況而定)的指標。未經渣打集團(定義如下)明確的書面同意,本文件不得轉發或以其他方式提供予任何其他人士。渣打銀行根據《1853年皇家特許令》(參考編號ZC18)在英格蘭以有限責任形式註冊成立,主要辦事處位於英格蘭,地址為1 Basinghall Avenue, London, EC2V 5DD。渣打銀行獲審慎監管局(Prudential Regulation Authority)認可,並受金融市場行為監管局(Financial Conduct Authority)和審慎監管局規管。渣打銀行的最終母公司渣打集團有限公司(Standard Chartered PLC)連同其附屬公司及關聯公司(包括每間分行或代表辦事處)組成渣打集團。渣打私人銀行乃渣打轄下私人銀行部門。渣打集團內各法律實體及聯屬公司(各為「渣打集團實體」)可根據當地監管要求在全球開展各種私人銀行業務。並非全部產品及服務都由渣打集團內的所有分行、附屬公司及聯屬公司提供。部分渣打集團實體僅擔任渣打私人銀行的代表,不可提供產品和服務或向客戶給予意見。
版權所有©2026,Accounting Research & Analytics,LLC d/b/a CFRA(及其附屬公司,如適用)。除非事先得到CFRA的書面許可,否則不得以任何形式複製CFRA提供的內容。CFRA的內容不是投資建議,引用或觀察CFRA SERVICES提供的證券或投資並不構成購買、出售或持有此等投資或證券或作出任何其他投資決定的建議。CFRA的內容包含CFRA根據其相信可靠的公開信息提出的意見,此意見可隨時更改,不另行通知。此分析內容尚未提交給美國證券交易委員會或任何其他監管機構,也未獲得其批准。雖然CFRA在編制此分析內容時以應有的謹慎行事,但CFRA、其第三方供應商及所有相關實體明確拒絕並否認所有明示或暗示的保證,包括但不限於在法律允許的範圍內,對適銷性或適用於特定目的或使用的保證,對此信息的準確性、完整性或有用性的保證,並對依賴此信息進行投資或其他目的的後果不承擔責任。未經CFRA事先書面許可,CFRA提供的任何內容(包括評級、與信用相關的分析和數據、估值、模型、軟件或其他應用程式或其輸出)或其任何部分均不得以任何形式、以任何方式進行修改、反向設計、複製或分發,或儲存在數據庫或檢索系統內,不得將此等內容用於任何非法或未經授權的目的。CFRA和任何第三方供應商及其董事、高級職員、股東、僱員或代理人均不保證此等內容的準確性、完整性、及時性或可用性。在任何情況下,CFRA、其聯屬公司或其第三方供應商均不對訂閱者、訂閱者的客戶或其他人因使用CFRA內容所產生的任何直接、間接、特殊或相應損害、成本、費用、法律費用或損失(包括收益損失或利潤損失和機會成本)承擔責任。
市場濫用法規聲明
渣打集團內各分行、附屬公司及聯屬公司可根據當地監管要求在全球開展銀行業務。意見可能包含直接「買入」、「賣出」、「持有」或其他意見。上述意見的投資期取決於當前市況,而且沒有限定更新意見的次數。本意見並非獨立於渣打集團本身的交易策略或部署。渣打集團及/或其聯屬公司或其各自人員、董事、員工福利計劃或員工,包括參與擬備或發行本文件的人士,可於任何時候,在適用法律及/或法規許可的範圍內,買賣本文件提述的任何證券或金融工具,或在任何該等證券或相關投資中有重大利益。因此,渣打集團可能且閣下應假設渣打銀行在本文件所提述的一項或多項金融工具中有重大利益。請參閱渣打網站的監管披露部分,以了解更詳細的披露,包括過去12個月的意見/建議、利益衝突及免責聲明。相關策略師可能擁有本公司/發行人的債務或股票證券的財務權益。所有相關策略師均獲新加坡金融管理局或香港金融管理局發牌提供投資建議。未經渣打集團明確的書面同意,本文件不得轉發或以其他方式提供予任何其他人士。
可持續投資
任何使用或提及的ESG數據均由晨星、Sustainalytics、明晟或彭博提供。詳情請參閱:1)晨星網站的可持續投資部分;2)Sustainalytics網站的ESG風險評級部分;3)明晟網站的ESG業務參與篩選研究(ESG Business Involvement Screening Research)部分,以及4)彭博的綠色、社會及可持續債券指南。ESG數據以發表當日所提供的數據為基礎,僅供參考,並不保證其完整、及時、準確或適合特定目的,並且可能會有更改。可持續投資:這是指晨星歸類為「ESG意向投資 – 整體」的基金。可持續投資基金在其發售章程和監管存檔中已明確表示,它們或將ESG因素納入投資流程,或以環境、性別多元化、低碳、可再生能源、水務或社區發展為主題重點。就股票而言,它是指由Sustainalytics ESG風險評級為低/可忽略的公司所發行的股份/股額。就債券而言,它是指由Sustainalytics ESG風險評級為低/可忽略的發行人所發行的債務工具,以及/或那些經彭博核證的綠色、社會、可持續債券。就結構性產品而言,它是指具有可持續金融框架(符合渣打綠色與可持續產品框架)的發行人所發行的產品,其相關資產屬於可持續投資領域的一部分或由渣打可持續金融管治委員會(Sustainable Finance Governance Committee)另行批准。Sustainalytics所顯示的ESG風險評級是真實的,並不是該產品在任何特定分類系統或框架下被分類或銷售為「綠色」、「可持續」或類似產品的指標。
國家/市場獨有的披露
巴林:本文件由渣打銀行巴林分行在巴林分發,其地址為巴林王國麥納麥郵政信箱29號(P.O. 29, Manama, Kingdom of Bahrain),是渣打銀行的分行,並獲巴林央行發牌為傳統零售銀行。博茨瓦納:本文件由渣打銀行博茨瓦納有限公司在博茨瓦納分發,並歸屬該單位。該公司是根據《銀行法》第46.04章第6條獲發牌的金融機構,並在博茨瓦納股票交易所上市。文萊:本文件由渣打銀行(文萊分行)(註冊編號RFC/61)及Standard Chartered Securities (B) Sdn Bhd (註冊編號RC20001003)在文萊分發,並歸屬該等單位。渣打銀行根據《1853年皇家特許令》(參考編號ZC18)在英格蘭以有限責任形式註冊成立。Standard Chartered Securities (B) Sdn Bhd是向Registry of Companies註冊的有限責任公司(註冊編號RC20001003),獲文萊央行頒發牌照,成為資本市場服務牌照持有人,牌照號碼為BDCB/R/CMU/S3-CL,並獲准透過伊斯蘭窗口(Islamic window)進行伊斯蘭投資業務。中國內地:本文件由渣打銀行(中國)有限公司在中國分發,並歸屬該單位。該公司主要受國家金融監督管理總局、國家外匯管理局和中國人民銀行規管。香港:在香港,本文件由渣打集團有限公司的附屬公司渣打銀行(香港)有限公司(「渣打香港」)分發,但對期貨合約交易的建議或促成期貨合約交易決定的任何部分除外。渣打香港的註冊地址是香港中環德輔道中4-4A號渣打銀行大廈32樓,受香港金融管理局規管,向證券及期貨事務監察委員會(「證監會」)註冊,並根據《證券及期貨條例》(第571章)從事第1類(證券交易)、第4類(就證券提供意見)、第6類(就機構融資提供意見)和第9類(提供資產管理)受規管活動(中央編號:AJI614)。本文件的內容未經香港任何監管機構審核,閣下須就本文件所載任何要約謹慎行事。如閣下對本文件的任何內容有疑問,應獲取獨立專業意見。本文件載有的任何產品不可於任何時候、憑藉任何文件在香港提出要約或出售,惟向《證券及期貨條例》及根據該條例制訂的任何規則所界定的「專業投資者」提出要約或出售除外。此外,無論在香港或其他地方,本文件均不得為發行之目的發行或管有,同時不得向任何人士出售任何權益,除非該名人士是在香港以外,或屬於《證券及期貨條例》及根據該條例制訂的任何規則所界定的「專業投資者」,或該條例准許的其他人士。在香港,渣打私人銀行乃渣打香港轄下私人銀行部門,而渣打香港則是渣打集團有限公司(Standard Chartered PLC)的附屬公司。迦納:渣打銀行迦納有限公司(Standard Chartered Bank Ghana Limited)概不負責,亦不會承擔閣下因使用這些文件而直接或間接產生的任何損失或損害(包括特殊、附帶或相應的損失或損害)。過往表現並非未來績效的指標,本行並無對未來表現作出任何陳述或保證。閣下應就某項投資是否適合自己向財務顧問徵詢意見,並在考慮有關因素後才承諾作出投資。如果閣下不欲收取更新資訊,請電郵至feedback.ghana@sc.com。請勿回覆此電郵。閣下如有任何疑問或欲查詢服務事宜,請致電0302610750聯絡我們的優先理財中心。閣下切勿把任何機密及/或重要資料電郵至渣打,渣打不會對任何透過電郵傳遞的資料的安全性或準確性作出陳述或保證。對於閣下因決定使用電郵與本行溝通而蒙受的任何損失或損害,渣打概不承擔任何責任。印度:渣打以互惠基金分銷商及任何其他第三方的金融產品推薦人的身份在印度分發本文件。渣打不會提供《印度證券交易委員會2013年(投資顧問)規則》或其他規則所界定的任何「投資建議」。渣打提供相關證券業務的服務/產品並非針對任何人士,即法律禁止未通過註冊要求而在該司法管轄區招攬證券業務及/或禁止使用本文件所載任何資料的任何司法管轄區的居民。印尼:本文件由渣打銀行(印尼分行)在印尼分發。該公司是獲Otoritas Jasa Keuangan(Financial Service Authority)和印尼銀行發牌及規管的金融機構。澤西島:在澤西島,渣打私人銀行是渣打銀行澤西島分行的註冊商業名稱。渣打銀行澤西島分行受澤西島金融服務監察委員會(Jersey Financial Services Commission)規管。渣打銀行的最新經審核賬目可於其澤西島主要營業地點索取:PO Box 80, 15 Castle Street, St Helier, Jersey JE4 8PT。渣打銀行根據《1853年皇家特許令》(參考編號ZC18)在英格蘭以有限責任形式註冊成立,公司的主要辦事處位於英格蘭,地址為1 Basinghall Avenue, London, EC2V 5DD。渣打銀行獲英國審慎監管局(Prudential Regulation Authority)認可,並受金融市場行為監管局(Financial Conduct Authority)和審慎監管局規管。渣打銀行澤西島分行亦是獲南非共和國金融業行為監管局(Financial Sector Conduct Authority of the Republic of South Africa)發牌的認可金融服務提供者,牌照號碼為44946。澤西島並非英國本土一部分,與渣打銀行澤西島分行及英國境外其他渣打集團實體進行的所有業務均不受英國法律下提供的部分或任何投資者保障及補償計劃的保障。肯尼亞:本文件由渣打銀行肯尼亞有限公司在肯尼亞分發,並歸屬該單位。投資產品和服務由渣打投資服務有限公司分發。渣打投資服務有限公司是肯尼亞資本市場管理局發牌作為基金管理人的渣打銀行肯尼亞有限公司的全資附屬公司。渣打銀行肯尼亞有限公司由肯尼亞中央銀行(Central Bank of Kenya)規管。馬來西亞:本文件由馬來西亞渣打銀行(Standard Chartered Bank Malaysia Berhad或簡稱SCBMB)在馬來西亞分發。馬來西亞的收件人應就本文件所引致或與本文件有關連的任何事宜聯絡SCBMB。本文件未經馬來西亞證券事務監察委員會(Securities Commission Malaysia)審核。馬來西亞證券事務監察委員會對產品的登記、註冊、提交或批准,並不構成或表示對該產品、服務或促銷活動的推薦或認可。投資產品並非存款,也不是SCBMB或任何聯屬公司或附屬公司、馬來西亞存款保險機構(Perbadanan Insurans Deposit Malaysia)、任何政府或保險機構的責任,不受其擔保和保護。投資產品存在投資風險,包括可能損失投資本金。SCBMB明確表示,對於因市場狀況導致投資產品的財務損失而直接或間接產生的任何損失(包括特殊、附帶或相應的損失或損害)不會承擔任何責任。尼日利亞:本文件由渣打銀行尼日利亞有限公司(渣打尼日利亞)分發,此乃獲尼日利亞央行妥為發牌及規管的銀行。渣打尼日利亞對閣下因使用這些文件而直接或間接產生的任何損失或損害(包括特殊、附帶或相應的損失或損害)概不負責。閣下應就某項投資是否適合自己向財務顧問徵詢意見,並在考慮有關因素後才承諾作出投資。如果閣下不欲收取更新資訊,請電郵至clientcare.ng@sc.com要求從我們的電郵發送名單中移除。請勿回覆此電郵。閣下如有任何疑問或欲查詢服務事宜,請致電02 012772514聯絡我們的優先理財中心。對於閣下因決定將任何機密及/或重要資料電郵至渣打而蒙受的任何損失或損害,渣打尼日利亞概不承擔任何責任。渣打尼日利亞不會對任何透過電郵傳遞的資料的安全性或準確性作出陳述或保證。巴基斯坦:本文件由渣打銀行(巴基斯坦)有限公司在巴基斯坦分發,並歸屬於該單位,此公司的註冊地址為PO Box 5556, I.I Chundrigar Road Karachi,為依據《1962年銀行公司法》向巴基斯坦國家銀行註冊的銀行公司,同時還獲巴基斯坦證券交易委員會發牌為證券顧問。渣打銀行(巴基斯坦)有限公司擔任互惠基金的分銷商及其他第三方金融產品的推薦人。新加坡:本文件由渣打銀行(新加坡)有限公司(註冊編號201224747C/ GST Group Registration No. MR-8500053-0, “SCBSL”)在新加坡分發,並歸屬於該單位。新加坡的收件人應就本文件所引致或與本文件有關連的任何事宜聯絡渣打銀行(新加坡)有限公司。渣打銀行(新加坡)有限公司是渣打銀行的間接全資附屬公司,根據1970年《新加坡銀行法》獲發牌在新加坡經營銀行業務。渣打私人銀行是渣打銀行(新加坡)有限公司的私人銀行部門。有關本文件提及的任何證券或以證券為基礎的衍生工具合約,本文件與本發行人文件應被視為資料備忘錄(定義見2001年《證券及期貨法》第275條)。本文件旨在分發給《證券及期貨法》第4A(1)(a)條所界定的認可投資者,或購買該等證券或以證券為基礎的衍生工具合約的條件是只能以不低於200,000新加坡元(或等值外幣)支付每宗交易。此外,就提及的任何證券或以證券為基礎的衍生工具合約而言,本文件及發行人文件未曾根據《證券及期貨法》於新加坡金融管理局註冊為發售章程。因此,本文件及關於產品的要約或出售、認購或購買邀請的任何其他文件或材料均不得直接或間接傳閱或分發,產品亦不得直接或間接向其他人士要約或出售,或成為認購或購買邀請的對象,惟不包括根據《證券及期貨法》第275(1)條的相關人士,或(ii)根據《證券及期貨法》第275(1A)條並符合《證券及期貨法》第275條指明條件的任何人士,或根據《證券及期貨法》的任何其他適用條文及符合當中指明條件的其他人士。就本文件所述的任何集體投資計劃而言,本文件僅供一般參考,並非要約文件或發售章程(定義見《證券及期貨法》)。本文件不是亦不擬是(i)要約或購買或出售任何資本市場產品的招攬要約;或(ii)任何資本市場產品的要約廣告或擬作出的要約。存款保險計劃:非銀行存款人的新加坡元存款由新加坡存款保險公司投保,依據法律每位計劃成員每位存款人的投保金額上限為100,000新加坡元。外幣存款、雙貨幣投資、結構性存款及其他投資產品均不予投保。此廣告未經新加坡金融管理局審核。台灣:渣打集團實體或台灣渣打國際商業銀行可能涉及此文件所提及的金融工具或其他相關的金融工具。此文件之作者可能已經與渣打或台灣渣打國際商業銀行的其他員工、代理機構討論過此文件所涉及的資訊,作者及上述渣打或台灣渣打國際商業銀行的員工可能已經針對涉及資訊採行相關動作(包括針對此文件所提及的資訊與渣打或台灣渣打國際商業銀行之客戶作溝通)。此文件所載的意見可能會改變,或者與渣打或台灣渣打國際商業銀行的員工的意見不同。渣打或台灣渣打國際商業銀行不會就上述意見的任何改變或不同發出任何通知。此文件可能涵蓋渣打或台灣渣打國際商業銀行欲尋求多次業務往來的公司,以及金融工具發行商。因此,投資者應了解此文件資訊可能會因渣打或台灣渣打國際商業銀行的利益衝突而反映特定目的。渣打或台灣渣打國際商業銀行與其員工(包括已經與作者商討過的有關員工)或客戶可能對此文件所提及的產品或相關金融工具、或相關衍生工具金融商品有利益關係,亦可能透過不同的價格、不同的市場條件獲得部分投資部位,亦有可能與其利益不同或是相反。潛在影響包括交易、投資、以代理機構行事等造市者相關活動,或就此文件提述的任何產品從事金融或顧問服務。阿聯酋:杜拜國際金融中心–渣打銀行根據《1853年皇家特許令》(參考編號ZC18)在英格蘭以有限責任形式註冊成立,公司的主要辦事處位於英格蘭,地址為1 Basinghall Avenue, London, EC2V 5DD。渣打銀行獲英國審慎監管局(Prudential Regulation Authority)認可,並受金融市場行為監管局(Financial Conduct Authority)和審慎監管局規管。渣打銀行杜拜國際金融中心分行為渣打銀行的分支機構,辦事處位於杜拜國際金融中心(地址為Building 1, Gate Precinct, P.O. Box 999, Dubai, UAE),受杜拜金融服務管理局(Dubai Financial Services Authority)規管。本文件僅供杜拜金融服務管理局規則手冊(DFSA Rulebook)所界定的專業客戶使用,並不以該手冊所界定的零售客戶為對象。在杜拜國際金融中心,我們獲授權僅可向符合專業客戶及市場對手方資格的客戶而非零售客戶提供金融服務。閣下身為專業客戶,不會獲得零售客戶享有的較高程度的保障及補償權利。如果閣下行使歸類為零售客戶的權利,我們將未能向閣下提供金融服務與產品,原因是我們沒有持有從事這些活動所需的牌照。就伊斯蘭交易而言,我們在本行的Shariah Supervisory Committee的監督下行事。本行的Shariah Supervisory Committee的相關資料現已載於渣打銀行網站的伊斯蘭理財部分。就阿聯酋居民而言 – 渣打阿聯酋分行獲阿聯酋央行頒發牌照。該分行獲證券與商品局發牌從事推廣活動。依據阿聯酋證券與商品局2008年第48/r號關乎金融諮詢與金融分析決議所述的涵義範圍,渣打阿聯酋分行不在阿聯酋或向阿聯酋提供金融分析或諮詢服務。烏干達:我們的投資產品與服務由獲資本市場管理局發牌為投資顧問的渣打銀行烏干達有限公司分發。英國:在英國,渣打銀行獲審慎監管局認可,並受金融市場行為監管局和審慎監管局規管。此文件已獲得渣打銀行批准,僅適用於根據英國《2000年金融服務及市場法令》(經2010年和2012年修訂)第21 (2) (b)條的規定。渣打銀行(以渣打私人銀行之名營業)也根據南非的《2002年金融顧問及中介機構服務法》獲認可為金融服務提供者(牌照號碼45747)。這些材料並未按照旨在促進投資研究獨立性的英國法律要求擬備,且在發布投資研究前不受任何禁止交易的約束。越南:本文件由渣打銀行(越南)有限公司在越南分發,並歸屬於該單位。此公司主要受越南國家銀行規管。越南的收件人如對本文件的內容有任何疑問,應聯絡渣打銀行(越南)有限公司。贊比亞:本文件由渣打銀行贊比亞有限公司分發,該公司在贊比亞註冊成立,並根據贊比亞法律《銀行與金融服務法》第387章向贊比亞銀行註冊為商業銀行及獲頒發牌照。