2026 年 4 月 10 日
金融市场周报
停火局势下的部署
美伊停火大致上符合我们预期冲突持续4-6周的基础情境,有助限制高能源价格对增长与通胀的损害。
然而,这并未消除下行情境风险。谈判须达成持久协议,才能避免战火重燃及能源价格再次上涨的风险。受物流挑战限制,预计石油产量需要一段时间才能恢复至冲突前的水平。
目前,我们继续偏好多元化投资组合,以及下行风险对冲工具,如通胀挂钩债券。随着央行卖出压力缓和,黄金预计将上涨。
短期内,我们预期美国科技行业将获益于市场持仓、基本面改善及估值廉宜。亚洲股票及发达市场高收益债券和新兴市场债券或会获益于油价回落。
5-7年仍是债券投资组合期限配置的最佳区间
继新西兰央行发表鹰派言论后,看涨新西兰元
随着短期内压力缓解,预期金价将升穿5,000美元
本周图示:盈利强劲,但关注能源风险
强劲的盈利将继续支持股票;霍尔木兹海峡油轮通行量是衡量能源供应复苏的关键指标


资料来源:LSEG I/B/E/S、彭博、渣打
主笔评论
策略概述:美伊停火大致上符合我们预期冲突持续4-6周的基础情境,有助限制高能源价格对增长与通胀的损害。然而,这并未消除下行情境风险。谈判须达成持久协议,才能避免战火重燃及能源价格再次上涨的风险。受物流挑战限制,预计石油产量需要一段时间才能恢复至冲突前的水平。这意味着油价不大可能迅速回落至冲突前的水平。目前,我们继续偏好多元化投资组合,以及下行风险对冲工具,如通胀挂钩债券。短期内,我们预期美国科技行业将获益于市场持仓、基本面改善及估值廉宜。亚洲股票及发达市场高收益债券和新兴市场债券或会获益于油价回落。
停火与我们的基础情境预测一致:美伊在中东冲突进入第六周时达成为期两周的停火协议,这与我们在冲突爆发之后所提出、为期4-6周的长期基础情境预测相符。假设停火推动达成持久协议,应有助限制高油价对全球增长与通胀的损害。
危机尚未解除。除短期乐观情绪外,停火并未消除下行情境风险。我们将继续关注两大风险。首先是谈判进程本身,需要积极推进,方能达成持久协议。否则,或会面临战火重燃及能源价格再次飙升的风险。谈判进程本身不太可能一帆风顺,即使风险资产走势偏向正面,但在两周停火期间,市场仍可能出现双向波动。
油价全面回落的可能性不大。第二个风险在于油价将维持长期偏高,因为重启生产,恢复航运至满载状态,以及修复受损的能源基建均需要时间。
宏观及政策发展依然利好风险资产:撇开中东冲突不谈,美国上周的就业市场数据显示,新增职位与失业率均改善。印度央行和新西兰央行维持利率不变的决定,与较早前美联储及欧洲央行维持利率不变的决定一致。新西兰央行的鹰派措辞,意味着新西兰元有走强空间,特别是相对于我们预期美元走弱的观点。虽然各大主要央行的言论均表露出对高油价可能带来的风险的忧虑,但它们在控制通胀风险与支持增长之间展现出的平衡取向,提供了相对利好的环境。我们仍然预期美联储在上半年维持利率不变,并于下半年恢复减息。
偏好新兴市场、高收益债。政策前景为在市况反弹时锁定债券收益提供了理据支持。在多元化投资组合中,我们继续偏好新兴市场和发达市场高收益债。
短期前景利好股票。尽管波动持续,但我们认为暂时停火,使短期内风险资产的前景改善。美国首季度盈利增长前景强劲,且多项投资者调查及持仓数据显示,美国零售投资者正处于看淡或看淡至近投降水平。我们认为,这或令美股对利好或不那么负面的消息反应敏锐。我们偏好美国科技行业和亚洲股票。短期内,我们预期由于油价回落,美国科技行业及亚洲股票将率先反弹。我们早前曾指出,美国科技行业相对标普500指数的估值溢价已降至2019年的低位。同时,近期有报导指出人工智能子行业的盈利强劲、图形处理器(GPU)定价改善和融资忧虑缓和。这支持我们看涨该行业并偏好半导体子行业的观点。地区方面,亚洲股票仍然是对能源价格最为敏感的市场,这表示一旦油价回落引发反弹,它们将表现领先。在该地区,我们偏好中国台湾、印度及整体中国股票。
— Manpreet Gill
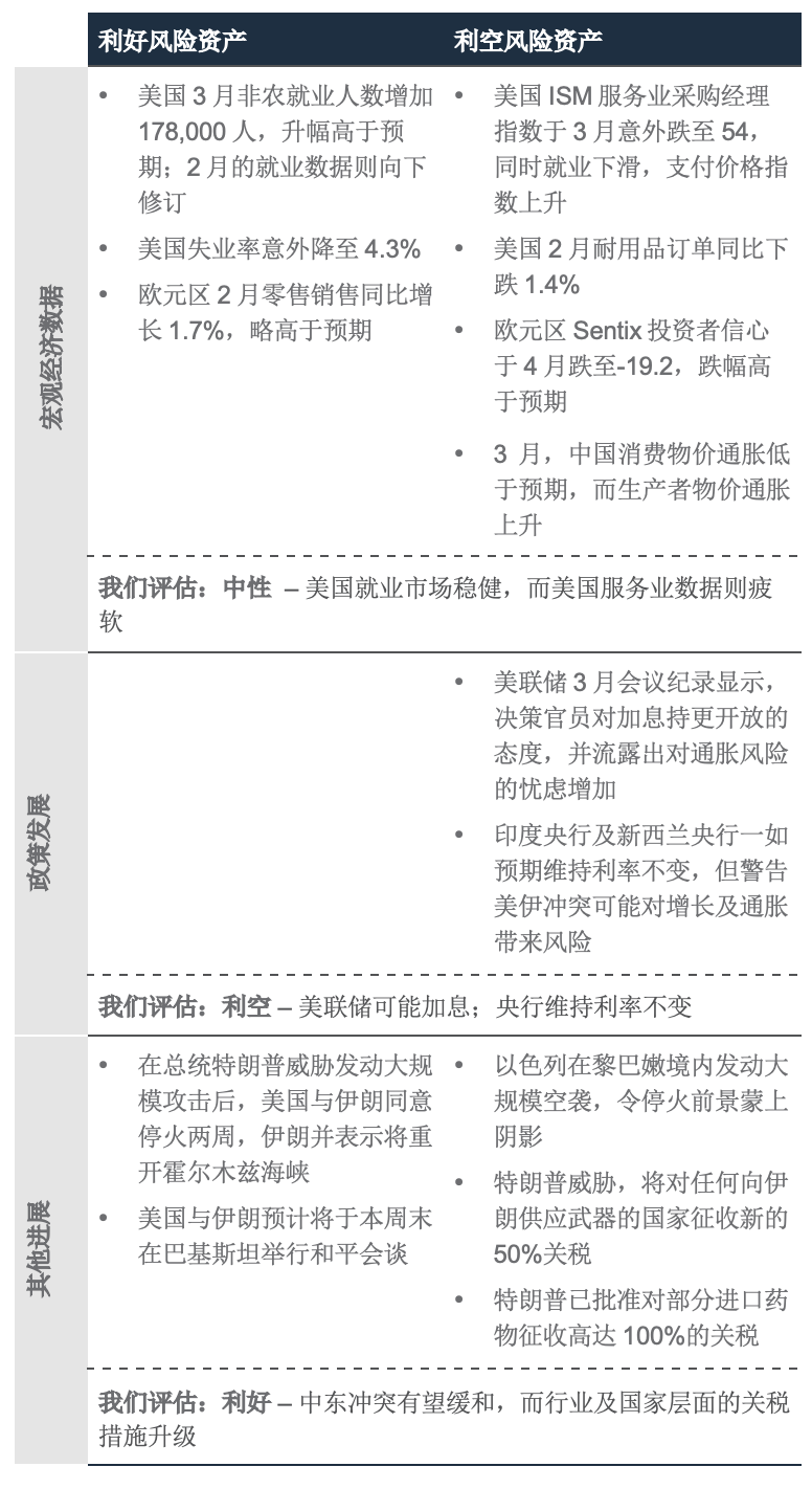
每周宏观因素平衡表
每週淨評估: 总体而言,我们认为过去一周的数据和政策对于风险资产的短期影响是中性的。
(+)利多因素: 美国就业市场稳健;冲突有望缓和
(-)利空因素: 美国服务业数据疲软;美联储可能加息;行业及国家层面的关税措施升级

美国3月非农就业人数增加178,000人,为自2024年以来最大的单月升幅,并扭转2月的跌势

受美伊冲突影响,投资者信心大幅下滑,欧元区Sentix投资者信心指数跌至2025年4月以来的最低水平

中国消费物价通胀于3月升幅低于预期,而生产者物价通胀同比上升0.5%,为逾41个月以来首次上升,并结束长期的物价疲软走势

客户最关心的问题
你对美国企业即将公布的季度业绩有何预期
我们的观点:我们预期美国企业的盈利稳健增长,为美股于2026年走高提供基本面的支持。
理据:在地缘政治环境波动下,业绩期是重新审视美国企业基本面的合适时机。综合预期显示,标普500指数2026年首季的盈利同比增长14.4%,由科技、原材料及金融行业领涨。健康护理、通信服务及非必需消费行业依然落后。鉴于油价飙升,投资者将关注成本通胀指引及供应链中断情况。
2026年全年盈利增长的综合预期迄今依然稳健,为19.0%,较年初估计的15.6%已上调。2027年的增长亦将保持强劲,为16.6%。强劲表现全面,2026年及2027年各行业均预期录得正增长。科技行业领先,2026年及2027年的盈利增长预测分别为+43.3%及+24.4%,主要由强劲的人工智能资本支出增长所带动。我们预期,人工智能的持续投资,将成为未来一年支持美国整体盈利增长的关键因素。
— 叶福恒,高级投资策略师
标普500指数2026年首季盈利预期同比增长14.4%,由科技、原材料及金融行业领涨

近期科技行业的发展如何影响你对该行业的看法?
我们的观点:人工智能的发展支持我们对科技行业的看涨观点。当中,我们视全球半导体为吸引的机会型投资观点。
理据:科技行业在人工智能发展方面持续取得进展。人工智能模型的商业化正在加快,这从一家主要人工智能企业近日公布收入创新高可见一斑。此外,新模型持续推出,性能提升速度加快。再者,行业数据显示,主要平台的图形处理器(GPU)按小时计价费用大幅飙升。GPU为人工智能运算提供动力,根据SemiAnalysis的数据,即使是四年前推出的GPU,近期价格亦上升近40%。这反映了市场对人工智能代理的强烈需求,其产生了大量的运算要求。
其三,OpenAI在完成创纪录的1,220亿美元融资后,市场对其资金的忧虑已缓和。OpenAI作为全球人工智能生态系统的主要推动者,这笔资金注入纾缓了市场对该公司能否为必要的人工智能资本支出提供资金的忧虑。
— 叶福恒,高级投资策略师
美国企业2026年及2027年盈利预期增长强劲,由科技行业领涨

客户最关心的问题 (续)
美国拟对进口专利药物征收100%关税,这将会如何影响全球制药行业?
我们的观点:我们预计,近期美国对进口药物征收关税,对全球制药行业影响有限。我们维持超配美国健康护理行业。
理据:白宫近期宣布对专利药物征收100%关税,对大型企业于7月31日起生效,对小型企业于9月29日起生效。这些措施旨在鼓励国内制造业回流,并提供最优惠国药物定价待遇。
然而,关税风险因地区而异。与美国达成贸易协议的地区,包括欧盟及日本,关税税率上限为15%,而英国则享有更有利的条款。中国全面承担100%关税且不享有任何豁免,而印度的仿制药行业目前仍受到保护,直至2027年进行检讨为止。 尽管美国制药公司面临成本上升及定价收紧的双重压力,但大多数大型药企已与政府达成有利协议,显著降低了关税负担。我们仍看好美国健康护理行业,因其具有防守性特征和稳定盈利增长,能在波动的宏观环境下为投资组合提供显著的韧性。
— 黄立邦,高级股票分析师
由于整体宏观环境波动,美国健康护理行业的防守性特征和稳定盈利增长为投资组合提供显著的韧性

印度央行决定将关键政策利率维持在5.25%及中东冲突持续,如何影响你对印度股票的看法?
我们的观点:印度股票的风险回报状况吸引,受到强劲的增长和盈利预期所支持。
理据:印度央行对2027财年国内生产总值增长保持乐观(6.9%),而通胀预测为4.6%,仍处于其2-6%的容忍区间内。印度央行行长Malhotra指出,尽管存在下行风险,但印度的基本面强劲,使其具备承受冲击的韧性。关于维持充足流动性的指引显示,该央行专注于支持经济增长,并认为近期通胀飙升是暂时的。
我们认为印度股票在面临不利因素下仍然吸引,因第四季盈利保持稳健。我们预计印度2026年经济增长强劲,获益于美印贸易协议和着重增长的联邦预算案。这可以缓冲油价冲击短暂带来的轻微影响。此外,在3月市况大幅回调后,股票估值已变得吸引,无论是绝对水平(低于长期历史均值)还是相对于主要同类股和债券而言,皆是如此。由于海外投资者的持仓仍然很低,我们预计随着冲突缓和,海外资金将重新轮动至印度股市。
— Michelle Castelino,投资策略师
印度股票的绝对和相对估值均吸引

客户最关心的问题 (续)
你为何偏好中期(5-7年)债券?哪些因素会促使你重新作出评估?
我们的观点:目前中期债券在风险回报之间取得了理想平衡。若地缘政治风险升级或美联储转向鹰派,我们会缩短债券期限;若期限溢价下降,则会选择性地延长债券期限。
理据:从风险回报的角度来看,近期市场发展持续强化了配置中期债券的理据。自中东冲突3月爆发以来,由于市场对短期通胀飙升的忧虑削弱了减息预期,并推高短期收益率,导致美国国债收益率曲线趋于平坦。这使得10年期与2年期收益率利差等收益率曲线指标,回落至接近2025年的水平。
我们认为,未来6-12个月收益率曲线可能再次趋陡,主要原因是随着政策放宽的预期重现,短期债券的收益率回落。位于收益率曲线转折点附近的5-7年期债券,在利率风险与回报之间取得了理想的平衡。这段期限的债券既能捕捉长期债券带来的额外收益,又能避免长期债券过高的波动性,以及降低对通胀意外与财政不确定性的敏感度。从投资组合建构的角度来看,持有5-7年期债券有助建立具韧性且灵活的固定收益配置。若地缘政治风险再度升温或美联储转向鹰派,我们将缩短债券期限;若期限溢价下降导致收益率曲线再次趋于平坦,则会选择性地延长债券期限。
— 林奕辉,高级投资策略师
美国2年期与10年期国债收益率利差已回落至2025年的水平

新西兰央行维持利率于2.25%。你对新西兰元兑美元的最新看法是什么?
我们的观点:新西兰央行在维持利率不变并偏鹰后,我们认为新西兰元兑美元有上行潜力,该货币组合或会测试0.60附近的阻力位。
理据:新西兰央行行长布雷曼(Breman)指出,若核心通胀加剧,央行将调高利率。新西兰央行仍担忧中期通胀压力可能高于预期,并表示若通胀升温,央行将果断采取加息措施。尽管预计短期经济增长将略为放缓,但布雷曼仍预期新西兰经济今年会扩张。从技术面来看,新西兰元兑美元已向上突破2月初形成的下降趋势线阻力位。我们预期该货币组合将进一步上行,三个月预测为0.60。
— 袁沛仪,投资策略师
新西兰元兑美元反弹并突破其200日移动平均线;我们预期短期内将保持看涨势头

客户最关心的问题 (续)
为何金价在中东冲突及高通胀下没有上涨?你是否仍然长期看涨黄金?
我们的观点:市场波动及利率上升,削弱了黄金作为避险资产的吸引力,但我们长期仍然看涨黄金。我们预期随着地缘政治紧张局势降温及能源市场回稳,金价将回升。
理据:自中东冲突爆发以来,金价走势与股市一致。市场卖出黄金,以填补其他资产的损失,削弱了黄金作为避险资产的吸引力。此外,央行的买金活动出现分歧;2月净买入总量为27吨,主要是波兰央行买入20吨。土耳其与俄罗斯是明显的净卖方,分别卖出8吨和6吨。
投资者仍对美元走势及利率预期的转变非常敏感。中东冲突推高油价,带来通胀压力,促使各大央行考虑加息或维持利率于偏高水平。利率上升,降低了黄金等无收益资产的吸引力,进而促使部分投资者撤离金属股。
然而,我们对黄金的长期前景依然维持正面看法。如果地缘政治紧张局势缓和,尤其是持久停火及通过霍尔木兹海峡的能源输送回稳,黄金或会重拾升势。我们预期未来三个月金价为每盎司5,375美元。
— 袁沛仪,投资策略师
自中东冲突2月爆发以来,黄金的波动性大幅飙升

市场表现概要*

*除非另外说明,否则所有表现均以美元计价。“2026年初至今”指2025年12月31日到2026年4月9日的表现;“过去一周”指2026年4月2日至2026年4月9日的表现
未来12个月资产观点一览

经济和市场日历

标普500指数下一个临时阻力位为7,008

各资产类别的投资者多样性已恢复正常


披露
本文件内容保密,也仅限指定人士阅览。如果阁下并非本文件的指定收件人,请销毁全部副本并立即通知发件人。本文件仅供一般参考,受渣打网站的监管披露下相关免责声明所约束。本文件并非且不构成针对任何证券或其他金融工具订立任何交易或采纳任何对冲、交易或投资策略的研究材料、独立研究、要约、推荐或招揽行为。本文件仅用作一般评估,并未考虑任何特定人士或特定类别人士的具体投资目标、财务状况或特定需求等,亦非专为任何特定人士或特定类别人士拟备。阁下不应依赖本文件的任何内容作出任何投资决定。在作出任何投资之前,阁下应该仔细阅读相关发行文件并征询独立的法律、税收及监管意见,特别是我们建议阁下务须在承诺购买投资产品之前,考虑本身的具体投资目标、财务状况或特定需求,就投资产品的适合性征询意见。意见、预测和估计仅为渣打发表本文件时的意见、预测和估计,渣打可修改而毋须另行通知。过往表现并非未来绩效的指标,渣打银行并无对未来表现作出任何陈述或保证。投资价值及其收益可升可跌,阁下可能无法收回原始投资的金额。阁下不一定能赚取利润,可能会蒙受损失。本文件对利率、汇率或价格的未来可能变动或者未来可能发生的事件的任何预测仅为参考意见,并不代表利率、汇率或价格的未来实际变动或未来实际发生的事件(视属何情况而定)的指标。未经渣打集团(定义如下)明确的书面同意,本文件不得转发或以其他方式提供予任何其他人士。渣打银行根据《1853年皇家特许令》(参考编号ZC18)在英格兰以有限责任形式注册成立,主要办事处位于英格兰,地址为1 Basinghall Avenue, London, EC2V 5DD。渣打银行获审慎监管局(Prudential Regulation Authority)认可,并受金融市场行为监管局(Financial Conduct Authority)和审慎监管局监管。渣打银行的最终母公司渣打集团有限公司(Standard Chartered PLC)连同其附属公司及关联公司(包括每间分行或代表办事处)组成渣打集团。渣打私人银行乃渣打辖下私人银行部门。渣打集团内各法律实体及关联公司(各为“渣打集团实体”)可根据当地监管要求在全球开展各种私人银行业务。并非全部产品及服务都由渣打集团内的所有分行、附属公司及关联公司提供。部分渣打集团实体仅担任渣打私人银行的代表,不可提供产品和服务或向客户给予意见。
版权所有©2025,Accounting Research & Analytics,LLC d/b/a CFRA(及其附属公司,如适用)。除非事先得到CFRA的书面许可,否则不得以任何形式复制CFRA提供的内容。CFRA的内容不是投资建议,引用或观察CFRA SERVICES提供的证券或投资并不构成购买、出售或持有此等投资或证券或作出任何其他投资决定的建议。CFRA的内容包含CFRA根据其相信可靠的公开信息提出的意见,此意见可随时更改,不另行通知。此分析内容尚未提交给美国证券交易委员会或任何其他监管机构,也未获得其批准。虽然CFRA在编制此分析内容时以应有的谨慎行事,但CFRA、其第三方供应商及所有相关实体明确拒绝并否认所有明示或暗示的保证,包括但不限于在法律允许的范围内,对适销性或适用于特定目的或使用的保证,对此信息的准确性、完整性或有用性的保证,并对依赖此信息进行投资或其他目的的后果不承担责任。未经CFRA事先书面许可,CFRA提供的任何内容(包括评级、与信用相关的分析和数据、估值、模型、软件或其他应用程序或其输出)或其任何部分均不得以任何形式、以任何方式进行修改、反向设计、复制或分发,或储存在数据库或检索系统内,不得将此等内容用于任何非法或未经授权的目的。CFRA和任何第三方供应商及其董事、高级职员、股东、雇员或代理人均不保证此等内容的准确性、完整性、及时性或可用性。在任何情况下,CFRA、其关联公司或其第三方供应商均不对订阅者、订阅者的客户或其他人因使用CFRA内容所产生的任何直接、间接、特殊或相应损害、成本、费用、法律费用或损失(包括收益损失或利润损失和机会成本)承担责任。
市场滥用法规声明
渣打集团内各分行、附属公司及关联公司可根据当地监管要求在全球开展银行业务。意见可能包含直接“买入”、“卖出”、“持有”或其他意见。上述意见的投资期取决于当前市况,而且没有限定更新意见的次数。本意见并非独立于渣打集团本身的交易策略或部署。渣打集团及/或其关联公司或其各自人员、董事、员工福利计划或员工,包括参与拟备或发行本文件的人士,可于任何时候,在适用法律及/或法规许可的范围内,买卖本文件提述的任何证券或金融工具,或在任何该等证券或相关投资中有重大利益。因此,渣打集团可能且阁下应假设渣打银行在本文件所提述的一项或多项金融工具中有重大利益。请参阅渣打网站的监管披露部分,以了解更详细的披露,包括过去12个月的意见/建议、利益冲突及免责声明。相关策略师可能拥有本公司/发行人的债务或股票证券的财务权益。所有相关策略师均获新加坡金融管理局或香港金融管理局发牌提供投资建议。未经渣打集团明确的书面同意,本文件不得转发或以其他方式提供予任何其他人士。
可持续投资
任何使用或提及的ESG数据均由晨星、Sustainalytics、明晟或彭博提供。详情请参阅:1)晨星网站的可持续投资部分;2)Sustainalytics网站的ESG风险评级部分;3)明晟网站的ESG业务参与筛选研究(ESG Business Involvement Screening Research)部分,以及4)彭博的绿色、社会及可持续债券指南。ESG数据以发表当日所提供的数据为基础,仅供参考,并不保证其完整、及时、准确或适合特定目的,并且可能会有更改。可持续投资:这是指晨星归类为“ESG意向投资 – 整体”的基金。可持续投资基金在其发售章程和监管存盘中已明确表示,它们或将ESG因素纳入投资流程,或以环境、性别多元化、低碳、可再生能源、水务或社区发展为主题重点。就股票而言,它是指由Sustainalytics ESG风险评级为低/可忽略的公司所发行的股份/股额。就债券而言,它是指由Sustainalytics ESG风险评级为低/可忽略的发行人所发行的债务工具,以及/或那些经彭博核证的绿色、社会、可持续债券。就结构性产品而言,它是指具有可持续金融框架(符合渣打绿色与可持续产品框架)的发行人所发行的产品,其相关资产属于可持续投资领域的一部分或由渣打可持续金融管治委员会(Sustainable Finance Governance Committee)另行批准。Sustainalytics所显示的ESG风险评级是真实的,并不是该产品在任何特定分类系统或框架下被分类或销售为“绿色”、“可持续”或类似产品的指针。
国家/市场独有的披露
巴林:本文件由渣打银行巴林分行在巴林分发,其地址为巴林王国麦纳麦邮政信箱29号(P.O. 29, Manama, Kingdom of Bahrain),是渣打银行的分行,并获巴林央行发牌为传统零售银行。博茨瓦纳:本文件由渣打银行博茨瓦纳有限公司在博茨瓦纳分发,并归属该单位。该公司是根据《银行法》第46.04章第6条获发牌的金融机构,并在博茨瓦纳股票交易所上市。文莱:本文件由渣打银行(文莱分行)(注册编号RFC/61)及Standard Chartered Securities (B) Sdn Bhd (注册编号RC20001003)在文莱分发,并归属该等单位。渣打银行根据《1853年皇家特许令》(参考编号ZC18)在英格兰以有限责任形式注册成立。Standard Chartered Securities (B) Sdn Bhd是向Registry of Companies注册的有限责任公司(注册编号RC20001003),获文莱央行颁发牌照,成为资本市场服务牌照持有人,牌照号码为BDCB/R/CMU/S3-CL,并获准透过伊斯兰窗口(Islamic window)进行伊斯兰投资业务。中国内地:本文件由渣打银行(中国)有限公司在中国分发,并归属该单位。该公司主要受国家金融监督管理总局、国家外汇管理局和中国人民银行监管。香港:在香港,本文件由渣打集团有限公司的附属公司渣打银行(香港)有限公司(“渣打香港”)分发,但对期货合约交易的建议或促成期货合约交易决定的任何部分除外。渣打香港的注册地址是香港中环德辅道中4-4A号渣打银行大厦32楼,受香港金融管理局监管,向证券及期货事务监察委员会(“证监会”)注册,并根据《证券及期货条例》(第571章)从事第1类(证券交易)、第4类(就证券提供意见)、第6类(就机构融资提供意见)和第9类(提供资产管理)受监管活动(中央编号:AJI614)。本文件的内容未经香港任何监管机构审核,阁下须就本文件所载任何要约谨慎行事。如阁下对本文件的任何内容有疑问,应获取独立专业意见。本文件载有的任何产品不可于任何时候、凭借任何文件在香港提出要约或出售,惟向《证券及期货条例》及根据该条例制订的任何规则所界定的“专业投资者”提出要约或出售除外。此外,无论在香港或其他地方,本文件均不得为发行之目的发行或管有,同时不得向任何人士出售任何权益,除非该名人士是在香港以外,或属于《证券及期货条例》及根据该条例制订的任何规则所界定的“专业投资者”,或该条例准许的其他人士。在香港,渣打私人银行乃渣打香港辖下私人银行部门,而渣打香港则是渣打集团有限公司(Standard Chartered PLC)的附属公司。加纳:渣打银行加纳有限公司(Standard Chartered Bank Ghana Limited)概不负责,亦不会承担阁下因使用这些文件而直接或间接产生的任何损失或损害(包括特殊、附带或相应的损失或损害)。过往表现并非未来绩效的指标,本行并无对未来表现作出任何陈述或保证。阁下应就某项投资是否适合自己向财务顾问征询意见,并在考虑有关因素后才承诺作出投资。如果阁下不欲收取更新信息,请电邮至feedback.ghana@sc.com。请勿回复此电邮。阁下如有任何疑问或欲查询服务事宜,请致电0302610750联络我们的优先理财中心。阁下切勿把任何机密及/或重要资料电邮至渣打,渣打不会对任何透过电邮传递的资料的安全性或准确性作出陈述或保证。对于阁下因决定使用电邮与本行沟通而蒙受的任何损失或损害,渣打概不承担任何责任。印度:渣打以互惠基金分销商及任何其他第三方的金融产品推荐人的身份在印度分发本文件。渣打不会提供《印度证券交易委员会2013年(投资顾问)规则》或其他规则所界定的任何“投资建议”。渣打提供相关证券业务的服务/产品并非针对任何人士,即法律禁止未通过注册要求而在该司法管辖区招揽证券业务及/或禁止使用本文件所载任何资料的任何司法管辖区的居民。印尼:本文件由渣打银行(印尼分行)在印尼分发。该公司是获Otoritas Jasa Keuangan(Financial Service Authority)和印尼银行发牌及监管的金融机构。泽西岛:在泽西岛,渣打私人银行是渣打银行泽西岛分行的注册商业名称。渣打银行泽西岛分行受泽西岛金融服务监察委员会(Jersey Financial Services Commission)监管。渣打银行的最新经审核账目可于其泽西岛主要营业地点索取:PO Box 80, 15 Castle Street, St Helier, Jersey JE4 8PT。渣打银行根据《1853年皇家特许令》(参考编号ZC18)在英格兰以有限责任形式注册成立,公司的主要办事处位于英格兰,地址为1 Basinghall Avenue, London, EC2V 5DD。渣打银行获英国审慎监管局(Prudential Regulation Authority)认可,并受金融市场行为监管局(Financial Conduct Authority)和审慎监管局监管。渣打银行泽西岛分行亦是获南非共和国金融业行为监管局(Financial Sector Conduct Authority of the Republic of South Africa)发牌的认可金融服务提供商,牌照号码为44946。泽西岛并非英国本土一部分,与渣打银行泽西岛分行及英国境外其他渣打集团实体进行的所有业务均不受英国法律下提供的部分或任何投资者保障及补偿计划的保障。肯尼亚:本文件由渣打银行肯尼亚有限公司在肯尼亚分发,并归属该单位。投资产品和服务由渣打投资服务有限公司分发。渣打投资服务有限公司是肯尼亚资本市场管理局发牌作为基金管理人的渣打银行肯尼亚有限公司的全资附属公司。渣打银行肯尼亚有限公司由肯尼亚中央银行(Central Bank of Kenya)监管。马来西亚:本文件由马来西亚渣打银行(Standard Chartered Bank Malaysia Berhad或简称SCBMB)在马来西亚分发。马来西亚的收件人应就本文件所引致或与本文件有关连的任何事宜联络SCBMB。本文件未经马来西亚证券事务监察委员会(Securities Commission Malaysia)审核。马来西亚证券事务监察委员会对产品的登记、注册、提交或批准,并不构成或表示对该产品、服务或促销活动的推荐或认可。投资产品并非存款,也不是SCBMB或任何关联公司或附属公司、马来西亚存款保险机构(Perbadanan Insurans Deposit Malaysia)、任何政府或保险机构的责任,不受其担保和保护。投资产品存在投资风险,包括可能损失投资本金。SCBMB明确表示,对于因市场状况导致投资产品的财务损失而直接或间接产生的任何损失(包括特殊、附带或相应的损失或损害)不会承担任何责任。尼日利亚:本文件由渣打银行尼日利亚有限公司(渣打尼日利亚)分发,此乃获尼日利亚央行妥为发牌及监管的银行。渣打尼日利亚对阁下因使用这些文件而直接或间接产生的任何损失或损害(包括特殊、附带或相应的损失或损害)概不负责。阁下应就某项投资是否适合自己向财务顾问征询意见,并在考虑有关因素后才承诺作出投资。如果阁下不欲收取更新信息,请电邮至clientcare.ng@sc.com要求从我们的电邮发送名单中移除。请勿回复此电邮。阁下如有任何疑问或欲查询服务事宜,请致电02 012772514联络我们的优先理财中心。对于阁下因决定将任何机密及/或重要资料电邮至渣打而蒙受的任何损失或损害,渣打尼日利亚概不承担任何责任。渣打尼日利亚不会对任何透过电邮传递的资料的安全性或准确性作出陈述或保证。巴基斯坦:本文件由渣打银行(巴基斯坦)有限公司在巴基斯坦分发,并归属于该单位,此公司的注册地址为PO Box 5556, I.I Chundrigar Road Karachi,为依据《1962年银行公司法》向巴基斯坦国家银行注册的银行公司,同时还获巴基斯坦证券交易委员会发牌为证券顾问。渣打银行(巴基斯坦)有限公司担任互惠基金的分销商及其他第三方金融产品的推荐人。新加坡:本文件由渣打银行(新加坡)有限公司(注册编号201224747C/ GST Group Registration No. MR-8500053-0, “SCBSL”)在新加坡分发,并归属于该单位。新加坡的收件人应就本文件所引致或与本文件有关连的任何事宜联络渣打银行(新加坡)有限公司。渣打银行(新加坡)有限公司是渣打银行的间接全资附属公司,根据1970年《新加坡银行法》获发牌在新加坡经营银行业务。渣打私人银行是渣打银行(新加坡)有限公司的私人银行部门。有关本文件提及的任何证券或以证券为基础的衍生工具合约,本文件与本发行人文件应被视为资料备忘录(定义见2001年《证券及期货法》第275条)。本文件旨在分发给《证券及期货法》第4A(1)(a)条所界定的认可投资者,或购买该等证券或以证券为基础的衍生工具合约的条件是只能以不低于200,000新加坡元(或等值外币)支付每宗交易。此外,就提及的任何证券或以证券为基础的衍生工具合约而言,本文件及发行人文件未曾根据《证券及期货法》于新加坡金融管理局注册为发售章程。因此,本文件及关于产品的要约或出售、认购或购买邀请的任何其他文件或材料均不得直接或间接传阅或分发,产品亦不得直接或间接向其他人士要约或出售,或成为认购或购买邀请的对象,惟不包括根据《证券及期货法》第275(1)条的相关人士,或(ii)根据《证券及期货法》第275(1A)条并符合《证券及期货法》第275条指明条件的任何人士,或根据《证券及期货法》的任何其他适用条文及符合当中指明条件的其他人士。就本文件所述的任何集体投资计划而言,本文件仅供一般参考,并非要约文件或发售章程(定义见《证券及期货法》)。本文件不是亦不拟是(i)要约或购买或出售任何资本市场产品的招揽要约;或(ii)任何资本市场产品的要约广告或拟作出的要约。存款保险计划:非银行存款人的新加坡元存款由新加坡存款保险公司投保,依据法律每位计划成员每位存款人的投保金额上限为100,000新加坡元。外币存款、双货币投资、结构性存款及其他投资产品均不予投保。此广告未经新加坡金融管理局审核。台湾:渣打集团实体或台湾渣打国际商业银行可能涉及此文件所提及的金融工具或其他相关的金融工具。此文件之作者可能已经与渣打或台湾渣打国际商业银行的其他员工、代理机构讨论过此文件所涉及的信息,作者及上述渣打或台湾渣打国际商业银行的员工可能已经针对涉及信息实行相关动作(包括针对此文件所提及的信息与渣打或台湾渣打国际商业银行之客户作沟通)。此文件所载的意见可能会改变,或者与渣打或台湾渣打国际商业银行的员工的意见不同。渣打或台湾渣打国际商业银行不会就上述意见的任何改变或不同发出任何通知。此文件可能涵盖渣打或台湾渣打国际商业银行欲寻求多次业务往来的公司,以及金融工具发行商。因此,投资者应了解此文件信息可能会因渣打或台湾渣打国际商业银行的利益冲突而反映特定目的。渣打或台湾渣打国际商业银行与其员工(包括已经与作者商讨过的有关员工)或客户可能对此文件所提及的产品或相关金融工具、或相关衍生工具金融商品有利益关系,亦可能透过不同的价格、不同的市场条件获得部分投资部位,亦有可能与其利益不同或是相反。潜在影响包括交易、投资、以代理机构行事等造市者相关活动,或就此文件提述的任何产品从事金融或顾问服务。阿联酋:迪拜国际金融中心–渣打银行根据《1853年皇家特许令》(参考编号ZC18)在英格兰以有限责任形式注册成立,公司的主要办事处位于英格兰,地址为1 Basinghall Avenue, London, EC2V 5DD。渣打银行获英国审慎监管局(Prudential Regulation Authority)认可,并受金融市场行为监管局(Financial Conduct Authority)和审慎监管局监管。渣打银行迪拜国际金融中心分行为渣打银行的分支机构,办事处位于迪拜国际金融中心(地址为Building 1, Gate Precinct, P.O. Box 999, Dubai, UAE),受迪拜金融服务管理局(Dubai Financial Services Authority)监管。本文件仅供迪拜金融服务管理局规则手册(DFSA Rulebook)所界定的专业客户使用,并不以该手册所界定的零售客户为对象。在迪拜国际金融中心,我们获授权仅可向符合专业客户及市场对手方资格的客户而非零售客户提供金融服务。阁下身为专业客户,不会获得零售客户享有的较高程度的保障及补偿权利。如果阁下行使归类为零售客户的权利,我们将未能向阁下提供金融服务与产品,原因是我们没有持有从事这些活动所需的牌照。就伊斯兰交易而言,我们在本行的Shariah Supervisory Committee的监督下行事。本行的Shariah Supervisory Committee的相关资料现已载于渣打银行网站的伊斯兰理财部分。就阿联酋居民而言 – 渣打阿联酋分行获阿联酋央行颁发牌照。该分行获证券与商品局发牌从事推广活动。依据阿联酋证券与商品局2008年第48/r号关乎金融咨询与金融分析决议所述的涵义范围,渣打阿联酋分行不在阿联酋或向阿联酋提供金融分析或咨询服务。乌干达:我们的投资产品与服务由获资本市场管理局发牌为投资顾问的渣打银行乌干达有限公司分发。英国:在英国,渣打银行获审慎监管局认可,并受金融市场行为监管局和审慎监管局监管。此文件已获得渣打银行批准,仅适用于根据英国《2000年金融服务及市场法令》(经2010年和2012年修订)第21 (2) (b)条的规定。渣打银行(以渣打私人银行之名营业)也根据南非的《2002年金融顾问及中介机构服务法》获认可为金融服务提供商(牌照号码45747)。这些材料并未按照旨在促进投资研究独立性的英国法律要求拟备,且在发布投资研究前不受任何禁止交易的约束。越南:本文件由渣打银行(越南)有限公司在越南分发,并归属于该单位。此公司主要受越南国家银行监管。越南的收件人如对本文件的内容有任何疑问,应联络渣打银行(越南)有限公司。赞比亚:本文件由渣打银行赞比亚有限公司分发,该公司在赞比亚注册成立,并根据赞比亚法律《银行与金融服务法》第387章向赞比亚银行注册为商业银行及获颁发牌照。